就在刚刚
南昌发布暴雨红色预警信号!

小伙伴们感受到了大雨倾城吗?
截至小编推送时
暴雨还在下
▲红谷滩电闪雷鸣
▲湾里的一楼盘被淹

下班时雷声、雨声
混着小编的心碎声
鞋子湿了,裤腿也湿了大半截
冷冷的冰雨在脸上胡乱的拍



雨水实在太大了
你们都安全到家了吗?

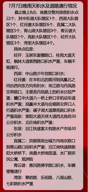
今晚雨天积水路段
请大家明天上班注意绕行
避开易积水路段

最新天气预报显示
南昌市今晚暴雨
局部大暴雨
明天大雨或雷雨
部分暴雨,局部大暴雨
7月07日20~21时
南昌市平均雨量15.9毫米
以安义县乔乐61.6毫米为最大
新建区茅岗小学60.8毫米次之
南昌未来一周天气

考生将要在乘风破浪中奔赴考场
明日安排出行时
一定预留足够赴考时间

一线民警体会最深刻

赣北北部的
九江、上饶、景德镇三市
截止到今天下午3时
在过去的24小时里
全省有41个区域站出现了大暴雨
2个站点出现了特大暴雨

24小时降雨量累计达414.6mm
景德镇市的浮梁县达301.4mm
都超过了特大暴雨级别

以多云天气为主
局部午后有阵雨或雷阵雨
特别提醒:
九江、景德镇、上饶三市
未来三天仍有强度不等的降雨
请注意雨区重叠引起的各种灾害!
鄱阳湖发生倒灌
据了解,受强降雨及长江中上游来水共同影响,鄱阳湖湖口水文站7月6日2时水位涨至警戒水位19.50米,达到洪水编号标准,鄱阳湖2020年第1号洪水形成。受长江干流洪水顶托影响,7月6日23时鄱阳湖发生倒灌,倒灌流量69秒立米。7月7日8时,鄱阳湖湖口站水位19.95米,超警戒0.45米,倒灌流量396秒立米。
昌江第三号洪水形成
据了解,7月6日19时至7月7日10时,昌江流域普降暴雨,流域平均降雨量73毫米。受持续强降雨影响,昌江樟树坑水文站7月7日10时水位涨至警戒水位34.5米,达到洪水编号标准。依据《江西省主要江河洪水编号规定(试行)》,昌江2020年第3号洪水在中游形成。请沿河各有关单位及社会公众加强防范,注意避险。
景德镇启动二级响应
国家防总工作组来赣协助救灾工作
7月7日记者从江西省防指了解到,国家防总于7月7日16时将防汛四级应急响应提升至三级,景德镇市于7日14时30分将防汛三级应急响应提升至二级。
7月6日16时至7日16时,全省平均降雨量为10.5毫米。其中景德镇市78.1毫米,县(市、区)平均降雨量前3位为彭泽县146.2毫米、浮梁县135毫米、湖口县112.3毫米。全省共9县334站降雨超过100毫米。
7月6日,国家防总派出工作组赴我省协助做好防汛抗洪抢险救灾工作。7月7日,省防指调度柘林水库,自当日11时起,第一溢洪道按1孔闸门全开泄洪,保持机组满发;并派出工作组赴景德镇指导防汛工作。
南铁调整防洪应急响应等级为Ⅲ级
根据气象部门预报及目前降雨情况,中国铁路南昌局集团有限公司自7月7日10时起,将京九线蔡山至乐化、昌九城际九江至乐化、武九线、武九客专、衢九线杨林至九江、沙浔线、铜九线、皖赣线倒湖至贵溪北、合福高铁黄山北至婺源、贵溪疏解线等铁路区段防洪IV应急响应调整为防洪Ⅲ级应急响应。
江西多地水位超警戒
消防前置千余力量备战抢险
据悉,入汛以来,全省消防救援队伍累计参与抗洪抢险救援110余起,共出动指战员1800余人次、执勤车辆400余辆次、舟艇180余艘次,先后营救遇险群众700余人,协助疏散转移被困人员3600余人。
下面来看看全省
具体天气预报
具体预报
1
预计,今天晚上赣北北部阴天有中到大雨,部分暴雨,局部大暴雨;赣北南部阴天多云,大部分有阵雨或雷阵雨,局部中到大雨;赣中赣南多云,局部午后有阵雨或雷阵雨。
2
8日白天,赣北阴天有中到大雨,部分暴雨,局部大暴雨;赣中北部北部多云转阴有中雨,局部大到暴雨;全省其他地区多云,局部午后有阵雨或雷阵雨。
3
8日晚到9日,赣北和赣中北部阴天有中到大雨,部分暴雨,局部大暴雨;赣中南部阴天多云有阵雨或雷阵雨,局部中到大雨;赣南多云,局部午后有阵雨或雷阵雨。
10日,降雨有所减弱,赣北阴有小到中雨,局部有大到暴雨或短时强降水;赣中赣南多云间晴,部分午后到夜间有阵雨或雷阵雨。
11-12日全省以晴热高温天气为主,多午后雷阵雨。
关注与建议
1.继续加强防范中小河流洪水和山洪地质灾害。目前赣北江河湖库水位较高,部分河流水位已超警,山地土壤水分局地超饱和,需特别关注强降雨在赣北可能产生的叠加效应,加强防范中小河流洪水、山洪、地质灾害和城乡积涝,高度关注饶河、信江、修河等流域及其部分支流汛情发展,加强地质灾害隐患点的巡查和排查。
2.警惕长江九江段和鄱阳湖区汛情发展。近段时期长江流域已持续出现多次强降水过程,未来暴雨带仍将维持在长江流域,武汉已达警戒水位,湖口、星子等地水位已超警戒,未来长江九江段、鄱阳湖区汛情可能发展。
3.小水电和山塘水库加强防汛安全调度管理。赣北部分山塘水库水位已超汛限,相关责任单位和人员务必密切关注雨水情变化与当地气象预报预警信息,做好赣北小水电和山塘水库、病险水库等防汛调度工作,确保其安全度汛。
4.加强防范雷电、雷暴大风等强对流天气灾害。近期降水过程伴有强雷电、雷暴大风等对流性天气,各地需加强雷电防护等安全管理,防范雷电、雷暴大风等灾害性天气对户外劳作、交通运输、临时构筑物、危旧房屋等造成的影响。
5.防范强降雨对高考的不利影响。高考期间(7-9日)强降雨对赣北地区考务工作及交通出行有不利影响,需提前做好准备;赣中以南地区做好防暑降温应对措施。
6.做好农业生产管理。建议赣北抢收早稻,做好农田排水防涝工作;水产养殖区加强巡视,防倒堤漫坝造成损失。
来源:江南都市报全媒体记者许佳慧、章娜、张瑞颖、杨高辉、许南平、曹章保,见习记者谢立志
编辑:吴雅琴
更多新闻
江南都市报问政微平台
点击图片可进入在线爆料平台
夏天已至
丰收的秋天
就在不远的将来
一切充满着希望
原标题:《紧急扩散!南昌暴雨红色预警!》