中考分数出来了,关于填报志愿的提问爆棚:如何填报志愿?6个平行志愿该怎么理解?“3+4”中本一体化能和普高兼报吗……昨天,宁波市教育局相关专家进行答疑。
提问
Qustions
&
解答
Answers
今年中考招生多少总计划有多少个?
答:2020年,中心城区普通高中招生计划总额为10000余个,各校具体招生计划可在宁波市教育局官网查询,文件名为《关于下达2020年宁波市直属普通高中招生计划和全市普通高中跨区招生计划的通知(甬教计〔2020〕81号)》。
今年录取分数线什么时候出?
答:关于录取分数线问题:中心城区不设置录取分数线,普通高中公布招生计划,考生根据已知中考分数和位次选择志愿填报,市教育局中招办依据招生计划和志愿填报情况,从高到低进行录取,每个学校录取的最后一位学生的考试分数即为该校今年录取分数线。
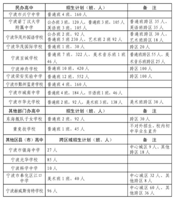
2020年宁波市直属普高招生计划详表有么?
答:


答:考生可以在宁波市教育局官网或者宁波教育考试微信公众号查询到去年录取分数线。考生可以根据已知的中考分数、位次,对比意向学校招生计划和去年录取分数综合判断。
今年一共多少考生?
答:21000人左右(中心城区)。
哪些学校没有住宿?
答:目前中心城区普高完全没有住宿条件的是宁波二中。
能否给一下志愿填报的流程?总共可以填六个志愿嘛?
答:2020年,中心城区考生志愿填报时间为:7月5日上午8:00到7月6日下午5:00。
今年起中心城区中考志愿实行平行志愿。平行志愿是更为有利于考生的一种新的投档录取模式。考生在填报志愿时,可在指定的批次同时填报若干个平行志愿。录取时,按照“分数优先,遵循志愿”的原则进行投档,即所有考生排一个队列,高分者优先投档。每个考生投档时,根据考生所填报的志愿顺序,投档到排序在前且有计划余额的学校。
今年中心城区的考生可以填报四个大的类别的中招志愿:“3+4”中本一体化志愿、五年制学前教育志愿、自主招生志愿和统一批次志愿。学生只要符合条件,四个大类的志愿均可填报。其中“3+4”中本一体化志愿是在其专门的平台填报平台为“中本一体化志愿填报系统”(网址:zkzz3.nbedu.net.cn),其他三类志愿填报的平台为“中考中招考生志愿填报系统”(网址:zkzz.nbedu.net.cn/xs.aspx)
有意向报考“3+4”中本一体化的考生登录“中本一体化志愿填报系统”可以填报3个平行志愿。
五年制学前教育志愿要求考生参加过面试且成绩符合要求,考生可以填报5个平行志愿。高中段学校自主招生志愿主要包含普通高中特长生、特色班中外合作办学班志愿,中等职业学校和技工学校特长生志愿,参加过面(测)试且成绩符合要求的考生可以填报1个志愿。
普高统一批次志愿里有定向分配招生志愿和统招志愿,考生可以填报1个定向分配招生志愿和6个统招平行志愿。中等职业学校和技工学校统一批次考生可填报6个平行志愿(6个专业)。
考生登录“中考中招考生志愿填报系统”后,首先进入五年制学前教育志愿填报界面,考生可选择是否填报;随后进入高中段学校自主招生志愿填报界面,考生可选是否填报;随后进入高中段学校统一批次志愿填报界面,考生选择填报普高或中职和技工学校志愿(普职不兼报),保存后完成志愿填报。
招生结束后,发布录取分数线。那么请问我参照什么来选择学校?往年的分数或是位次?
答:可以根据自身的考试位次和学校的招生计划数以及往年招生分数综合判断。
看公办招生总人数、位次号,再填志愿吗?
答:再参照一下往年的录取分数大致判断。
强基招生还要填报志愿吗?
答:强基计划要填报志愿。即使测试通过,考生仍然可以选择填报或者不填报。
今年普高的录取批次是怎样的?
答:中考成绩公布后分批次录取,已被前批次录取考生,不再参与后阶段录取。最先进行“3+4”中本一体化录取,其次进行五年制学前教育大专班录取,随后普高和职高分类录取。
普高录取的顺序为:1.自主招生录取,自主招生计划未能完成的,计入统一批次招生计划。2.统招录取,首先进行定向分配录取,定向分配招生未完成计划,计入统一招生批次计划;随后进行统一批次录取。
职高录取的顺序为:1.特长生录取。2.统招录取。中心城区高中段统一录取全部结束后,未被录取的考生持市教育局中招办印发的分数卡、准考证,在规定的时间内,可向尚有学额的学校报名,由招生学校择优录取,报市中招办核准。
如果定向招生过了的话,其余六个普高志愿作废吗?
答:是的。
今年公办普高的招生总人数多少?
答:10600人左右
10600人左右不包含民办吗?
答:包含。
普高和职高志愿填报只能选一个吗?
答:统招批次后,普职不兼报。
对中考分数有异议,如何复查?
答:向学校提出分数复查申请。
自主招生志愿怎么填报?
答:关于自主招生志愿:考生可以依据已知的中考成绩和意向普高学校的测试成绩,选择填报1个自主招生志愿。自主招生志愿中包含了特长生、中外合作办学、强基计划和学科特色班。
定向志愿如何填报?
答:关于定向志愿填报:考生可以依据已知的中考分数和所在初中学校的位次,对比各普高学校定向到自己初中的人数,选择填报,定向志愿只能填报1个。
定向志愿和平行志愿的第一志愿是不是最好不要填相同的学校?
答:这个不一定。
六个志愿,第一个没被录取,下面的学校分数会不会增加?
答:不会。
统招志愿该如何填报?
答:关于统招志愿填报:考生可以依据已知的中考分数和中考位次,对比直属普高学校的招生计划和各学校历年录取分数综合判断。
定向分配的名额要去哪里查询?
答:初中学校。
如果定向志愿没过那么接下来的平行志愿还能选择吗?
答:一次性填报志愿,定向志愿没有录取,按照统招批次志愿录取。
平行志愿录取的意思是,比如凡是志愿中填报了宁波中学的考生,宁波中学按从高到低进行录取?填报了几个学校的平行志愿就有几次录取机会?
答:您理解错了。所有考生排一个队列,高分者优先投档。每个考生投档时,根据考生所填报的志愿顺序,投档到排序在前且有计划余额的学校。
定向招生的分数线一般会比正常学校录取分数线低吗?
答:定向录取一校一线,每个学校情况都会不同。
录取分数线什么时候能出来?
答:录取结束才会有录取分数线。
去年的直属普高分数线能再提供一下么?
答:


答:这是可以自行选择的。
如何依靠现有的数据,判断能不能上普高?
答:考生可以依据已知的中考分数和中考位次,对比直属普高学校的招生计划即可判断。2020年,我市直属普高招生计划10000余人,那么位次在10000前的考生基本上都可以报名普高志愿"。
什么是定向招生?
答:定向分配招生由市教育局依据符合条件的中考报名人数将直属高中的定向分配招生计划分配到区和直属初中,再由各区教育行政部门将计划分配到具体区属初中。各区教育行政部门分配的原则是:定向分配名额的75%应按各初中学校符合条件的中考报名人数基本均衡地分配到各初中学校,其余名额根据初中学校规范办学行为及办学水平等情况统筹分配。2020年,直属普高定向分配的学校和招生计划分别为:1.效实中学、鄞州中学、宁波中学招生计划的60%;2.宁波二中、鄞州高级中学、姜山中学、惠贞书院招生计划的50%。
同分录取前几名是看语数成绩吗?
答:是的。
依据中考位次,怎样填报志愿?
答:看对应学校的招生计划。
今年的总分是相比去年减了40分吗?
答:是的,今年没有体育分数。
中考成绩后的位次包含余姚等地吗?还是只是指老三区和高新区的?
答:中心城区,不包含余姚等地。中心城区指的是海曙、江北、鄞州、高新区和东钱湖旅游度假区。
计划招生人数是不是包含了特长生?
答:是的,包含在内。前面发布的都是各校的总招生计划数。
如何才能取得定向资格?哪些学生有定向资格?
答:只要是学籍和综合素质评价结果都符合要求,都具备定向资格,考生可以自愿填报。录取的时候根据定向到初中的人数从高分到低分录取。
幼师面试过了,考了525分想报普高志愿,幼师还可以保底填报吗?
答:学前教育属于职高志愿,普职不兼报。
面试通过的学校,是不是报第二类志愿?
答:面试通过应该是自主招生类别,考生可以选择填报自主招生志愿。
如果进了重点中学的强基名单,但这次中考成绩不理想,还能被录取吗?
答:强基计划录取为学校测试成绩30%+中考成绩70%。
如果6个普高志愿全部没有录取,接下来会怎么样?
答:双向选择。
平行志愿是什么?它是择优录取还是其他?
答:平行志愿是更为有利于考生的一种新的投档录取模式。考生在填报志愿时,可在指定的批次同时填报若干个平行志愿。录取时,按照“分数优先,遵循志愿”的原则进行投档,即所有考生排一个队列,高分者优先投档。每个考生投档时,根据考生所填报的志愿顺序,投档到排序在前且有计划余额的学校。
请问普高和3+4能一起报吗?
答:可以兼报。“3+4”中本一体化志愿是在其专门的平台填报平台为“中本一体化志愿填报系统”(网址:zkzz3.nbedu.net.cn)
自主招生与职高可以一起报吗?
答:可以。
双向选择是什么模式?
答:中心城区高中段统一录取全部结束后,未被录取的考生持市教育局中招办印发的分数卡、准考证,在规定的时间内,可向尚有学额的学校报名,由招生学校择优录取,报市中招办核准。
请问美术班考试合格的分数也够进美术班,但是不想去,是不是可以直接放弃填报自主招生这块?
答:可以。
定向招生和平行志愿可以同时填报吗?
答:是的,中考分数公布后一次性填报所有志愿。
强基的综合分和排名什么时候出来?
答:不会出来,考生可以根据学校的测试成绩和中考成绩自己计算一下综合分。
面试过了,志愿填上会不会直接招走啊?
答:面试通过,志愿填报了,也要看分数是不是排在前面。
各高中会发布该学校录取的位次数范围嘛?
答:请咨询相关高中。宁波市教育局不会发布。
录取的那个顺序是先强基→定向→中考,还是怎样的?
答:普高录取批次为:自主招生,然后定向,然后统招。强基计划在自主招生里面。
如果定向志愿没录取,是不是这个学校就没机会录取了?
答:不一定啊,如果统招志愿还填着这个学校,也有可能录取。
录取顺序是按今年学校录取人数顺序下排吗?
答:不是,按照类别。
3+2、3+4可以和普高志愿一起填报吗?
答:3+2不可以,3+4可以。
为什么其他县市区已经公布了高中录取分数线,市区什么时候可以公布?
答:区县的普高学校少,层次分明,和中心城区录取方式不同。
定向和统招哪个先录取?
答:定向先。
中本一体和普高可以兼报?
答:可以。
被中本一体录取了就不能读普高了吧?
答:是的,中本一体化最先录取,录取后,后面志愿作废。
599分的第五志愿和598分的第一志愿,报的同一个学校的话,优先录取哪个呢?
答:599分的优先选择。
录取后学生怎么知道录取了呢?
答:学校会通知录取。
第一志愿没进的话,下面的志愿会不会减分?
答:不会。
计算各学校招生人数时,要不要把特长班的人数减掉?
答:可以减。
学校通知录取是通过短信还是其它的方式?
答:一般会电话通知。
城区分数线什么时候出?
答:7月10日左右。
就是看自己的位次,结合各校普通班的招生名额对吗?
答:是的。
同分怎么排位次?
答:当录取中出现总分相同时,先比较数学和语文两科合计成绩,高者优先录取;若两科合计成绩相同,再比较数学、语文和英语三科合计成绩,从高到低依次录取,额满为止。
来源:宁波市教育局、甬上
原标题:《宁波中考志愿热点问题!市教育局权威回应》