
择
吉
林
工
贸
成
就
出
彩
人
生
吉林工贸学校始建于1956年,是国家级、省级示范校,全国数字化校园实验校。在籍学生2000余人。学校秉承“修德、敬业、精技、强身”的校训,以“树文化”为统领、以“激励”教育为载体和增长点,致力于“办有尊严的教育”,潜心培养和塑造“有品德、有技能、有追求、有尊严”的现代职业人。为学生营造了良好的学习、生活环境,为学生健康成长奠定了坚实基础。


学校从1998年起开设对口升学班,升学率、本科率始终居地区首位,各专业状元连年辈出。享有“对口升学,工贸一绝”的美誉。学校与省内外百余家知名企业建立了长期稳定合作关系,就业率始终100%。毕业生建档立卡,跟踪服务十年。


学校良好的育人机制、鲜明的办学特色赢得了良好的社会声誉,先后获得“全国教育系统先进集体”“中华传统美德教育实验研究示范校”“全国德育工作先进集体”“全国十大杰出学校”“全国百所社会实践先进校”“全国德育科研先进实验学校”“全国创新学校”“吉林省精神文明示范校”吉林省“依法治校先进单位”“吉林省家长满意教育先进单位”“吉林省创新人才先进单位”吉林市“金牌学校”“职业教育先进校”“教书育人先进单位”“教育教学工作先进学校”“就业工作先进单位”等多项殊荣。








01
关于专业选择
(一)想快速掌握专业技能,提升学历层次的同学,请选择吉林工贸学校“一年制”专业班。
(二)因暂时学习成绩不理想、有志继续升学的同学,可选择吉林工贸学校的“升学班”,具体情况如下:
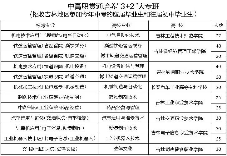
A中高职贯通培养“3+2”大专班;
B对口升学班;
C参加普通高考。
(三)想掌握一技之长、早日实现经济独立的同学,可选择吉林工贸学校中专就业班
02
关于学费缴纳
学校严格按物价局收费标准收费,农村户口和县镇非农户口都可享受免学费待遇,城市户口中10%的困难生也可申请减免学费。对中考成绩好、进入对口升学班学习的学生,学校将给予适当减免。
03
关于专业报考
凡参加今年中考的吉林地区应届毕业生和往届初中毕业生到我校就读,需第一志愿报考吉林工贸学校相应专业。
04
关于报名条件
应届、往届的初中、高中毕业生,年龄须在15-20周岁之间。思想品德好、身体健康、面试合格者均可报名。

(在雾凇客运站可乘305路到吉林市职教园区站下车即可)
学校网址:www.jlgmxx.com.cn
学校电话:
0432-64872848、69986698
吉林工贸学校公众号
编辑丨闫妍 责编丨陈立梅
原标题:《最美职校丨吉林工贸学校》