
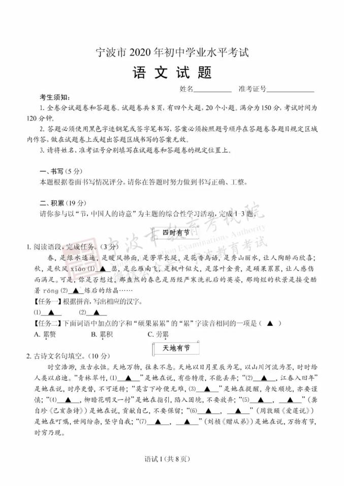
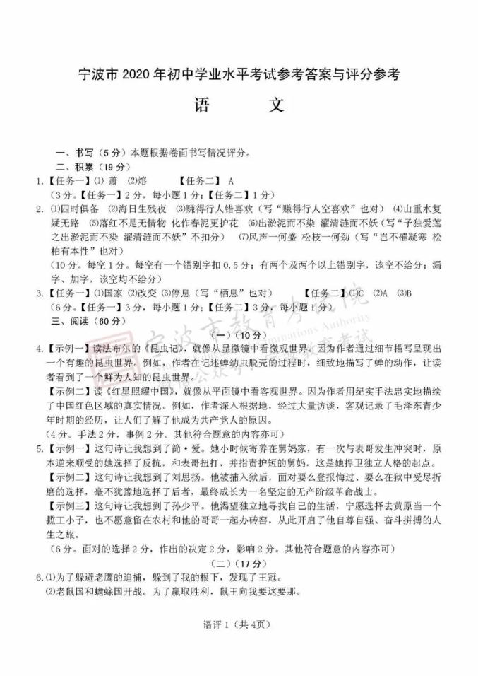
语文
命题意图
思考:由“考什么教什么”到“教什么考什么”
在取消初中学业水平考试大纲的背景下,宁波市2020年初中学业水平考试语文命题组根据《教育部关于加强初中学业水平考试命题工作的意见》,兼顾学生毕业和升学需要,严格依据义务教育课程标准和本届学生实际情况进行命题。
命题坚持初中语文教学导向,引导教师在今后的语文教学中更关注“教什么”,即“教方法、教策略、教思维”;引导语文教学继续保持理智,回归语文本真;引导教师在语文教学中思考如何让学科核心素养落地;引导教师和学生静下心来多思考、多读书。因此,在试卷的选材、构架、设题上都努力体现宁波一贯的命题风格:稳中有变,继承中有创新,凸显“灵巧、精致、丰厚”的宁波风格,体现适恰性,既要适合全体学生,又要体现能力层次,关注男女学生的公平、城乡学生的公平,努力体现语文学习过程和思维过程,铸就一份融“语言建构与运用”“思维发展与提升”“审美鉴赏与创造”“文化理解与传承”于一体的学业水平考试试卷。
试卷总体意图:以有意义的情境为载体,以学科素养为核心,搭建试卷总体构架
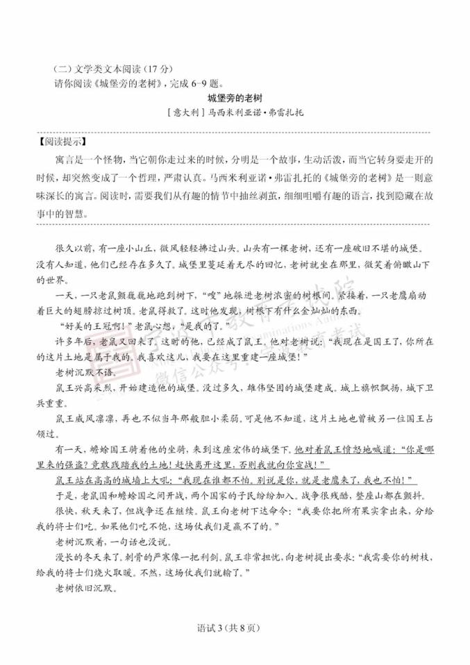
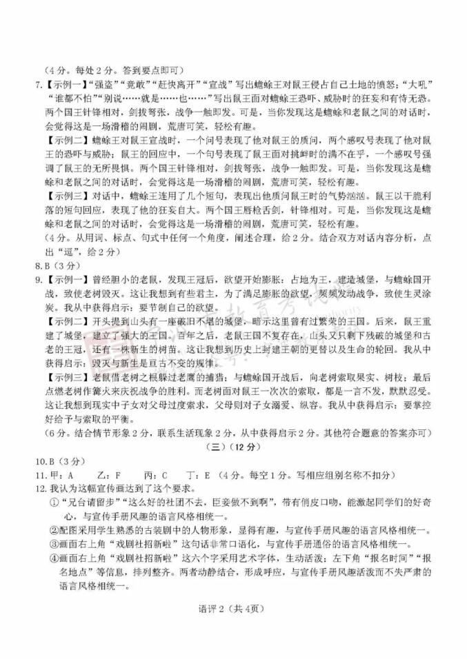
本卷“立足课程标准”“素养立意”“注重思维”,体现宁波市初中语文卷的命题特色:“积累重要的语文知识和富有意义的语言材料”与“在有意义的情景中运用知识”相结合,“关注阅读价值的整本书阅读理念”与“关注体式的名著阅读、用名著丰富阅读体悟”相结合,“基于文本特质和阅读策略相结合的文学类文本阅读”与“基于PISA阅读教学理念的信息类文本阅读”相结合,“凸显传统文化的文言文阅读”与“注重阅读方法的古诗阅读”相结合,“注重写作规范的个性化写作”与“基于真实情境的任务型写作”相结合。通过“语言积累与建构”“阅读与鉴赏”“表达与交流”三大实践活动,综合考评学生语文学习水平。整份试卷将学习方法、学习习惯、学习策略、学习过程、学习目标暗含其中。积累部分关注积累的意义和方法,渗透“节,中国人的诗意”文化,并将陈述性知识转化为程序性知识,重视情境下的知识运用。阅读部分的构架依次为:关注不同体式的阅读方法,追求整本书的阅读价值,检测学生名著阅读的高阶思维;抓住文本特质,关注阅读策略,阅读文质兼美的寓言故事,检测学生文学类文本阅读的阅读思维;融PISA阅读理念阅读“社团招新宣传手册”,检测学生实用类文本阅读的检索筛选、整合推断、反思评价能力;通过“亭文化”关联,阅读课内外文言语段,检测学生对文言文文字、文章、文学、文化的理解、感悟、探究能力;以意象为抓手的课外古诗阅读,检测学生利用诗境中的常规意象推测诗人心境的阅读能力。写作部分将“根据生活情境写作”的个性化写作和“为刚写的文章写一则推荐语”这一任务型写作相结合,全面检测学生的写作能力。
意图之一:遵循课程标准,基于教材灵活设题,传递“运用”的教学理念
试题立足教材,活化教材,用考试评价导向告诉师生平时教学既要扎实又要灵活,注重积累的意义和方法,注重策略、方法的渗透和运用,注重阅读思维和写作思维的培养,注重情感、态度、价值观的培养。第1题字形、字音检测中,“萧瑟”的“萧”、“熔炼”的“熔”、“硕果累累”的“累”这三个字均在课标要求范围内,尽管学生都认识这三个字,但本题设题灵活,需要学生在具体的语言环境中经过推断写出正确答案。第2题“天地有节”古诗文名句填空,所有诗句均来自教材,是对古诗文名句的整合和梳理。第3题“生命有节”三则语料中的“社稷”“夺”“集”均来自教材所学文言字词,是常用文言字词基本义的移用,将三则语料和书签中成语对应,是理解基础上的灵活运用。名著阅读关注阅读价值,在名著关键处根据教材要求命制:第4题有关《红星照耀中国》《昆虫记》《契诃夫短篇小说选》的写作手法在教材名著导读和自主选读中都有涉及,设题以“平面镜”“显微镜”“哈哈镜”为载体,形象又妥帖;第5题选择教材弗罗斯特《未选择的路》的诗句,以名著人物经历印证诗句,设题灵活有意义,落实名著阅读目标;《城堡旁的老树》根据教材自读课的思路编排,由阅读提示到文本呈现再到题目设置,试题承载形式熟悉,试题根据寓言特质命制,轻松自然又不乏严肃认真。“招新宣传手册”组材及命题思路来源于教材“活动探究——戏剧”,根据因疫情推迟的学校社团招新实际情况灵活编创而成;古诗文阅读是教材所学内容的适当拓展;写作基于教材,关注自我内心成长与反思,“写推荐语”也是教材九年级下册“有创意的表达”中的写作要求。整卷设题灵巧,避免机械化记忆试题,彰显“运用”理念。
意图之二:以学生为本,基于学生立场选材,创设有意义的试题情境
基于学生立场命题是宁波初中语文中考命题的一贯追求。本卷中“四时有节、天地有节、生命有节”的组合语料,文学类文本《城堡旁的老树》、实用类文本“社团招新宣传手册”、文言文阅读《醉翁亭记》节选和《妙赏亭》、鄞县人周容的两首古诗《晚望》《晓望》,这些有意义的阅读语料都适合学生的阅读口味,符合学生的阅读期待和阅读心智。利用这些言浅意深的语言材料,创设以“节,中国人的诗意”为主题的综合性学习情境、根据阅读积累进行阅读成果呈现的活动情境、以阅读提示指引的个人阅读情境、渗透PISA理念的“招新宣传手册”公共阅读情境、符合生活真实的写作情境、“向阅卷老师推荐自己作文”的现场生成情境,以这些具体、真实、有意义的情境为载体,考查学生的综合语文素养。
意图之三:注重文化渗透,传承传统文化,积极传播正能量
本卷无论是在语料的选择还是在情境和题干的设置中都注重文化渗透。积累部分呈现“节,中国人的诗意”的中华传统文化;阅读部分隐性传递“索取与给予”的平衡文化,显性呈现丰富多彩的校园文化、传统戏曲文化、亭文化;写作部分要求考生将目光投射到自己熟悉的生活场景中,以独特的视角去发现、欣赏、传递正能量。因此,考生读题做题的过程不仅仅是完成题目的过程,也是一次感知文化、传承文化、传播正能量的学习之旅。
意图之四:以读书为要旨,强调用策略学习,引领教学摆脱“题海”
语文卷共8页,要求学生在平时的学习中提高阅读速度,增加阅读量。整卷不使用陈题,不设偏题怪题,全部原创且灵活有创意,传递了“阅读思维”和“写作思维”的重要性。名著阅读试题涉及6部名著,体现名著阅读的广度,又提供选择性,落实教材编写意图,不在语用上考查名著阅读,关注名著的阅读价值,以这样的名著阅读测评推动今后的整本书阅读,营造师生静心读书的氛围。用学习策略贯穿积累、阅读、写作过程,第2、3题的古诗文整合、文言语料组合,文学类文本阅读中的“情节”“语言”“人物”“意义”,文言文阅读中的“亭之址”“亭之景”“亭之名”“活动成果”等都暗含阅读过程。第8题的题干“文中作者反复提及老树一再沉默,这引起了某同学的思考”,第9题的题干“结合情节和人物,联系生活现象,说说你获得的启示”等提供了思维路径和阅读方法,体现“用方法用策略”积累、阅读的理念。以素养立意,以策略解决问题,这样命制的试题用题海战术很难得高分,只有在平时的教学中注重培养良好的学习习惯,积累学习策略,培养思维品质,多读一些推荐的好书,厚积薄发才能得高分。
意图之五:关注生活现象,注重实用,引领教学和现实生活对接
实用类文本“社团招新宣传手册”来源于2020年疫情背景下真实的学校生活,具有鲜活的校园特色。第10题、第11题、第12题分别从“检索筛选”“整合推断”“反思评价”这PISA阅读的三个阅读层次设题,检测学生实用类文本的阅读水平和阅读素养,且让考生通过阅读获得实用类文本阅读经验。写作命题也是如此,引导学生关注身边的人、事、场景,结合现实联想并思考。
意图之六:参考答案和评分参考具体明确,表达精准,体现评价的科学合理
语文试卷中客观题和主观题兼顾,试题关注思维过程,参考答案和评分参考将思维过程量化,采用采点给分方式,关注思维关联点,给分点表述明确。答案“示例”清晰,具有典型性。写作评分采用分类给分模式,鼓励对优秀作文给出高分甚至满分。这样拟定的评分标准体现语文考试评价的科学合理性和可操作性。
另外,宁波市2020年初中学业水平考试语文试卷讲究卷面设计,有文、有图、有表格,疏密有致,灵动美观,给人一种愉悦轻松之感,这也表达了命题组人员的人文关怀和审美追求。(命题组)
试题












命题意图
宁波市2020年初中学业水平考试历史与社会•道德与法治(以下简称“社会”)学科试卷,在材料选用、问题编制、形式呈现、答案评标等方面体现了浓郁的学科特色,命题组遵循“以学生为中心”“落实核心素养”“依据课程标准”“培养关键能力”的要求,运用相应的命题策略,使试卷呈现出以下六大特点。
一、站位于学生视角,取材真实生活
关注社会生活和学生生活,是本学科的活力源泉。基于学生的视角提取命题素材,可以“引领学生了解社会、参与公共生活、珍爱生命、感悟人生”。
本卷取材广泛,有时政热点、新闻报道、社会图册、生活实景、课本素材、史学著作等,在选材上更着眼于学生熟悉的现实生活,挖掘学生身边素材。如“众志成城抗击新冠肺炎疫情”“习总书记考察宁波”“劳动教育”等成为命题素材。
全卷20题,有12题的材料来自社会热点,“澳门回归”“蚂蚁森林项目获奖”“紫禁城建成600周年”“民法典”等都进入了试卷中。素材富有时代感,与教材中的相关知识巧妙联结。第16题从“蚂蚁森林项目”切入,聚焦“生态扶贫”,希冀考试成为一次教育契机,将绿色生活理念渗透到学生心中,转化为他们的自觉行动。又如第20题“宁波发展”,通过挖掘宁波地方性素材,将宁波过去发展与未来发展紧密相连,帮助考生了解家乡发展的未来目标,并成为家乡未来的建设者。
二、站位于学生认知,合理设置问题
设问是试题立意得以落实的桥梁,能渡学生从“情境彼岸”到“素养彼岸”。站位于学生认知的设问要分层次、有梯度,符合初中学生的知识储备与能力水平。
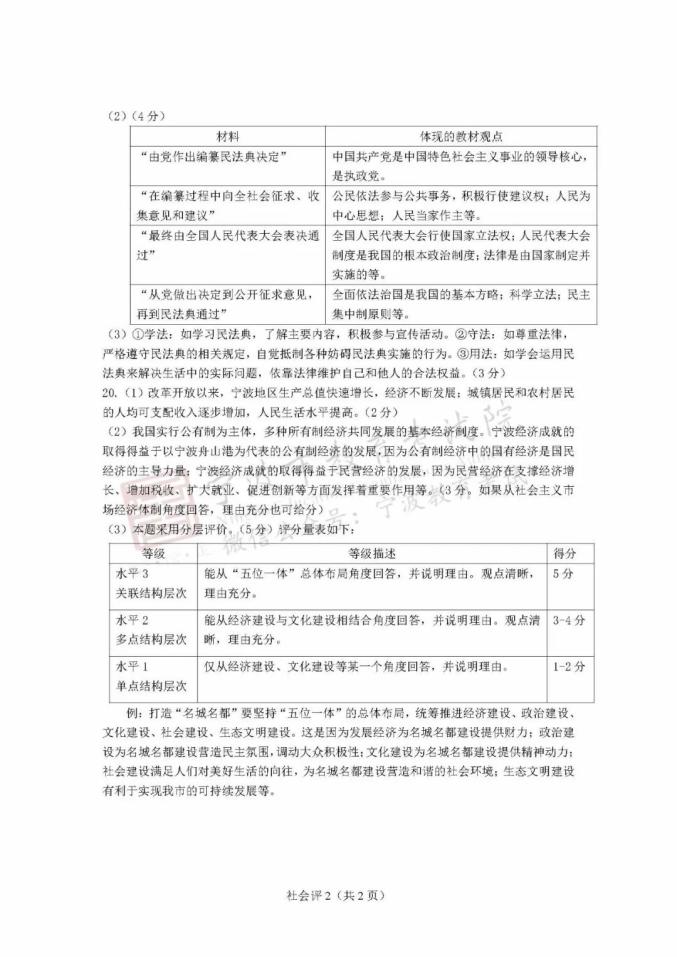
本卷知识覆盖面广,涉及近48个知识点,如“生命的意义”“人类命运共同体”“中国地形地势特点”“权利和义务的关系”“一国两制”“可持续发展观”“创新”“新航路开辟”“丝绸之路”“文化价值”“基本经济制度”等。合理设置问题和答案的梯度,从“识记、理解、综合运用”三级目标层次考查学生阅读分析能力、归纳提炼能力、迁移运用能力和知识整合能力,由浅入深,层层递进,体现学业考试以学业评价为主,兼顾选拔甄别功能的特点。如第19题,以民法典编纂为载体,将多个知识点串联在一起进行设问,构成一个完整的问题链。第一问“法”保障了“民”哪些权利,由此推断民法典编纂的目的,突出认知,夯实基础知识;第二问结合民法典的立法过程,分析与教材相契合的观点,考查学生从材料中提取有效信息并运用相关教材知识对这些信息进行阐释的能力,属于稍难题;第三问请学生为民法典的实施提出自己的行动,巧妙地把学生置于问题情境之中,倡导知行合一。
三、站位于学生情智,研究呈现方式
本试题卷面既有漫画、图表、年代尺等素材呈现的多元设计,也有文字简洁、表达严谨、对称工整的精细雕琢。活泼灵动的卷面,可以缓解学生的疲劳感和紧张感,唤醒学生蕴藏的智慧,达到情智和谐发展。
“历史是年代的积累,历史的辩证法是从时间开始展开的。”历史事件从不会孤立地存在,总会与其他事件形成关联。第18题呈现“紫禁城前世今生”年代尺,以满载史识、富含启迪为追求,使时间要素成为学生深度理解历史的助推。“1420年紫禁城建成”,隐含的是与明朝有关的史实;“1912年末代皇帝溥仪退位”,对应的是辛亥革命这一历史事件;“1933年故宫精品文物南迁”,折射的是日本侵华战争;“1987年故宫列入世界文化遗产名录”,蕴藏的是文化价值。
四、站位于学生素养,整合学科知识
综合性是本学科的课程性质。本试卷内容涉及历史、地理、社会、道德、法治、国情等知识模块,古今中外、地理历史,囊括其中,涵盖面广、知识体量大。因此试卷既注重学科内的整合、又注重跨学科的整合;既注重考点知识体系的整合、又注重学科能力运用的整合。打破学科的壁垒,突出主干知识,这也是推动学科核心素养落地生根的有效手段。
如第16题以“蚂蚁森林”项目入题,试卷多角度、多层次地设置了三个问题,综合考查了地理、国情、道德等多方面的内容。第一问考查学生读图和从图中获取信息的能力,培养学生空间感知的核心素养。第二问考查学生从材料中提取有效信息,运用这些信息对地理问题进行阐释,符合材料型试题的能力考查要求。第三问概括“蚂蚁森林”项目的创新之处,以及这些创新对打赢脱贫攻坚战的借鉴作用,该设问的落脚点不再是单纯考查学生所学现成的知识,而是突出新观点、新思维,明白打赢脱贫攻坚战需要科技创新、理念创新、手段创新以及社会责任意识。
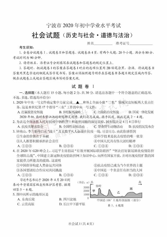
本卷地理部分重视地理要素的联系性、综合性,如第5、6题通过中国沿106°E地形剖面图,综合考查秦岭南北的自然和人文特色。历史部分重视对“时空观念”“史料证实”“历史解释”等内容的考查,如第11题、12题、13题、17题,落实对历史核心素养的培养。道德与法治部分加强学生法治意识和政治认同,如第19题,通过对民法典立法过程的解读,引导学生树立法治意识。
五、站位于学生思维,渗透思辨能力
核心素养强调的不仅仅是知识和技能,学生思辨能力的培养也至关重要。试卷将知识、能力、素养融合,答案的设置具有开放性和多元性,为不同层次的学生提供展现思维能力的空间。
本卷注重情境设置,将思维过程和思维方法的考查显性化。如第17题第二问,“根据材料概括新航路开辟的影响,并以英国为例”,突出思维的深度与关联,知识的含量与逻辑,答案设置并不是简单的知识再现,而是必须运用教材知识并结合材料分析,体现对考生思维过程的考查。如第20题第三问把学生置入问题情境中,理解宁波打造“名城名都”仅仅从经济建设和文化建设是不够的,“五位一体”建设才是达成目标的途径,体现思维的广度;而答案采用分层评价,给学生留有广阔的思维空间。
六、站位于学生发展,传播核心价值
“立德树人”是社会学科的追求。本卷站位于学生发展,将弘扬社会主义核心价值观作为“魂”和“主线”,选取具有教育意义且与青少年健康成长有关的话题为命题素材,强化了试卷的教育价值,激发学生道德成长的愿望,给予学生积极向上的价值引导,发挥学科德育功能。
如第3、4题围绕“新冠肺炎疫情”展开,以典型人物引领学生思考生命价值与社会责任。第16题“蚂蚁森林”项目,取材真实生活,以看得见的文字载体实现了“看不见”的宣传,传递思想的声音,引领更多学生加入“低碳环保”行动,为绿色家园贡献一份力量。第18题通过呈现“紫禁城的前世今生”年代尺,引导学生加强对中华优秀传统文化的了解、理解和接纳,形成文化认同和文化自信。一部分学生肯定会有去游览故宫的想法与行动,一座六百年的紫禁城本身就是文物,如何让文物“活”起来,增强历史的自豪感、民族的凝聚力,这就是最好的答案。
我们认为,一份优秀的学科试卷应该以立德树人为导向,指向核心素养,聚焦热点话题,生活气息浓郁,行文流畅,卷面变化多样;应该寓理于情,以理寓情,意境深邃。这就是我们命题者不懈的追求。(命题组)
试题






命题意图
一、强化生本理念,彰显育人价值
试题充分体现了以生为本的理念,所选语料贴近学生生活实际,话题为学生所熟悉,体现生活性、交际性、时代性。例如完形填空中的“爱之天使”,通过在公园里的生活小测试,旨在提醒人们及时关爱他人,从而引导学生树立积极向上的价值观。阅读理解B篇以日记形式记录感冒病毒对人一次次侵袭失败的经历,
告诉学生养成良好卫生习惯的重要性。阅读理解E篇选自格林童话七只乌鸦的故事,旨在告诉学生要谨言慎行,避免祸从口出。所选语篇向学生传递一种积极乐观、善良正义的生活正能量,帮助初中生树立“真、善、美”的情感态度与价值观,进一步体现新课程测评的育人价值,努力实现“教、学、评”一体化。
二、基于课程标准,指向核心素养
今年的试题命制更注重英语学科核心素养的方向引领,坚持以义务教育课程标准为测评纲要,这体现在语篇选择的纯正性、试题类型的普适性、试题任务的达标性、试题结构的合理性及试题内容的创新性。本卷试题语篇均选自英美国家的原版教材,话题丰富、内容有趣、语言地道、文字优美、体裁多样、接近生活实际,如阅读理解A篇的邮政广告、B篇的英文日记、C篇的网站博客、D篇的科普说明文和E篇的格林童话故事等。阅读测试任务不仅测评了识记和理解的表层次阅读能力,也能测评学生应用、分析和综合的深层次阅读能力。同时,完型填空、语法填空和词汇运用等题型充分考查学生语言综合运用能力,不仅能考查学生的语言能力,如根据固定搭配、句子结构、语法特征等选择答案,也能考查学生的学习能力,如根据上下文及逻辑关系等推断作者的写作态度、写作修辞等。通过测试,不仅帮助学生发展语言能力,积累语言资源,还能渗透人文关怀,接受文化熏陶。
三、尊重学科特点,发展思维潜质
今年因疫情影响,试卷题型较去年有所不同,笔试分值提高至120分。根据英语学科特点,本卷力求通过增大阅读量和增加写作目标的适标性,进一步考查学生的语言思维,促进评价对教学的积极反拨意义。如写作任务为关于今年“特别寒假”的一篇英文演讲稿,写作内容源于真实的生活素材,具有真实的语用交际目的,能充分激发学生的表达愿望,表达其真实的生活经历,具有较高的真实意义。同时,书面表达借助思维导图中提供的四个关键短语将标题补充完整以及文中省略号部分的拓展,不仅保证了试题的开放度,也保证了学生选择的自主度,体现了学生创新性思维的能力和水平。试题能为学生的审题解意和写作建构减轻负担,促进考生合理运用写作策略,有效渗透写作思维,为最终完成写作任务目标提供了支撑。
四、加强学科融合,促进语用能力
试题体现了STEAM学科融合的课程理念,关注跨学科知识在真实语境中的交际运用,努力引导学生关注用英语做事的语用能力。如阅读理解A篇的语篇文体类型确定和E篇阅读对某一句话的深层次理解,考查了学生语文学科常识在英语阅读理解中的适度运用。阅读理解A篇的“买三送一”(数理推断题)、B篇的病毒传播知识、C篇的机器人教师和大数据支持等科技信息、D篇水动力宇宙飞船以及词汇运用B篇有关音乐对运动的功效等,均需学生运用综合学科知识。试题力求让学生运用英语来解决生活实际问题,并在运用英语的过程中,不断提升学生的语用能力。(命题组)
试题










命题意图
数学试题命制以《义务教育数学课程标准(2011年版)》为依据,主要考查“数与代数”“图形与几何”“统计与概率”三个方面的内容,同时将“综合与实践”内容有机融入其中。初中学业水平考试是全面检测学生在初中阶段数学学习水平的最权威的测试,也为高中段的招生提供了客观依据。而考试能否科学全面地评价学生,关键之处就在于能否根据考试的功能编制出源于四基、着眼能力、关注素养、立足发展的试题。所以,命题以四基为本,回归教材,实现对基础知识的全面考查;以方法为脉,串联考点,实现对通性通法的重点考查;以思想为魂,突出本质,实现对综合运用能力的灵活考查;以能力为意,丰富内涵,实现对数学核心素养的有效考查。整份试卷以素养立意,坚持原创,层次分明,亮点纷呈,体现了试题的有效性、导向性、公平性和创新性的和谐统一。
一、立德树人,素养立意
培养学生追求真理、勇于钻研、敢于创新的精神和良好的社会责任感、使命感,促进人的发展是学科育人的终极目标,也是命题者在实践中前行的航标。
宁波初中学业水平考试数学试题有三大特色题,即PISA试题、新定义试题和实际应用题,今年依然保持这三大亮点。试卷的第10题、第19题是PISA试题,它们具有PISA试题的三大特征,即情景、运用和思维。第10题既可以对全等的三个三角形的边长设元,通过代数式运算得到结果,又可以运用图形变换(移动线段)的方法解答,两种方法均需用到数形结合思想和整体思想,体现了对学生抽象思维、几何直观、数学运算等学科素养以及运用知识解决或解释问题的能力的考查。第19题是在当今社会关注有序停车这个现实背景下,采用生活素材“新型车位锁”并结合PISA理念编制而成的试题,意在考察学生用数学的眼光观察世界(数学抽象和直观想象)、用数学的思维思考世界(逻辑推理和数学运算)、用数学的语言表达世界(数学建模和数据分析)的能力,充分体现了数学与生活的紧密联系,为学生形成良好的数学价值观奠定基础。第21题以学生参与防疫知识宣传教育活动的测试成绩为素材,结合统计图表及中位数等统计量,考查学生分析数据及以样本估计总体解决实际问题的能力。这样的设计对于发展学生的统计思想,培养学生的社会责任感、使命感,体会数学的现实意义有重要作用。
二、回归本源,引领教学
随着课改的深入践行,试题更加注重体现数学学科的本质,准确引领教学的方向。试卷中有相当数量的试题源于教材,是教材中习题的变式、引申与拓展。返璞归真,以突出对数学概念与本质的考查,如第1、4、5、8、10、14、22题等。试卷中有一定数量的试题突出数学基本思想方法的考查,如第10题考查抽象能力、几何直观素养及数形结合、转化思想;第15题依托点的运动变化来考查分类讨论思想;第22题考查数学建模、数形结合的思想等;第10、15、18、23题涉及基本活动经验的考查。这些试题需要学生在思维上真正参与数学活动,积累思考的方式和实践的经验,形成解决问题的方式方法,发展核心素养。这样的设计能充分体现试题的区分度、信度和效度。
今年的试题更关注初高中衔接,加强对一次函数、反比例函数、二次函数概念的理解及性质应用的考查,如第9、16、20、22题。第9题通过对选择支的巧妙设置,实现了对二次函数图像顶点、增减性、对称性及关键点的函数值的综合考查。第22题应用题以学生日常生活中所熟悉的行程问题为背景,实现对一次函数、待定系数法、识图能力、数形结合能力的考查,彰显对数学建模、逻辑推理等核心素养培养的重视。以实际生活问题为背景的试题,在教学中教师需引导学生学会读题和理解题意,并将实际问题“数学化”,运用数学知识解决问题。
三、关注过程,注重创新
《义务教育数学课程标准(2011年版)》指出:数学课程内容“不仅包括数学的结果,也包括数学结果的形成过程和蕴含的数学思想方法”。因此在编制试题时,我们关注过程与方法,凸显对学生学习能力、探究能力的考查。第16题作为填空压轴题,此类型的试题需分析洞察题中各条件,建立条件与条件、条件与结论之间的联系,按正确的方向进行思考探究,这是数学解决问题的一般方法。它的解决需要利用中心对称性先进行面积的等积转化,再结合k的几何意义建立关于“
”的方程组,这是解决问题的关键。第23题呈现形式新颖简约,问题设计坡度合理,蕴含丰富的思维含量,且兼顾整体性又对“个性发展”的差异性作出有效甄别。它体现了对“基础巩固—尝试应用—拓展提高”的学习过程的考查,要求学生的学习能够从“知识的回顾”到“本质的理解”,再抵达“灵活应用”的层次,为后续的学习积累重要的学习方法,充分体现数学学习过程的意义。
四、重视应用,凸显能力
为有效遏制题海战术,减轻学生学业负担,试题的命制完全避免模型化套路,注重通性通法,淡化特殊技巧。第24题压轴题以新定义试题形式呈现,表述简洁,内涵丰富。各小题在知识上自然衔接、相互关联,在能力上逐步递进、环环相扣。如此设置梯度明显,有利于不同层次学生的发挥。它以圆为背景,将圆的基本性质与三角形边角关系、三角形全等和相似、勾股定理、三角函数等核心知识融合在一起,体现了函数思想、方程思想、转化思想等数学中重要的思想方法,旨在实现对学生综合运用知识解决问题的能力及学科素养的全面考查。试题真正体现数学逻辑与数学直观的相互交织,立意深刻,要求学生通过阅读理解、推理计算、性质应用等方式进行即时的学习和研究,着重考查数学学习过程与潜能,体现了“知识与能力并重,思想与方法交融”的命题思想,使得压轴题的综合性、公平性和导向性得到充分体现。(命题组)
试题












命题意图
本次命题充分体现新课程理念,坚持公正、全面、科学的原则,坚持面向全体学生,力求不同学习背景的学生都能得到客观准确的评价。
一、指导思想
公平公正、以学定考、以考评学。
二、命题依据
本次命题以《义务教育初中科学课程标准(2001年版)》以及华师大版初中科学教材(含配套的华师大出版社出版的《实验活动练习册》)为依据,考查考生基础知识与基本技能,重点考核科学核心概念知识。整份试卷知识覆盖面广,要求体现一定的能力梯度,命题过程中避开偏题、难题及怪题,尽量减少单纯记忆、机械训练性质的内容。
命题组预测本卷难度系数0.70左右(因今年线上教学和全体毕业生参加考试等因素影响,实际值可能有所浮动)。
三、命题特色
1.注重健康安全教育
健康安全是最牵动人心的话题。初中科学的学习过程中无不渗透健康安全的教育,在本次试题命制中注入健康安全教育的元素。第1题提出“关爱生命,健康生活”理念,引导考生关爱生命,判断健康行为和不健康行为。第2题、第19题涉及实验安全操作,第20题第(1)小题是对考生“用电安全”教育和对触电事故发生时的正确处理方法的考查,第(2)小题电磁继电器的设计也是基于安全用电,第(3)小题结合前期线上学习对身体器官的影响,从身体健康角度出发指导考生应保护视力。第30题以今年新冠肺炎为题材,举例说出对“新冠”的防疫措施。
2.凸显科学实验特色
初中科学是以实验为基础的学科,在学科教学中包含大量学生实验、演示实验、课外实验、活动等。科学实验是科学学习的重要内容,也是科学学习的手段,更是激发科学学习兴趣的有效载体,对提升科学思维有很大的帮助。本卷第2题旨在考查学生掌握基本的化学实验操作。第22题考查混合物分离操作——过滤。第6题考查声音传播的条件和电磁感应现象实验。第10题的凸透镜成像和第17题的平面镜成像一改往年考法,特别是第10题的凸透镜成像实验,让只会背实验结果的考生不易得分,第17题的平面镜成像的“像的位置判断”是科学教学语言表述规范化的要求。第24题的欧姆定律实验一直是考查的重点,今年从电表的接线柱反接、定值电阻的选择以及滑动变阻器的功率研究来考查,特别是滑动变阻器功率的考查,要求考生理解每一次实验数据测得后滑动变阻器的电阻值是确定的,但其两端的电压是不变的。第10题将生物实验中四个重要的实验从实验用品的选择和使用目的展开考查。第29题“力线”的呈现进行综合性说理考查。
3.突出科学教材地位
教材是实施教学的重要载体之一,也是考试命题素材的直接来源。本卷在命制过程中一直关注科学教材,挖掘教材中的命题元素,许多试题的命题背景来自教材。第6题的四幅图片直接来自教材,第11题的命题背景在教材中的原图基础上重新排版,考查人体体温调节中各效应与其产生的结果的对应性。第21题第(2)小题以教材中的例题为素材,将计算改编为填空。第26题基于教材“探究稀盐酸和稀硫酸的化学性质”实验。第29题以教材中“力线”概念的建立出发,要求画出磁感线,然后通过力学方法分析力线呈现的原因,将力学和磁现象有机结合。
4.重视生活实际联系
科学来源于生活,又回归于生活。本卷试题许多素材直接来自生活,命题过程中始终考虑知识与生活的联系,用科学知识解释有关现象,学以致用。2020年6月21日发行《天文现象》邮票的意义何在,这一天有什么特殊性。基于对这些问题的思考,命题组命制了第3题。第4题以健身者的健身姿势为素材,要求考生以所学知识解释其中的哪个姿势不可能保持,很具生活性,更具科学性,切实将所学知识进行活用。第8题的变色眼镜,通过素材介绍,让学生明白生活中的物品制造离不开科学。第12题的熨烫机电路,以生活中实际发生的情景为命题素材,考查学生对电路连接知识的掌握程度。第13题的自热火锅是一种新兴的产品,对于它的普及使用尚有争议,要用科学知识解释它、评价它。第25题判断鸡蛋的新鲜度,将科学知识再一次回归生活实际。
5.注入科学史料史实
科学史料是科学家进行科学研究留下的足迹,是初中科学教学和学习的优秀素材,虽然学生学的是科学研究的成果,但更要懂得成果得到的艰辛和不易,从而敬畏科学、尊重科学。第29题以法拉第的大量尝试建立“力线”概念的科学史料为素材,命制了相关试题,对学生建立磁感线概念以及理解磁感线的意义具有积极的作用,这比直接简单考查学生画磁感线更具浓浓的科学味。
6.关注科学思维能力
本卷重视对考生科学思维能力的考查。第14题以图像形式呈现混合物反应过程中相关量的变化关系,考查折点时的混合溶液状态,融反应顺序判断、化学计算、过程分析、整体法等为一体,具有一定的思维性。第15题的杠杆再平衡判断,考查铁块上的铝条长短变化达到平衡后支点的移动方向及移动距离,此题的思维难度在于支点移动方向和移动距离大小的判断:首先将原铁块和铝块a看成统一的整体,确定其重心位置在原支点处,当铝块变长后,将变长部分看成一个增加的物体,然后确定新支点(如图1);而铝块变短则可等效于变短部分增加一块“负质量”的铝块(相当于增加一个向上的拉力,如图2)。这样能使问题大大简化,但这种思维要求是比较高的。第24题第(3)小题的思维点在于每一次实验移动滑动变阻器后滑动变阻器两端的电压始终是一定值。第29题对“力线”的呈现与否的原因分析要求学生具备较综合的分析能力。第33题两种材料制成的金属圆环连接在丙图中具有一定的抽象性,学生必须具备一定的想象能力和分析能力。

1.重视教材及实验教学
教材是学生学习科学的第一学习资料,是学习科学的重要载体。本卷中许多试题命制从教材实验、活动、资料、插图、文本描述入手,要求教师在教学过程中要重视教材,用教材教,把握教材编写体系,关注教材中的各种文本,挖掘教材中各种素材。学生学习过程中必须理解教材、吃透教材。
实验是学生学习科学的重要的方法和途径。本卷有很多试题围绕实验展开原创命题,就是要求教学中重视实验教学和实验教学研究。重视实验教学,教师除了认真做好演示实验,积极组织好学生实验,还要尽可能多创造机会开展课堂内的、体现学生自主性的探究活动。
2.重视科学与生活的联系
科学试题讲究与生产生活紧密联系,这是一贯以来的命题理念,在本次命题中也得到了体现。我们倡导注重课堂教学与课外活动相结合,关注教材外学生感兴趣的、与科学相关的生活元素,将生产生活引入课堂,尽可能地创设生活化教学情境,使学生的学习与生活紧密联系,学以致用。在学生学习过程中,引导学生关注生活,发现生活中的科学问题,思考科学现象,用科学知识解决生活中的科学问题。
3.重视基本知识、基本技能
本卷考查了初中科学学习中的主干知识、重要的基础知识和基本技能,注重考查学生最基本的科学素养。在平常的教学中,教师应加强学生对基本概念、基本规律的理解。复习时可以把相关的概念构建成知识体系,让学生把握住每一个概念的内涵与外延。
4.培养正确的态度和价值观
在教学中,应培养学生科学学习的积极情感,这也是科学课程的基本目标之一。积极引导学生用科学的眼光看待周围的世界,用积极的心态去处理面临的问题。(命题组)
试题












来源:宁波市教育考试院
原标题:《权威发布 | 宁波2020年中考试题、参考答案与命题意图》