
根据国务院办公厅有关通知,
今年端午节放假调休时间为
6月25日至27日,共3天!
三天的时间你安排好了吗?
还不知道哪几天放假,
哪天要补上班?
一起来看看吧!

不实行小型客车免费通行政策,
鉴于多数景区已恢复开放,
加上节假返乡、探亲需求,
预计中短途自驾游等车辆出行流量将明显增大,
福建省高速公路交通安全压力较大,
交通拥堵和事故风险上升。
6月18日,
三明高速公路交警支队
发布《关于泉南高速公路三明部分路段
预防性养护工程施工期间实施交通管制的公告》
泉南高速部分路段(泉州往宁化方向)
实现管制,具体如下
为确保泉南高速三明段高速公路预防性养护工程施工顺利实施,需要对泉南高速三明段相关路段分时段实施交通管制,现将具体情况公告如下:
一、管制时间: 2020年6月19日6时至18时
管制地点:泉南高速A道120公里至134公里(泉州往三明方向)
管制措施:泉南高速A道120公里至134公里(吴山收费站至大田收费站)封闭施工,车辆禁止通行。泉南高速泉州往三明方向车辆提前从吴山收费站下高速绕行G356国道至大田收费站入口前往目的地。
二 、管制时间:2020年6月22日及23日6时至19时
管制地点:泉南高速A道236公里至266公里(泉州往宁化方向)
管制措施:泉南高速A道236公里至266公里(明溪南收费站至嵩口收费站)封闭施工,车辆禁止通行;泉南高速泉州、三明往宁化、江西方向车辆提前从明溪南收费站下高速绕行S219省道至嵩口高速收费站上高速前往目的地。
三、管制时间: 2020年6月24日6时至19时
管制地点:泉南高速A道291公里至312公里(泉州往宁化方向)
管制措施:泉南高速A道291公里至312公里(宁化收费站至石壁收费站)封闭施工,车辆禁止通行;泉南高速泉州、三明往石壁、江西方向车辆提前从宁化收费站下高速绕行G356国道至石壁收费站上高速前往目的地。
四、管制时间: 2020年6月28日及29日6时至19时
管制地点:泉南高速A道266公里至279公里(泉州往宁化方向)
管制措施:泉南高速A道266公里至279公里(嵩口收费站至清流收费站)封闭施工,车辆禁止通行。泉南高速泉州、三明往宁化、江西方向车辆提前从嵩口收费站下高速绕行X786县道至清流收费站入口前往目的地。
管制期间如遇恶劣天气等不可抗力因素造成无法施工的,工期顺延。请过往车辆途经上述路段时,注意观察路面交通提示标志,严格按标志提示信息通行,自觉服从现场管理人员引导和指挥。
端午节小长假期间
全省高速公路交通形势研判
及安全出行注意事项提示如下:
交通安全形势研判
一
高峰时段预测
端午节假期不实行小型客车免费通行政策,全省高速公路车流高峰预计出现在6月24日18时至20时、6月25日8时至11时以及6月27日16时至20时,出城和返城高峰期道路易出现潮汐式拥堵现象。


全省天气情况
据省气象局预报,端午节期间全省多云到晴,气温较高,午后局部有阵雨或雷阵雨。福建公安交警提示:请关注天气变化,尽量避免在雾、雨、雷电等低能见度气象条件下出行。雨天开车请注意观察路况,与前车保持安全距离,减速慢行。
三
事故主要特点
从近3年端午节假期情况分析,全省高速公路没有发生较大以上交通事故,整体安全形势平稳。从区域分布看,交通事故总量占比居前两位的是泉州高速(30%)、三明高速(20%)。从发生时段看,5-6时、21-22时事故较为集中。从发生原因看,不按规定与前车保持必要的安全距离占事故起数26%,变更车道时影响正常行驶的机动车占7%,疲劳驾驶占5%。交通事故形态中,碰撞运动车辆事故占72%,碰撞固定物事故占13%。
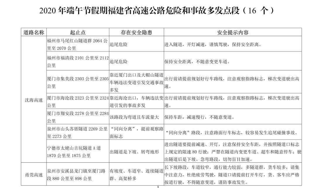
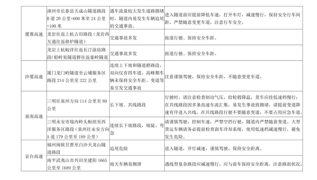
近3年来全省高速公路发生交通事故较多的隧道有:京台高速牛岩山隧道(福州往古田方向)、沈海高速大坪山隧道、泉南高速龙阁岭隧道(泉州往三明方向)、沙厦高速龙门岭隧道(厦门往安溪方向)、厦蓉高速天成山隧道(漳州往厦门方向)、泉南高速西洋隧道、福银高速雪峰山隧道、京台高速黄竹山隧道(福州往古田方向)。

一
总体安全防范要求
1.假期出行前,请提前规划出行时间和行车路线,熟悉上下高速收费站名称。建议及时关注、掌握路况信息,避开拥堵路段,尽量选择错峰出行。
2.出行前请仔细检查车辆状况,重点做好车辆方向、刹车、轮胎、油路、车灯、雨刷等装置检查,配齐灭火器、三角警示牌和工具箱等设备,货车装载货物务必捆扎牢固、遮盖严实,必要时提前对车辆进行保养或全面检查。
3.自驾车出游,请驾乘人员自觉规范系好安全带,并为儿童选用适合其年龄、体重的安全座椅,切莫怀抱儿童或让其坐在副驾驶位置。驾驶过程中,注意保持安全车速和车距,不开斗气车,不强超强会,遇隧道变道时不得随意变更车道或穿梭抢行。遇有事故拥堵缓行时,请耐心等待,服从交警指挥,依次排队通行,杜绝占用应急车道。
4.雨天事故发生概率高,夏季遇雨天行车时,驾驶人的视线受阻,视距变窄,尤其是遇强对流天气更为危险,要注意减速慢行,减少超车,防止侧滑和追尾事故。
5.车辆发生故障或事故时,要谨记“车靠边、人撤离、即报警”,立即开启危险报警闪光灯,将车辆移至应急车道;难以移动的,应持续开启危险报警闪光灯,并在来车方向150米以外摆放警示标志,车上人员应迅速转移到护栏外安全地带,并立即拨打电话报警。
6.客运企业要强化主体责任,落实源头监管,加强对驾驶员的安全教育,客车驾驶员发车前要提示乘客全程系好安全带,严禁超员超速、违规载货、疲劳驾驶、在高速公路上下乘客等交通违法行为,严防发生群死群伤交通事故。
7.中重型货车、危化品运输车辆应严格按规定设置车后反光标识和防撞装置,严防发生追尾碰撞等交通事故,严禁疲劳驾驶和违法停车,杜绝超速超载、强超强会、违法变道。
8.端午节亲朋聚会活动较多,请千万谨记并相互提醒:喝酒不开车,开车不喝酒!
二
各地高速注意事项
泉州:
1.近期泉州高速辖区施工项目较多,部分路段进行临时性交通管制。出行前请留意交通路况,避开施工管制路段,根据交警微博、微信每日提示信息做好绕行,确保行车安全。
2.甬莞高速龙门路段(原沙厦高速)应急车道较为狭窄,当前方道路发生拥堵或滞留时,请勿占用应急车道停车或行驶,为生命通道让行。
3.泉南高速服务区路段路形较为复杂,需要驶入服务区的,请提前变更车道;出行前提前规划路线,切勿在高速上倒车调头。
福州:
1.福州辖区高速公路隧道较多,如沈海高速马尾红山隧道,京台高速天龙山隧道、牛岩山隧道,福州绕城高速福州南连接线四峰隧道等,为事故易发多发路段,提醒广大机动车驾驶人谨慎驾驶,进入隧道前开启大灯,控制车速,严禁在隧道内变更车道。
2.端午假期前往福州周边景区的高速路段及收费站,如甬菀高速福州南收费站、永泰西收费站,福州绕城高速桂湖收费站、贵安收费站,可能出现车辆滞留拥堵现象,请过往驾驶人出行前提前了解路况,选择错峰出行。
厦门:
1.厦门区域高速公路隧道内变道抓拍系统和高速下口枪球一体式事件检测系统均已启用,主要针对违法停车(如:设置导航、打电话等)、倒车、变道等交通违法行为进行抓拍,请提前规划好行车路线,出高速前,提前梯次变道。
2.沈海高速A道海沧枢纽厦门往长泰方向匝道、厦蓉高速漳州往厦门方向18公里处转沈海高速匝道,假日高峰期允许小型客车借道应急专用车道通行,高速公路管理部门已设置提示标志。
漳州:
1.厦蓉高速海沧枢纽至玉兰枢纽路段,包含天成山隧道、陈巷枢纽等,为事故多发易发路段。交警提示:遇隧道应提前打开车灯,减速慢行,保持安全行车间距,在枢纽路段应注意辨识道路指示牌,切勿突然减速或停车查看,以防发生交通事故。
2.假日期间,沈海高速漳州枢纽往海沧枢纽路段车流量激增,遇交通拥堵时请耐心等候,在车道减少的路段应当依次交替通行,切勿在非紧急情况下占用应急车道。
三明:
1.福银高速公路际口枢纽路段匝道多,路况复杂,请过往驾驶人注意观察路面提示牌,减速慢行,谨慎驾驶。
2.中重型载货车辆途经泉南高速A道(泉州往永安方向)西洋长下坡路段前,请提前检查车况,控制车速,严禁空挡滑行。
3.沙厦高速厦门往沙县方向82.6公里至45公里路段为长下坡路段,且多为桥隧交替路段,请保持安全车距,控制车速,确保行车安全。
莆田:
假日期间湄洲岛出口红绿灯处车流量较大,通行相对较为缓慢,预计车流量高峰出现在9:00-10:00,望广大进岛旅游的司乘朋友选择错峰出行。如遇雨天请减速慢行,雨天路滑注意行车安全。
南平:
南平高速公路桥梁、隧道、弯道多,驾车时严禁手持接打手机、收发短信、玩微信等,避免与同车人嬉笑打闹分散注意力。
龙岩:
龙岩古田及适中四车道路段,既有四车道路面又有分离式双线四车道路面,在同向分离点,左右车道均通往同一方向,不得在此路段突然减速、变道,更不能停车、倒车。需要下高速或进入服务区,一定要提前做好变道准备,切忌临时突然转向、横穿车道,或者超过分道口突然紧急制动。
宁德:
宁德高速公路辖区隧道多,部分隧道内设变道抓拍,车辆进入隧道时须提前减速、开启大灯,在隧道内保持安全车距,不得随意变更车道。




原标题:《放假通知!福建高速发出提示!》