关键词一
交通参与人在处理交通违法时依法享有陈述、申辩、行政复议、行政诉讼的权利,也应承担及时履行法律规定的义务。
关键词二
不履行道路交通处罚决定规定的义务将会被人民法院列为失信被执行人。
关键词三
省会交警倡导 “守法出行、安全出行、文明出行、绿色出行”理念,从我做起,做文明、诚信交通参与人。
石家庄市公安局交通管理局
将对拒不履行处罚决定的交通违法行为人
申请人民法院强制执行
为进一步净化道路交通秩序,打击各类道路交通违法行为,从源头上预防重大交通事故的发生,依据《中华人民共和国行政强制法》《中华人民共和国道路交通安全法》和公安部《道路交通安全违法行为处理程序规定》等法律规定,石家庄市公安局交通管理局将对拒不履行行政处罚决定的交通违法行为人申请人民法院强制执行。
近日,石家庄市公安局交通管理局首先启动对刘某广、周某逾期不缴纳的交通违法罚款,申请人民法院强制执行。
案例一




2020年6月11日,石家庄市桥西区人民法院作出(2020)冀0104行审2号《行政裁定书》,准予强制执行对被申请人刘某广罚款1000元,加处罚款1000元。
案例二




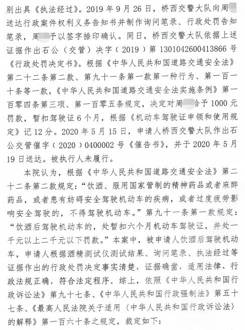
2020年6月11日,石家庄市桥西区人民法院作出(2020)冀0104行审1号《行政裁定书》,准予强制执行对被申请人周某罚款1000元,加处罚款1000元。
以上两起案例,是石家庄市公安交通管理部门依法向人民法院申请对逾期不履行道路交通安全行政处罚决定的违法行为人实施的一项强制执行措施。
下一步,石家庄市公安局交通管理局将与人民法院对接,推动强制执行措施常态化,不履行道路交通处罚决定规定的义务将会被人民法院列为失信被执行人。同时,为督促机动车所有人尽快处理其名下机动车存在的多次道路交通安全违法行为记录,石家庄市公安局交通管理局还将依据新的《道路交通安全违法行为处理程序规定》有关条款,对达到五起以上未处理违法行为记录的机动车进行公开公示、公告、催告。请相关违法行为人或者机动车所有人、管理人及时关注车辆状态,尽快处理交通违法记录,对催告后三十日内不接受处理也未申请延期处理的,将依法作出行政处罚决定,并申请人民法院强制执行。
在法定期限内及时履行处罚决定既是交通违法行为人应尽的法律义务,也是诚实守信的道德要求。交通参与人在处理交通违法时依法享有陈述、申辩、行政复议、行政诉讼的权利,也应承担及时履行法律规定的义务。对逾期不履行处罚决定的违法行为人依法加处罚款、申请法院强制执行,目的是督促违法行为人摒弃拖延处理交通违法、拖延履行处罚决定的陋习,充分发挥处罚的教育惩戒作用,提升市民群众养成尊法守信的自觉意识,推动全市道路交通环境更有序、更安全、更干净。
对逾期不处理交通违法记录的交通参与人,申请人民法院强制执行,是石家庄市公安局交通管理局深入开展交通安全宣传教育、不断提高全民交通守法意识、安全意识和公德意识的强化和延伸;是剔除道路交通事故隐患,净化道路交通秩序的有力举措;也是加强交通出行领域信用建设,推动将公民、企业交通违法记录与个人信用、保险、职业准入等挂钩的有益尝试。全市公安交管部门将周密部署安排,依法稳妥、有序推进此项工作,倡导 “守法出行、安全出行、文明出行、绿色出行”理念,从我做起,做文明、诚信交通参与人。
来源:石家庄交警
原标题:《拒不缴纳交通违法罚款以为没事?法院强制执行!》