原创 航空知识 航空知识
截至6月16日24时,累计报告北京本地确诊病例557例,累计出院411例,在院137例,累计死亡9例,尚在观察的无症状感染者12例。6月16日起,北京市突发公共卫生事件响应级别恢复二级,严格进出京管控,境外入京人员全部集中观察核酸检测,中高风险街乡、新发地市场相关人员禁止出京。
公告一出,航班大幅度取消。据航班信息查询app显示,截止到6月17日9点10分,北京两机场共取消航班达1255架次;其中已取消615架出港航班,取消率67.14%,取消进港航班640架,取消率68.38%。


注:各家航司的政策略、退票方式均有不同,还有的航空公司仅针对北京出港航班办理退票业务,建议市民拨打该航司的客服热线进行咨询。
国际航空
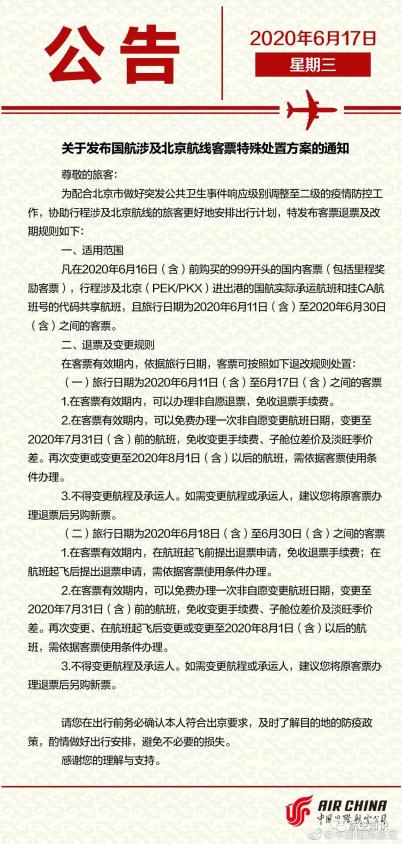
国航针对北京特殊退改政策按航班起飞时间分为两条。

购票时间
2020年6月16日(含)前
航班起飞时间
2020年6月11日(含)-2020年6月30日(含)
适用范围:
北京出港国内航班
退改签规则:
1. 客票有效期内,可以办理非自愿退票,免收退票手续费。
2. 客票有效期内,可以免费办理一次非自愿变更航班日期,变更至7月31日(含)前的日期。再次变更或变更至8月1日(含)以后的航班,按客票使用条件办理。
政策2
购票时间
2020年6月16日(含)前
航班起飞时间
2020年6月18日(含)-2020年6月30日(含)
适用范围
北京出港国内航班
退改签规则
1. 客票有效期内,航班起飞前提出退票申请,免收退票手续费;在航班起飞后提出退票申请,需依据客票使用条件办理。
2. 客票有效期内,可以免费办理一次非自愿变更航班日期,变更至7月31日(含)前的日期。再次变更或变更至8月1日(含)以后的航班,按客票使用条件办理。

南航客服人员表示,6月14日前从南航官网购买的从北京出发,行程在6月14日至6月30日之间的,可申请自愿退票,不收手续费。
购票时间
2020年6月14日(含)前
航班起飞时间
2020年6月14日(含)-2020年6月30日(含)
适用范围
北京进出港(含经停)的国内航班
退票规则
在航班起飞前取消座位,可在客票有效期内申请免费退票。
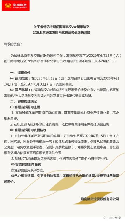
海南航空
购票时间
2020年6月15日(含)之前
航班起飞时间
2020年6月14日(含)-2020年6月30日(含)
适用范围
由海南航空/大新华航空实际承运的涉及北京进出港国内航班和代码共享航班。
改签规则
航班起飞前已取消订座的客票,可免费变更至2020年7月15日(含)之前的航班,免手续费,收取差价;如旅客再次提出变更申请,需在客票有效期内依据变更后客票使用条件办理。
退票规则
航班起飞前已取消订座的客票,可办理免费退票,不收取退票费,航后按照客票规则处理。
特殊说明
办理完退票、变更业务的客票,一律不再返还已收取的退票/变更手续费和票款差价。

购票时间
2020年6月17日(含)前
航班起飞时间
2020年6月11日(含)-2020年6月30日(含)
适用范围
北京进出港国内航班
退票规则
可在客票有效期内,在6月17日起,申请免费办理退票或改期手续(免手续费)。


购票时间
2020年6月16日(含)前
航班起飞时间
2020年6月11日(含)-2020年7月11日(含)期间,781开头客票中含有一段以上未使用的北京始发或到达的由东航、上航实际承运的航班
变更航班日期
在客票有效期内,可免费变更航班日期至2020年12月31日前东航、上航实际承运的原航线航班一次,免收变更手续费、舱位差价。
退票规则
在客票有效期内,至原购票渠道免费办理退票手续,全额退还未使用航段票款和可退税费。

炸酱面,加油!
风上风云|云端故事

原标题:《限制出京,两机场共取消航班上千架次,航司退改签官方政策汇总》