
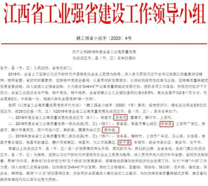
近日,江西省工业强省建设工作领导小组公布2019年度全省工业高质量发展先进设区市、县(市、区)名单。按照《江西省工业高质量发展考核评价办法》(赣工强省小组字〔2020〕1号)要求,经考核评价,确定总分排名前5位的设区市、前25位的县(市、区)为2019年度全省工业高质量发展先进设区市、县(市、区)。

2019年,吉安市深入实施“工业强市”核心战略,加快构建“1+4+N”现代化产业体系,工业经济稳步增长,全市全年规模工业增加值增长8.9%,列全省第一,连续八年保持全省前三,电子信息产业实现主营收入1408亿元,占全省总量的32%,获省政府“实施工业强省战略”及时奖励。
往期精选
1、2、3、4、5、河道采砂挖掉河滩 砂场与村庄是否私下交易?
《每日吉安》法律顾问:
江西人民律师事务所执行主任 黄贵昌
来 源 | 吉安发布
编 辑 | 金 婉
监 制 | 王梓沣
核 发 | 刘科强


原标题:《喜讯!吉安获评2019年度全省工业高质量发展先进设区市》