
近日,美国商业地产机构CBRE世邦魏理仕发布的报告显示,2019年全球住宅价格最高的十大城市中有一半位于亚洲,中国香港仍是全球房价最贵城市。另外,上海、深圳和北京的住宅套均价格再次跻身全球前十。
随即,该话题便火速冲上热搜,引起众多网友的关注。

跻身全球前十
CBRE的报告对全球39个重点城市2019年的住宅市场数据与发展趋势进行综合对比与解读。整体来看,39个市场中有31个录得住宅价格上升,但平均涨幅只约为上一年水平的一半。报告指出,价格增速的普遍放缓也在一定程度上反映出各类降温措施实施后楼市逐步趋稳,房价过快上涨势头得到有效抑制。

香港平均月租金近2万元
位列全球住宅租金最高榜单第三
从租赁市场来看,十大房租最贵城市榜单中的四席均被中东城市占据,其中中国香港排名第三,而纽约和里斯本分别占据住宅租金和租金涨幅榜的榜首。
CBRE的调查结果表明,美国纽约、阿拉伯联合酋长国阿布扎比和中国香港仍是全球月租金最高的三个城市,平均月租金分别为2870美元(约合人民币20422.31元)、2838美元(约合人民币20194.61元)和2682美元(约合人民币19084.54元)。租金位列第四至第十的城市分别为新加坡、美国洛杉矶、爱尔兰都柏林、沙特阿拉伯吉达、阿拉伯联合酋长国迪拜、英国伦敦、沙特阿拉伯利雅得。

而从健身会费来看,上海在内地三座城市中价格最高,以每月53.64美元排名全球第十一位。
此外,北京上海深圳三城中等档次餐厅两人用餐费用均为28.60美元,位于榜单28名开外,价格为排名首位的纽约三分之一不到。
我国70城房价稳中略涨
5月房地产市场逐渐回暖
此前,国家统计局公布了4月份70个大中城市的房价变化,70个大中城市房地产市场价格延续微涨态势,但总体仍较为稳定。
据国家统计局数据显示,4月70大中城市中有50城新建商品住宅价格环比上涨。其中,唐山涨幅1.8%领跑,北上广深分别跌0.3%、涨0.6%、持平、持平。
二手房来看,70城中38城环比上涨,26城下跌。成都涨幅2.1%领跑,北上广深分别涨1.1%、涨1.2%、持平、1.7%。但是同比来看,北上广深分别跌0.2%、涨2.3%、跌0.5%、涨10.3%,其中深圳的涨幅惊人。


克而瑞表示,虽然疫情影响逐渐减弱、一季度以来市场持续复苏,但今年企业整体的去化压力仍然较大。对于房企而言,除了抓紧目前的销售的窗口期加紧供货之外,还应积极加大营销去化力度“促销售、抓回款”,以保证现金流的安全。而随着半年度业绩冲刺季的到来,预计6月企业供应有望放量增长,市场整体仍将保持较高热度,成交也将继续回升。
北京学区房遭“抢购”
深圳学区房遇变数
据悉,4月30日,北京市西城区发布了有关学区房的相关文件。文件明确,自2020年7月31日后,在西城区购房并取得房屋产权证书的家庭适龄子女申请入小学时,不再对应登记入学划片学校,全部以多校划片的方式在学区或相邻学区内入学。
新政发布之后,迅速激起家长的购房热情,西城区学区房迎来一波“小阳春”,同时带动了北京二手房的成交量。
贝壳研究院发布的数据显示,5月北京二手房网签量约1.59万套,环比增加20.5%,同比增长15.2%。从链家实时成交数据来看,5月北京二手房成交量环比增加38.6%,同比大幅增加72.2%;1-5月累计成交量同比减少18%,成交量大幅增加带动交易节奏加快、市场预期回暖。
价格方面,5月份,北京二手房的成交均价为62609元/平米。数据显示,若剔除西城区的因素,5月份北京二手房的成交均价环比上涨了3%左右。此外,值得注意的是,市场的成交节奏有所加快,成交周期有明显的缩短。
与北京相比,深圳的政策却与之相反。有家长买了深圳高级中学南校区学区房,但突然被申请取消资格。
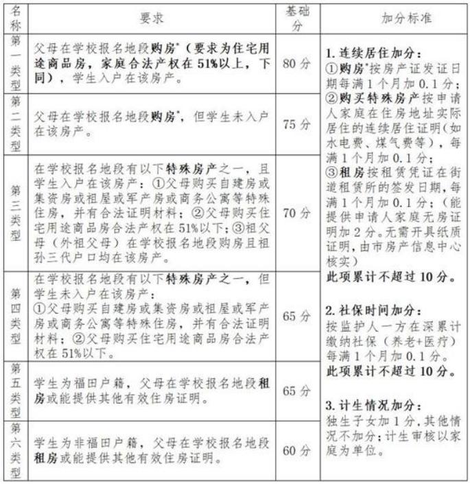
按照有关业主的描述,5月29日,深圳的泰安轩、竹园小区、财富广场、泰然公寓、安华小区从原来的住宅类型,“被”变成了不符合一类入学积分的“公寓”。即从80分基础分的一类积分降为只有70分的三类积分,这导致不少孩子的深圳高级中学初中部学位申请被审核为“不通过”。

不过,在6月3日,深圳学区房再掀波澜,为上名校家长集体下跪。千万豪宅业主为了讨要说法,为了防止孩子无法上学,情急之下众多豪宅业主纷纷建群,深夜组团到教育局门前集体下跪,讨要说法。

编辑:舰长
“
中国基金报:报道基金关注的一切
Chinafundnews
长按识别二维码,关注中国基金报
原标题:《全球房价最高十城!上海、深圳、北京都在里面…》