
你在用的化妆品可能不合格!
近日,广东省药品监督管理局发布关于停止销售7批次假冒化妆品的通告。

针对近期对化妆品的监督检查
发现7批次化妆品为假冒产品
▼



其中“金纳斯赋活滋养霜”等1批次假冒产品标示为深圳市容大生物技术有限公司所产,经核实,标示生产企业未销售过该批号产品到抽样地址。
为保障公众用妆安全,净化化妆品市场环境,依据《广东省化妆品安全条例》《化妆品卫生监督条例》等法规规定,广东省药监局要求各地市市场监督管理部门责令相关经营企业立即停止销售上述假冒化妆品,对进货渠道进行追根溯源,发现违法行为的,依法严肃查处,涉嫌犯罪的,及时移送公安机关。
实际上,除了本次曝光的
7批次假冒化妆品之外
日前,广东省药监局抽检发现
这14批次的化妆品不合格!
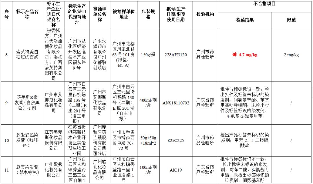
14批次化妆品不合格
标称索芙特洗面奶重金属超标
日前,广东省药品监督管理局网站发布广东省化妆品监督抽检信息的通告(2020年第3期)。本期涉及全省77批次化妆品的抽检信息,不合格样品14批次。
其中,一款标称索芙特美白祛斑洗面奶的产品,被检测出重金属砷超标。

▼




对核查为假冒的化妆品要追查相关经营企业的进货渠道,严厉打击生产销售假冒伪劣化妆品违法行为;在查清事实的基础上,对企业违法违规问题要依法查处,并向社会公开。
温馨提示
广东省药品监督管理局提醒广大消费者,应通过合法渠道购买化妆品,查看所买化妆品是否取得特殊用途化妆品批件或非特殊用途化妆品备案凭证等信息,索取并保留相关消费票据。如发现疑似非法产品,请及时进行投诉举报。
投诉举报热线:12315。
市面上的化妆品琳琅满目
如何才能买得放心,用得安心?
戳图,教你8类常见化妆品挑选方法
仙女们快收藏!
▼








编辑 | 艾心
校对 | 黄小慧
原标题:《【提醒】官方点名!这些化妆品全是“山寨”,有你用过的吗?》