点击标题下「文明宁波」可快速关注
今天(5月30日)
宁波地铁2号线二期首通段
聪园路站、枫园站、五里牌站
正式开通运营了!
地铁出入口、公交接驳…这些攻略请收好!





↓↓↓

↓↓↓





↓↓↓

↓↓↓





↓↓↓

↓↓↓

枫园站和聪园路站站厅因特殊设计结构,未预留过街通道,乘客进站时请根据站内导向提前确认好出站信息,如需帮助请及时联系车站工作人员。
车站均配有轮椅、药箱等便民设备,开通24小时服务热线,开展爱心预约服务,满足乘客多样的出行需求。
公交、公共自行车接驳方案
为配合地铁2号线二期首通段的开通运营,此次发布的公交、公共自行车接驳方案,重点加强轨道站点周边居民区及商业区的公交和公共自行车覆盖,方便市民出行。
一
段面优化调整线路3条(27路、371路、827路)
(一)优化调整371路走向,线路改走后大街、大西门路、中官路,重点填补341路撤销后上述路段的线网空白。
(二)优化调整827路走向,线路调整为单向环线,镇骆东路隧道北路口后改走隧道北路、镇宁东路、俞范东路、俞范东路镇骆东路口后恢复原先返回。同时对827路运营服务时间进行调整,日间线公交清水浦站-公交清水浦站运营时间为6:00-19:30,夜间线公交清水浦站-公交招宝山站运营时间为19:50-23:00,公交招宝山站-公交清水浦站运营时间为20:20-22:20,主要服务于蛟川街道居民乘坐轨道的接驳。
(三)优化调整27路走向,中兴路惊驾路口后双向改走惊驾路、朝晖路、甬港北路、甬港南路、兴宁路后进入公交黄鹂站,以合理配置公交资源,进一步减少与轨道3号线的并线,提升线路的吸引力。
二
调整运力线路2条(微26路、541路)
增加微26运力,延迟末班时间,实现高密度、高频次的运营,高峰时段发车间隔缩短至7-8分钟,平峰时段发车间隔缩短至15-20分钟,运营服务时间为5:50-23:10。同时新增站点4个,具体为港务新村(招宝山)(往镇海区客运中心方向)、镇海自来水公司(博纳书院)、聪园路(往镇海区客运中心方向)、茗园,进一步提升镇海老城区与轨道接驳的便捷性。
541路作为轨道2号线的应急线路予以保留,并适当进行运力调整,首末班时间调整为:公交招宝山站—火车站北广场为5:20—19:00;火车站北广场——公交招宝山站为6:00—19:00。增加19点以后,公交招宝山站至宁波大学站(单向)区间线,具体时刻为公交招宝山站:19:20、19:40、20:00。
三
撤销线路1条(341路)
371路优化运营后,同步撤销341路运营,341路镇海区部分服务功能由371路替代。原通过341路出行前往市区的镇海市民,可选择乘坐371路或公交换乘轨道2号线,出行选择更加丰富。
四
轨道2号线二期首通段各站点横向公交接驳
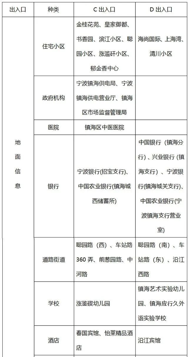
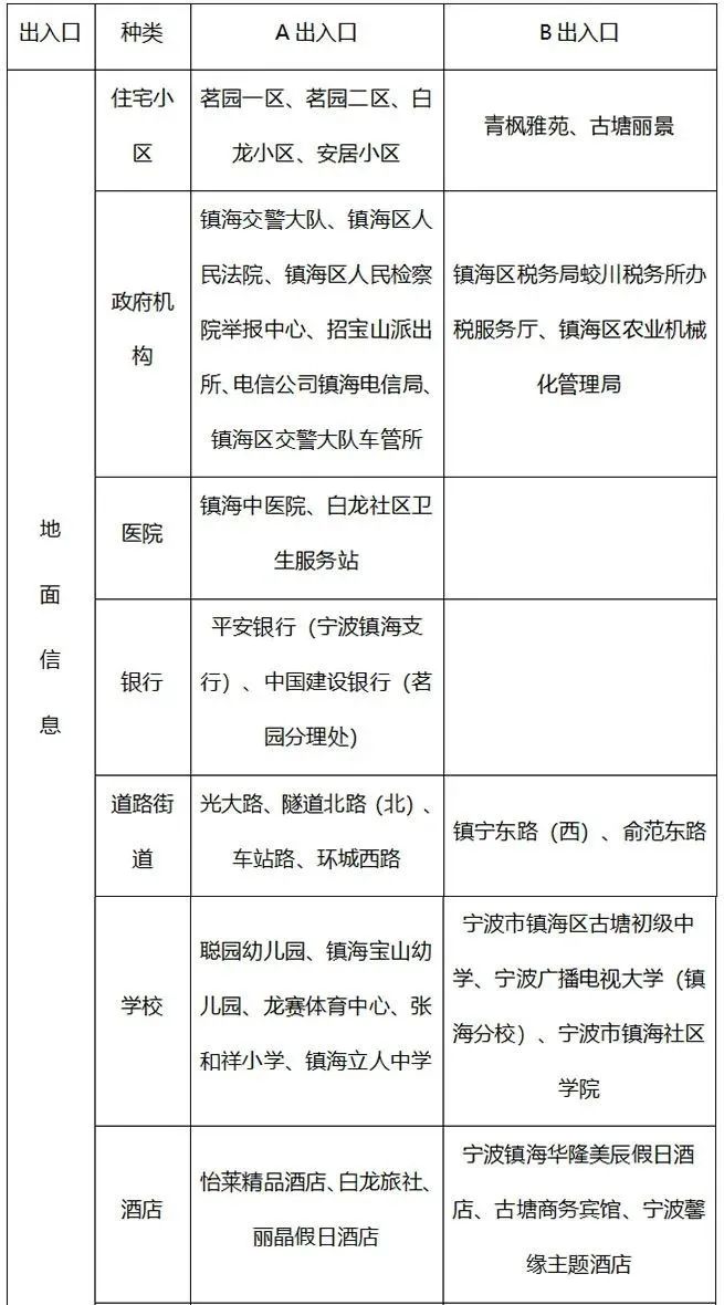
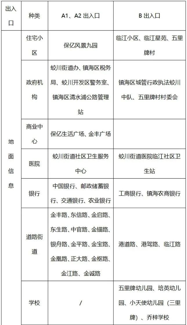
(一)轨道五里牌站:公交站“五里牌”、“镇海经济开发区”,停靠线路27路、387路、390路、541路。
(二)轨道枫园站:公交站“镇海发电厂”,停靠线路27路、387路、390路、541路;公交站“枫园地铁站”,停靠线27路、387路、390路、541路、827路日间线。
(三)轨道聪园路站:公交站“聪园路”,停靠线路27路、351路、373路、374路、375路、376路、385路、387路、389路、390路、396路、397路、541路、827路夜间;公交站“银桂小区”,停靠线路387路、389路、390路、397路、微26路。
五
新增公共自行车网点3个(五里牌站北侧、枫园站北侧和聪园路站南侧)
为配合推进交通换乘接驳工作,使镇海老城区居民实现真正意义上的“零换乘”,市公共自行车公司将于5月28日开通并运营五里牌站北、枫园站北和聪园路站南3个网点。届时,宁波市民卡APP和微信小程序将同步更新,市民可通过多种方式进行租借。
轨道出行可能带来的公共自行车短途骑行换乘热潮,市公共自行车公司计划在上述3个新建网点增设下架点,同时调配150辆公共自行车供市民租借骑行,其中五里牌站北投放50辆,枫园站北投放30辆,聪园路站南投放70辆。在运营初期还将安排工作人员在早晚高峰进行现场服务工作,根据网点实际客流量和动态变化,逐步调整调运补给量、线路安排和服务时间、频次,切实保障市民出行需求。
◆公共自行车接驳方案◆

!
来源:镇海发布、甬派、宁波发布
原标题:《宁波地铁2号线二期首通段今天正式运营!这份攻略请收好!》