
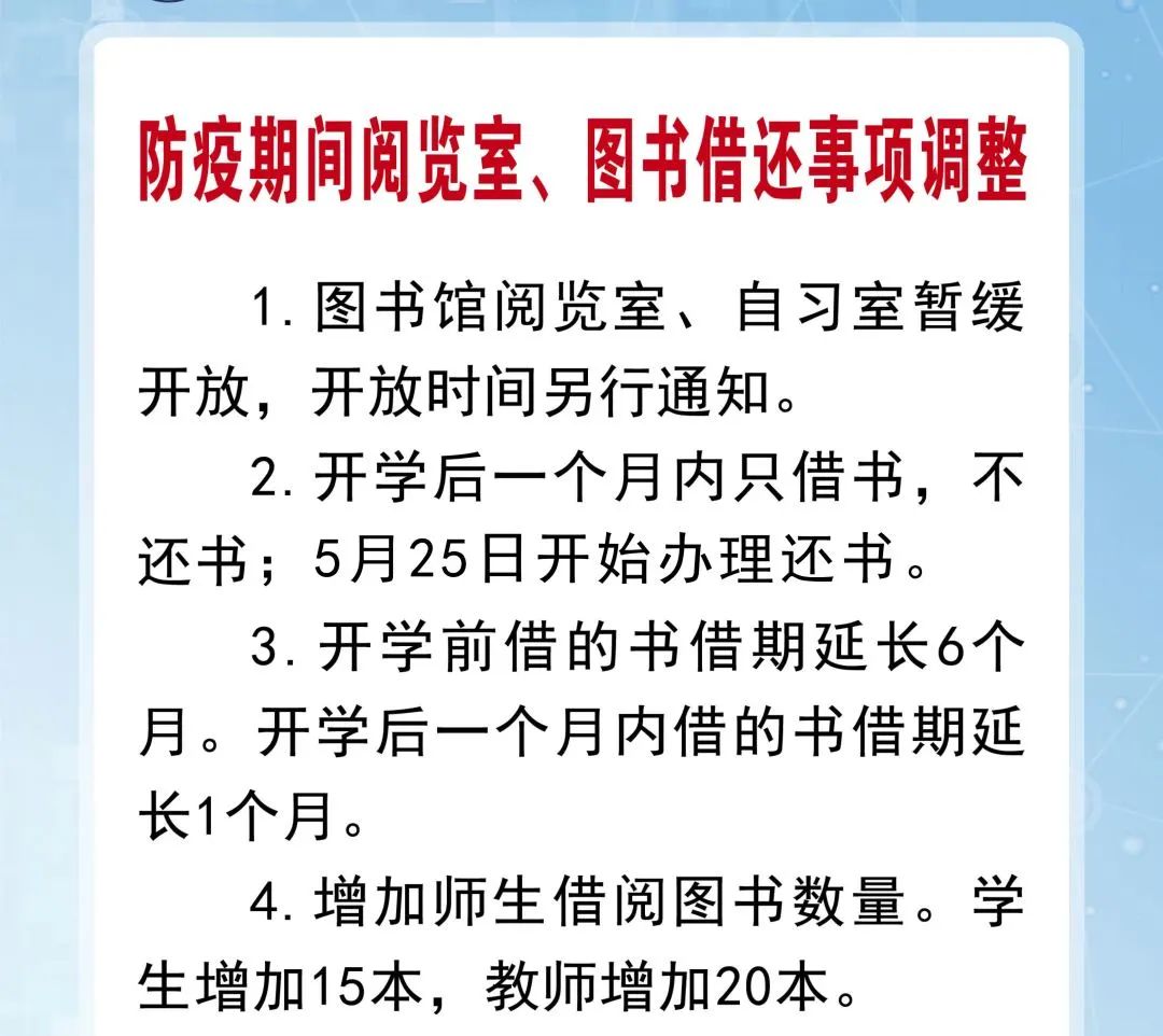
能不能进图书馆看书?
之前借的书怎么还?
图书资源如何使用?
……
爱学习的你
或许还有很多疑问
别着急
图书馆服务手册来啦
↓↓↓















全员责任保复学
推荐阅读
(点击蓝字进入传送门)
1
2
来源 | 图书馆
原标题:《收藏!南昌大学图书馆服务手册来了》
政务:南昌大学 2020-05-25 02:20

能不能进图书馆看书?
之前借的书怎么还?
图书资源如何使用?
……
爱学习的你
或许还有很多疑问
别着急
图书馆服务手册来啦
↓↓↓















全员责任保复学
推荐阅读
(点击蓝字进入传送门)
1
2
来源 | 图书馆
原标题:《收藏!南昌大学图书馆服务手册来了》