QC七大工具很多质量人都知道,但是如何绘制这些图,有什么要求?今天我们为你带来干货,希望对你有帮助。
一、特性要因图
1、何为特性要因图
1953年石用馨教授所提出的一种以把握结果(特性)与原因(要因)的极方便而有效的方法。特性要因图就是能一目了然的表示出结果(制品的特性)与在(影响特性的要因)之影响情形或二者之间的关系之图形。因其形状很像鱼骨,故又称为“鱼骨图”。

决定评价特性
自左向右画一横组线代表制程,并将评价特性写在箭头的右边,以“为何×××不良”的方式表示。

1、大要因直接部门可依制程别分类,亦可依4M(人、机械、材料、方法)来分类。
2、大要因以方框圈起来,加上箭头的大分枝到横粗线。

利用脑力激荡术,共同研讨。
在圈会中全员发言,用集思广益的方法,以收集众人构想的一种思考活动,由于在圈会中刺激每一个人动脑,对问题做创造性思考,促使激荡湃,如暴风雨来袭,故称为脑力激荡法。
4、依各要因分别细分,记入中要因、小要因

间接部门由圈员以中、小要因之类别予以归纳,再确定大要因。
5、圈选出重要要因4~6项(用红笔圈选)
这些重要要因是作为下一步骤查检的依据,当然圈选时仍需借助于大家的经验以及现场实际的状况来判定。
6、记入必要的事项
1、制品名称。
2、作程名程
3、完成日期。
4、参与的圈员及圈长。
7、整理
1、整理成壁报,张贴现场。
2、必要时,可再召开圈会修正。
二、查检表
1、何谓查检表
在品管圈改善活动,为了便于收集数据与解析判断,而设计的一种表格,查检表。
2、查检表设计步骤


1、利用层别
2、迅速记录数字
3、明确履历
4、以符号或数字记录
5、以4~6项为原则
6、必要时修正
三、柏拉图
1、柏拉图的意义
将一定期间所收集的不良数、缺点数…….等数据,依项目别、原因别(查检表的项目)加以分类,按其出现大小(大→小)顺序排列的图形。

经济学家Pareto分析国民所得
品管大师Juran应用到品管上
品管圈创始人石川馨博士应用到品管圈活动中
3、特征
(1)以数据为依据分析问题点
(2)掌握全体不良情形
(3)掌握重要不良项目(改善的重点)


(1)横轴依项目别大小顺序排列,其他项排最后。
(2)横轴距离相同。
(3)纵轴是品质特性,如不良率(数)、缺点数。
(4)最高尺度包含总数。
(5)适用于计数值。


掌握问题点:虽然分类很多,但实际上影响较大的只不过是2~3项,因此很容易找出问题出在那里。
发现原因:从结果到原因,可查出结果如:不良项目别、场所别、工程别,原因如:原料别、机械别、方法别人为别。
报告与记录:只看数据是无法知道分类项目的影响,但柏拉图就能正确的把内容表示出来,可用在报告及记录上。
确认改善效果:把改善前与改善后的柏拉图排列在一起,可以评诂出改善效果。
四、直方图
1、何谓直方图
将某期间所收集的计量值数据(如尺寸、重量、硬度……等)经分组整理成次数分配表,并以柱形予以图式化,以掌握这些数据所代表的情报。




3.1、由图较易了解分配的形态,掌握制程全貌:
a.中心趋势
b.离散趋势
c.分配形状
3.2可了解制程的安定或异常
3.3与规格比较可判断制程能力
下图是锡膏厚度的直方图,上下限分别是130和220。由图可直接看出数据分布在150~200内, 而170~180间的数据最多。

1、报告用--将数据绘成直方图,另附上数据总数n,平均值x,标准差σ,让人一目了然。
2、分析用--与层别法配合使用,是分析问题的有效工具。
3、调查制程能力。
4、确认效果--可作改善前后比较。
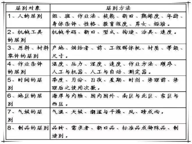
五、层别法
1、何谓层别法
发生品质变异的原因很多,有时很单纯,有时很复杂,但影响其品质的要因不外乎是原料、机器设备、操作人员及操作方法,要找出原因,出自何处,就有分开观察而收集数据的必要。
如果能找出何种原料,那一台机器或那一位操作员有问题后再加以改善,而杜绝不良品的发生。
这种以分层别类的收集数据,以找出期间差异方法,称之为层别法。
2、为何要用层别法?
1、要迅速有效解决问题,在整个过程中皆需通过比较方式:而要比较一定要层别。
2、以科学思考原则而言观察、假设、证明、结论皆需层别比较。
3、层别要领:层别可依下列原因分组

1、层别角度的选择依目的并与配合专业知识考虑。
2、层别分类需符合“周延”“互斥”原则。
3、层别时勿将两个以上角度混杂分类。
4、尽量将层别观念溶进其他手法,如查检表、柏拉图、推移图、直方图、散布图、管制图等。
5、层别后应进行比较(或检定)各作业条件是否有差。
六、散布图
1、何谓散布图
在分析独立数据时,用直方图、柏拉图就可找出改善着眼点,但如要解析两个变量X、Y之间的相关性时,就需使用散布图,将X与Y的两组数据绘在方格纸上,可看出X、Y之间相关情形的图谓之散布图。
如:钢的粹火温度和硬度、镙钉的转距和抗张力、油的温度与粘度、玻璃中含铅量与抗辐射。
2、散布图的作法:
先收集两种对应相关的数据,至少要30级以上。
求出数据中X、Y的最大值与最小值。
在横轴( X )与丛轴( Y )上各列出品质要因(特性)。
把两种对应数据点在座标图上。
两组数据相同时另作记号表示。
图上加入品名、工程别、日期、制表人。


1、何谓管制图
所谓管制图,是一种以实际产品品质特性与根据过去经验所判明的制程能力的管制界限比较,而以时间顺序用图形表示者。
所以,一般管制图纵轴为制品的品质特性,以制程变化的数据为分度:横轴为制品的群体号码,或制造年月日等,以时间顺序、制造顺序将点绘在图上。

管制状态的判断
(1)管制状态
满足下列条件,即可认为制程是在管制状态。
①多数之点子集中在中心线附近。
②少数之点子落在管制界限附近。
③点之分布呈随机状态,无任何规则可循。
④没有点子超出管制界限之外。
(2)非管制状态
①点在管制界限的线外(或线上)。
②点虽在管制界限内,但呈特殊排列。

①连续25点以上出现在管制界限线内时(极率为93.46%)
②连续35点中,出现在管制界限外的点不超过1点时。
③连续100点中,出现在管制界限外的点不超过2点时。
制程满足以上条件,虽可认为制程在管制状态,但不是说点超过了界限外也可以,这些超限的点必定有异常原因的,所以必须追究原因,并将之除去方可。
3、特殊排列因判定制程异常
(1)点在中心线单侧连续出现7点以上时,这些点谓之连。(机率为0.8%)
(2)点在中心线单侧出现较多时。
连续11点中至少有10点
连续14点中至少有12点
连续17点中至少有14点
连续20点中至少有16点




原标题:《QC七大工具绘制方法,超详细!》