


本项目是区域综合交通基础设施的骨干线,呼南高速铁路通道的重要组成,形成蒙西至山西旅客交流主通道和与华东、中南交流重要通道,以及山西与北京交流的辅助通道。项目是区际间中长途客流和呼包鄂榆与太原城市群核心城市间城际客流并重的客运专线铁路。
项目概况
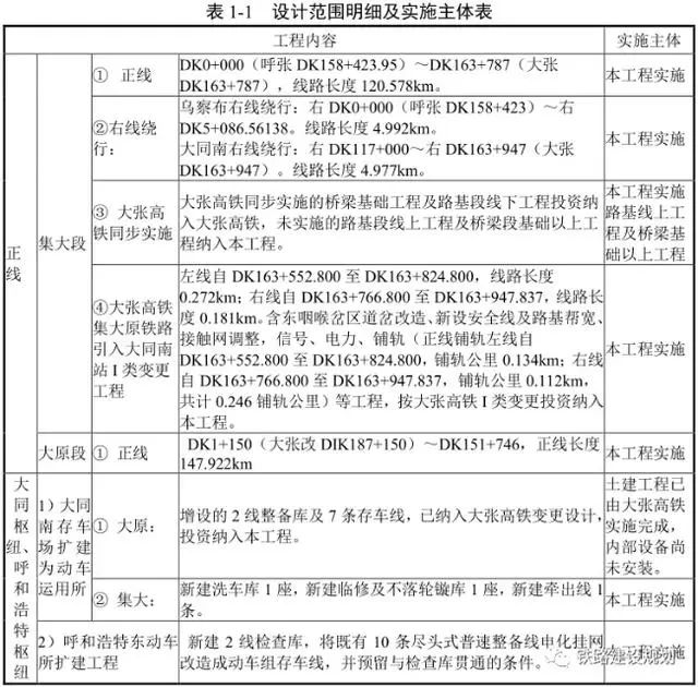
新建铁路集宁经大同至原平铁路位于华北北部,北接内蒙古自治区乌兰察布市,途经山西省大同市、朔州市,南连忻州市。集大段北起京包客专乌兰察布站,经内蒙古自治区乌兰察布市的察哈尔右翼前旗、丰镇市至大张高铁大同南站。大同南站至下米庄段利用大张高铁段落。大原段起自大张高铁终点下米庄附近,经怀仁县、应县、山阴县、朔州市,穿越恒山,再经代县,接入大西客专樊家庄线路所。
工程全线290.116km,其中新建线路全长268.5km,大同南站至下米庄利用大张高铁段线路长度21.616km,集大段线路长度120.578km,大原段线路长度147.922km,大同南站至下米庄利用大张高铁线路长度21.616km,包含大同、呼和浩特枢纽相关工程。扩建呼和浩特东动车所,大同南存车场扩建为动车运用所,另配套建设枢纽(地区)相关工程。

全线正线共有路基工点88处,总计43.858km,占线路总长度的约10.6%;全线桥梁长198.12km,29座特大桥,22座大中桥。设隧道6座,26.522km。控制性工程为恒山隧道,全长14.76公里。
铁路等级:高速铁路;设计行车速度:250公里/小时,预留进一步提速条件;最小曲线半径:一般7000米,困难5500米。
项目总投资331.55亿元,其中土建投资为275.95亿元。
线路走向
集宁经大同至原平铁路集大段起自京包客专乌兰察布站,出站后东行跨越京包客专后折向南,前行跨越京新高速公路、京包铁路后,于黄旗海自治区级湿地自然保护区西侧绕避,后绕避土城古城遗址重点保护区,南行跨越兴巴高速公路后越岭,于丰镇市中部、排洪渠东侧设丰镇西站;出站后隧道下穿高压走廊,跨越明长城后折向东南,跨越京包铁路、御河、大准铁路后,于大准铁路西侧并行,而后引入大张高铁大同南站。
大同南至下米庄利用大张高铁。大原段线路自下米庄附近,沿既有韩原铁路东侧南行,引入既有怀仁东站。出站后跨过韩原铁路、沿其西侧南行进入应县,跨过 210 省道,于金沙滩省级森林公园一般游憩区设应县西站。出站后上跨荣乌高速公路、绕过山阴污水处理厂,山阴南设站。后沿桑干河西侧南行,上跨在建朔山联络线,于环城高速东设朔州东站。出站后南绕小岱堡村折向东南,自南辛寨村西进入恒山隧道,下穿紫金山自然保护区实验区后进入忻州市代县境内。之后下穿二广高速公路,于韩原铁路西设代县西站。出站后向南依次上跨过繁河高速公路、韩原铁路和原平西至北同蒲铁路联络线,接入大西客专预留樊家庄线路所。

全线共设车站8座,分别为乌兰察布、丰镇西、大同南、怀仁东、应县西、山阴南、朔州东、代县西。车站性质均为客运站。其中乌兰察布站、大同南站、怀仁东站为既有车站,其余车站为新建车站。


原标题:《集大原高铁环评全文公示,线路走向和站点确定》