学院简介
机电与轨道交通学院相关专业历史悠久。学校成立之初即开设机械专业,迄今为止已40余年发展历史。
学院现有在校生1400余名,设7个专业。城市轨道交通机电技术是浙江省特色专业、宁波市优势专业;机电一体化技术专业拥有浙江省示范性实训基地;工业机器人技术专业浙江省首批招生,获全国职业院校学生技能比赛一等奖,专业影响力排名全国第八;工业机器人技术专业成功申报教育部工业机器人操作与运维、工业机器人操作编程2个1+X证书,成为第二批试点院校。
学院建有专业实验室30多个,与企业共建校内实验室5个,紧密型校外实训基地10余家。未来,学院将继续立足人才培养与专业建设,提升国际化办学水平,努力为区域经济社会发展培养高素质应用型技能人才。
学习及生活环境

提前招生专业
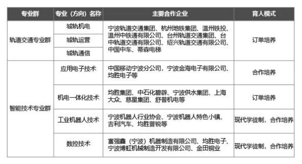
01/城市轨道交通机电技术
专业培养面向城市轨道交通行业从事轨道交通机电设备运行监控与管理、设备维护与保全等岗位的高素质技能型人才;本专业学生毕业后主要从事城市轨道交通低压供配电设备维护与检修、AFC(自动售检票)设备维护与检修、电梯与扶梯及安全门设备维护与检修、地铁机电设备运行监控、地铁BAS(环控)设备维护与检修以及城市轨道交通设备制造及售后维保等岗位。

培养掌握城市轨道交通运营管理的基础理论知识和技能,面向宁波地铁和温州地铁等城市轨道交通企业,在站务员、客运值班员、行车值班员等岗位上从事票务、行车、客流组织、乘客服务和应急处置等工作。本专业现有专业教师6名,其中副高以上4名,博士2名,轨道交通行业兼职专业教师5名。拥有行车沙盘、自动售检票系统AFC等专业实训室4个。

主要教授和培养学生移动通信、光纤通信、数据交换、城轨专用通信等方面的专业知识和基本素养。毕业生能够从事城轨通信、高铁通信和移动通信等方面的检测、维修和工程施工等方面的工作,也能够进入物联网、工业物联网和电子信息等企业从事产品的研发和生产等方面的工作。

讲授机械图样识图与绘制、零部件三维建模、机械基础、EDA、单片机、电工考工、PLC、自动生产线安装与调试等课程,能够从事机电产品的计算机辅助设计(CAD),机械设计、制造与装备行业、模具制造业,轻工、家用电器、电子制造业等行业从事设计、制造、技术改造、产品营销、设备管理与维护等工作。

专业核心课程体系包括:《电气控制与PLC技术》、《单片机应用及实训》、《工业机器人离线编程实训》、《搬运码垛机器人工作站集成实训》和《自动化生产线安装与调试》等课程,并辅以《竞赛机器人设计与实践》、《智能产品设计与制造》等课程。毕业生可以从事工业机器人系统应用方案设计、机器人装配、机器人安装与调试、机器人编程、机器人生产线系统维护等岗位。

主要培养物联网和工业互联网方向的专门技术人才,服务于区域经济发展。与宁波市高新区共建宁波信息工程研究院,以研究院为基础,共建物联网专业。毕业生能够从事物联网和工业互联网相关技术开发、项目设计、工程施工与运维;移动通信和无线产品的研发;移动通信网络运营、维修、维护和保养等工作。


近三年,机电与轨道交通学院共有省A级以上获奖59项,其中国际级1项,国家级16项。以2019年为例:
1.优秀毕业生陈嘉俊获全国技术能手称号。
2.第十八届全国大学生机器人大赛ROBOMASTER2019机甲大师总决赛中,浙江纺织服装职业技术学院代表队连续四年作为全国唯一高职院校参加决赛,并成为首个荣获一等奖的高职院校。在浙江省大学生工程能力训练大赛中获得2个一等奖;省首届智能机器人创意大赛获一等奖。
△ 图为陈嘉俊
就业去向

深入推进国际合作战略。全力推进“中罗丝路工匠学院”建设和发展,积极拓展“一带一路”、中泰等交流合作。
1.何元峰老师到罗马尼亚支教40天,是我校与罗马尼亚共建“一带一路丝路学院”的合作意向以来首批赴罗马尼亚支教教师代表。
2.高婷婷老师带队到泰国大城府技术商业学院进行机器人与机电类相关知识交流。
3.11月俄罗斯著名高校:托木斯克理工大学阿列克谢副校长一行来校访问交流,开展了专题讲座,学校党委书记宋富军在机电与轨道交通学院会见了阿列克谢一行。
4.崔海老师带队指导一带一路沿线国家选手参加2019年全国职业院校技能大赛“机电一体化”海外队伍选拔赛,获得一等奖一个,二等奖一个,相关留学生还参加了全国“一带一路”技能交流活动。
5.陈健老师2019.2.23-5.23赴德国德累斯顿工业大学培训学习3个月。


近三年机电与轨道交通学院技能竞赛获奖情况



在
线
报
名
联系方式 / 地址
学校网址
http://www.zjff.edu.cn
学校招生网
http://zs.zjff.edu.cn
机电与轨道交通学院网址
http://jdgd.zjff.edu.cn/
通讯地址
宁波市江北区风华路495号 浙江纺织服装职业技术学院求真楼(6号楼)3层
邮编:315211
联系电话
0574-86329655 86329102
招生办联系电话
0574-86328888 86328004
交通路线
宁波火车站、宁波汽车南站、宁波客运中心站、飞机场等都可以直接坐宁波地铁2号线到“三官堂站”
来源 | 招生就业处
原标题:《2020提前招生 | 机电与轨道交通学院专业介绍》