

“职”等你来
今天,“巨集英才” “职”等你来万人网络招聘会正式开始,下午主播替大家进入企业,以直播的方式让大家充分了解企业内部的情况。
详细流程


河北海雅激光机械设备有限公司
巨鹿县宏伟密封电器配件有限公司
河北海雅激光机械设备有限公司是集激光高端装备研发、生产和销售的高新技术企业。公司拥有数控技术、机械设计技术、运动控制技术、计算机应用技术于一体的研发中心。公司目前已成功研发出具有国际先进水平的光纤激光金属切割机。其主要应用于钣金制造、汽车制造、各机械制造行业、金属厨卫制品、军工、航天、船舶等诸多行业。
海雅激光诚邀您的加入!
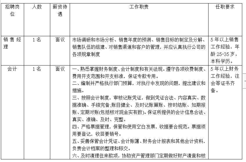
一、招聘岗位
激光切割机销售代表、销售业务员及电话销售 岗位要求:
1、大专及其以上学历,机械设计或自动化或市场营销等相关专业(条件优秀者,学历要求可放宽);
2、有团队精神和协作意识,且能独立面对压力,完成挑战。
3、要求有驾驶执照
4、长期出差、不怕吃苦
5、有强有力的市场拓展能力
机械工程师 岗位要求:
1,本科以上学历 做过机床和机床设计或激光切割机设计优先。
2、机械设计制造及其自动化,机械工程或者自动化等机械相关专业。
3、有机械设备自动公设计3年以上工作经验
4、熟悉机械原理,机械加工工艺,精通计算机辅助设计,如CAD,SolidWorks绘图软件
5、工作认真负责,严谨细致,勤恳踏实,有良好的创新精神和较强的团队合作精神
6、有良好的分析问题、解决问题及良好的沟通协调能力
7、要能独立完成软件开发或者硬件设计,(软件工程师和硬件工程师各一名)
8、服从领导安排,拥有吃苦耐劳精神,且有责任心
激光切割机激光操作工、龙门铣床师傅及学徒工 机械装配工、岗位要求及职责:
1、相关经验者优先;
2、有团队精神和协作意识,且能独立面对压力,完成挑战。
3、服从领导安排;
激光切割机售后工程师、售后经理 岗位要求及职责:
1、专科或专科以上学历,专业不限,机电一体化/机械/电气相关专业优先(条件优秀者可适当放宽学历要求);
2、能适应经常性的出差 ;
3、负责光纤激光切割机售后服务技术支持工作 ;
4、负责机器的安装调试 ;
5、发现并及时维修故障,进行操作与保养培训 ;
6、服从上级领导的工作安排。
激光切割机工艺工程师 岗位要求:
1,要求是材料加工、激光应用等相关专业大专以上学历;
2、要求了解光纤激光切割原理和激光与材料相互作用的过程;
3、熟悉高功率激光切割厚板工艺,有大幅面安装调试经验;
4、熟悉并熟练操作激光加工等各种应用系统,能基本使用CAD及Solidworks
5、具备较高的问题处理和分析能力,高度的工作热情及良好的职业道德,外向乐观、善于沟通、团队合作意识强。
二、企业待遇:
1、底薪按照星级标准,2500-8000元/月底薪。
2、正式员工可调档,入保,公司包吃、包住,有全勤奖和加班补助。
三、联系方式:
张经理:18631989599
张经理:18632900333 0319-3791512
邮箱:150200455@qq.com
四、工作地址:
河北省邢台市巨鹿县河北巨鹿经济开发区
巨鹿县宏伟密封电器配件有限公司始建于1991年,于2004年取得自营进出口权。公司总占地面积75亩,建筑面积29592平方米,高级工程师5人,技术人员58人,拥有员工120人,是以生产、销售汽车配件和密封件为主。公司拥有先进的生产设备和精密的检测仪器。产品工艺精良,通过了ISO9001;2000国标质量体系认证;完全符合《国际质量标准》。且通过16949认证,已拥有生产许可证。技术力量雄厚,具有独立进行开发,研制,生产的能力。本公司拥有世界一流的设备和检测仪器。
招聘岗位
会计文员
一、岗位要求:
1、专科以上学历,财务、会计相关专业,有会计从业资格证书;
2、熟悉公司财务工作及银行、税务等外部机构办事流程者优先考虑;
3、正直诚信、踏实严谨,有责任心;具有良好的沟通能力、团队精神与服务意识
三、企业待遇:
1、底薪按照星级标准,2000-4000元/月底薪。
2、正式员工可调档,入保,公司包吃、包住,有全勤奖和加班补助。
招聘岗位
外贸业务员
一.岗位要求:
1.专科、本科或者硕士学历国际贸易、英语等相关专业.精通国际贸易实务,单证实务,电子商务等基本课程熟悉对外贸易流程.
2.正直诚实,具备良好的敬业精神和责任感;既有独立工作能力,又有团结协作精神;开朗活泼,有积极向上精神。
3.做事认真细致,具有较强的沟通能力;具备良好的心理素质,身体素质,能够承受一定的工作压力;
4.英语文字功底深厚(四级或以上),口语流利,善于与外商口头交流.综合素质较高;熟练使用办公软件及photoshop,掌握基本网络知识;
二、企业待遇:
1.底薪按照业务星级标准,1500-6000元/月底薪。另加业务提成和年终奖,业务员星级划分标准根据业务员销售成绩,详情面议。
2.正式员工可调档,入保,表现优秀者可派出参展(国内外)。
跟单员
一、岗位要求:
1、专科以上学历,外贸、英语等相关专业;
2、熟练运用OFFICE等办公软件;
3、正直诚信、踏实严谨,有责任心;
4、具有良好的沟通能力、团队精神与服务意识
三、企业待遇:
1、底薪按照星级标准,2000-4000元/月底薪,另加业务提成和年终奖。
2、正式员工可调档,入保,公司包吃、包住,有全勤奖和加班补助。
车间生产操作工人(硫化机操作工、冲压模具工、数控车工)
一、岗位要求:
1、有数控车床、硫化机等机械操作经验者优先;
2、有吃苦耐劳的精神,工作效率高;
3、有团队合作精神,服从领导安排。
二、企业待遇:
1、底薪按照星级标准,2000-6000元/月底薪。
2、正式员工可调档,入保,公司包吃、包住,有全勤奖和加班补助。
三、应聘材料:
1、中文简历一份,内容包括个人资料、学历和工作经验、联系方式等;
2、有意者电邮简历或者电话联系,收到通知后,到总公司面试。
四、联系方式:
张经理:18631989599
张经理:18632900333 0319-3791512
网站:www.hwmf.com 邮箱:150200455@qq.com
五、工作地址:
河北省邢台市巨鹿县河北巨鹿经济开发区
河北巨鹿泰然农业科技有限公司
河北巨鹿泰然现代农业科技示范园项目以循环经济理论为指导,从根本上降低农业经济活动对环境的破坏,保护并改善农业生态环境.通过对资源的再利用来促使污染或废弃物的减量排放。提倡在农业生产中节地、节水、节种、节肥、节药、节电、节油、节粮等,减少外部物质能量的投入,实现资源节约型农业生产方式。构建农业循环产业链,实现农业生产由“资源-产品-污染排放”单向单环式线性经济,向“资源-产品-再生资源”多向多环式相结合的反馈经济及循环经济转变,最终实现生态农业的可持续发展。



返乡农民工创业孵化基地
巨鹿县晨之晖返乡农民工创业孵化基地是由巨鹿县人力资源和社会保障局与晨之晖集团2016年8月共同发起成立的,基地位于巨鹿县振城国际大厦,占地2800平方米。市级电子商务软件高新技能开发、社会O2电商运营为一体的线上线下相结合的电商创业孵化基地。2017年基地被评为省级返乡农民工创业孵化基地,该基地为创业者提供创业培训、项目推介、政策对接、投融资对接、就业创业指导、技能培训、就业培训等扶持带动创业者自主创业,自谋职业,同时将逐利于推广巨鹿金银花、枸杞、红杏等特色产业。为创业者搭建一站式创业就业服务平台,确保入驻一户成功一户,拓宽就业渠道。
特开设:中西式面点、保育员、育婴师、茶艺师等免费特色专业课程,真正做到以创业带动就业,以就业促进创业。
因基地发展需要现招募全城创业者免费入驻,职等你来:
1、创业小白20名
要求:缺少创业经验,缺少创业资金,为创业项目发愁,想创业的小伙伴
2、网红主播助理10名
要求:形象好气质佳,口才流利有耐心,可做直播带货(零基础可在基地培训后上岗)
3、客服8名
要求:熟练操作电脑办公软件,能独立完善资料,沟通能力强,具有良好的语言表达,仅限女性,30岁以下,中专以上学历。
4、招生顾问5名
要求:男女不限,高中以上学历,35岁以下,积极向上,执行力好,富有责任心,会开车
5、行政助理2名
要求:男女不限,年龄35岁以下,1年工作以上行政工作经验
6、平面设计1名
要求:熟练使用设计软件,制作以及图文处理等,懂得网络硬件设备问题,有经验者优先
以上职位工资待遇面议
河北家婷卫生用品有限公司
河北家婷卫生用品有限公司成立于 2018 年 3 月,位于巨鹿县
经济开发区黄巾大道西延线。公司成立以来,专注于卫生用品领域,
旗下拥有“家婷”、“卿靓”、“画羽”等品牌,致力于新型卫生
用品的研发,在业内取得了良好声誉。拥有十万级医疗级自动化生
产线的湿巾生产基地,采用可降解无纺布材质,擦拭更加舒适亲肤,
清洁更彻底,可实现 30-90 天降解环保无污染!
主要产品有医用酒精消毒湿巾、婴幼儿手口巾、多功能清洁消毒湿
巾、厨房清洁湿巾、皮具护理湿巾、湿卫生纸,卸妆湿巾、防晒湿
巾、湿、厕纸等系列产品。河北家婷卫生用品有限公司
给你一个平台 演绎你自己的精彩 机遇来了 你还在等什么??河北家婷卫生用品有限公司
二、招聘岗位及要求
一线员工:
①操作工:20 名,男女不限,薪资:2300~4500 元,
②仓库管理员:3 名,男女不限,岗位要求:高中及以上学历,有
工作经验者优先。薪资:2500~4000 元,
③质检员:2 名,男女不限,岗位要求:高中及以上学历,有工作
经验者优先。薪资:2500~4000 元。
公司员工福利:生产线执行 8 小时白班工作制,享受社保:工伤保
险、失业保险、养老保险(与集团公司一致),享受全勤奖 300+
绩效。
河北汇工机械集团有限公司
河北汇工机械集团有限公司是一家一专多能的集团公司,拥有机械制造(河北汇工机械设备有限公司)、卫生清洁用品(河北家婷卫生用品有限公司)、无纺织布(河北巨荣无纺科技有限公司)、房地产(河北巨康房地产开发有限公司)等独立子公司,在迪拜(H and Q Mining Machinery FZCO)和蒙古国(汇工乌兰巴托贸易有限公司)设有维修服务分公司。集团公司成立于2003年9月,位于邢台市巨鹿县工业园区,注册资金5000万元。集团员工总数近500人。占地面积400多亩,建筑面积82000平方米。
加入汇工、就业双赢、协同发展、创享人生!只要你拥有知识、能力、理想,期望享受美好生活。
给你一个平台 演绎你自己的精彩 机遇来了 你还在等什么??
招聘岗位及要求
一、河北汇工机械集团
招聘岗位分类:生产一线、管理岗位。
1、生产一线岗位:享受每月两天带薪休假,全勤奖400元。
①学徒工:10名(男女均可),18~27周岁,有工作经验者年龄不限。学徒期间2300元起,学成后计件工资,4000-10000元。
②车工、铣床工、磨床工等各类车床操作工:20名,薪资3000-10000元。
③铸造技术工:5名(男),绩效薪资3000~6000元。
④热处理技术工:5名(男女均可)薪资:3000~6000元。
岗位要求:以上岗位8小时工作制,要求专业院校专业毕业的应往届毕业生、有相关岗位工作经验的、或自愿长期从事机械行业的人员均可。
2、管理岗位:享受每月两天带薪休假。
2.1、任职资格:
1)往届大专毕业生及大专以上学历;
2)熟练操作办公室软件,具有2年以上管理能力;
3)具备较强的抗压、良好协调沟通和计划组织能力;
4)具备较强的学习和执行力;
2.2、招聘岗位
办公室:
①管理人员:1名,男女均可,25~40岁,岗位要求:大专以上学历,精通办公软件,良好的协调沟通和组织能力和管理能力。薪资:4000~5000元。
财务部:
①财务管理:1名,男女均可,具有财务专业技能及管理水平,有经验者优先,薪资:5000~8000元。
②会计: 2名。男女不限,岗位要求:具有会计专业素养以及良好职业道德品质,会做内外账、报税经验者优先,薪资:3000~6000元。
技术部:
①机械设计:2名,男女均可,岗位要求:应往届机械、机电专业毕业生,熟练运用CAD,UG,PROE,solid works等机械设计软件;薪资:4000~11000元
质检部:
①质量管理:2名,男女不限,岗位要求:大专以上学历,有工作经验者优先,薪资:3500~5000元。
②质检员:3~5名,年龄20~45岁,男女不限,岗位要求:高中以上学历,有工作经验者优先,具体工资根据本人条件而定,薪资:2500~5000元
生产部:
①生产管理:2名,男女不限,岗位要求:大专以上学历,有工作经验者优先,薪资:5000~8000元。
公司员工福利:员工入职后享受社保:工伤保险、失业保险、养老保险(入职一年后按比例参保)。
台湾生物医药大健康产业园








河北积润食品有限公司成立于2013年,注册资本1千万元,占地50亩。产品主要有速冻水饺、汤圆、馄饨等六大种类近一百多个系列。产品销往河北、山东、山西、陕西、甘肃、内蒙、北京、辽宁等地,基本遍布黄河以北各个区域。公司通过了ISO9001质量管理体系、HACCP食品安全管理体系双体系认证,被评为“邢台市农业产业化重点龙头企业”, “邢台市扶贫龙头企业”,等。品牌“喜得贵”先后被评为“河北省著名商标”,“河北省名牌产品”。
现因公司规模不断扩大,急需优将良才一起加入,诚邀职位如下:

河北黑一橡胶有限公司
河北黑一橡胶有限公司位于巨鹿县工业园区内,占地面积100余亩,交通便利,环境优美。
公司创建于1995年,生产各种高性能切割带(汽车V带、农机皮带、工业皮带),发动机胶垫、刹车皮碗、扭力胶芯、过桥总成、油封等系列产品。
公司集研发、生产、贸易于一体,技术力量雄厚、生产工艺先进,生产设备精良、严格按照ISO16949质量管理体系生产,生产技术处于国内领先水平。
20多年来,企业实现了飞速发展,成为国内橡胶制品领域领军企业,经营效益居全国同行业前列。
企业扩建、团队扩大。现需招聘精英,助力企业快速发展。具体招聘内容如下:

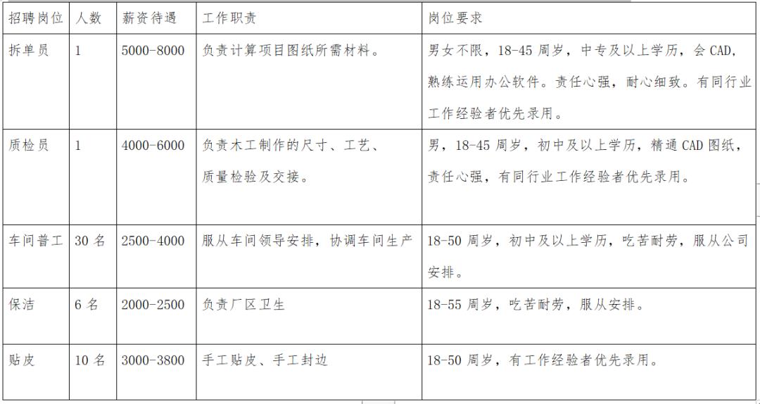
北京华信源木业(巨鹿)有限公司是一家专业生产酒店工程家具,公寓楼配套家具,会所别墅定制家具,各种实木门、防火门、隔音门,固定家具及木作装饰挂板定制、活动家具等相北关配套产品的专业生产厂家,华信源人多年来一直坚持“以人为本、服务创新”的经营理念,不断完善自己,在技术上,公司引进行业优秀精英管理团队,先进的技术设备,以现代化的管理和设计理念为导向,结合传统的生产工艺,不断的赢得新客户的好评,另一方面,我们一直致力于培养高素质的测量,安装人才,用心服务每一个客户,并对客户做出专业的技术指导和售后服务。


欢迎关注【巨鹿发布】
县委、县政府唯一官方公众微信
巨鹿县融媒体中心
原标题:《巨鹿9家企业招人!》