原创 莫飞 中国基金报

暴跌后才被市场记起的B股,正在遭遇被边缘化的尴尬境地。不少B股公司也开始寻找自救之路。
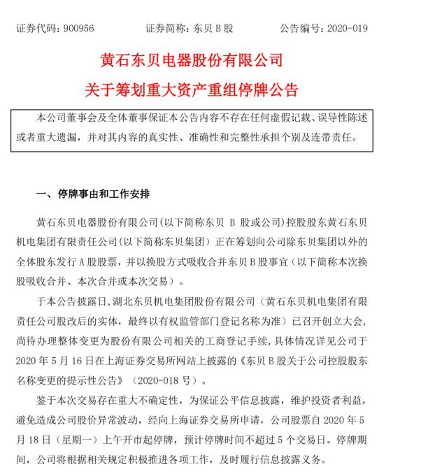
5月15日晚间,东贝B股发布公告称,公司控股股东东贝集团,正在筹划向公司除东贝集团以外的全体股东发行A股股票,并以换股方式吸收合并东贝B股事宜。这也意味着,东贝集团将通过B股改革实现A股市场的整体上市。
而就在5月12日,B股板块发生离奇闪崩,B股指数跌超7%以上,市场对B股板块争议再起。就在此时,东贝集团选择通过换股吸收的方式退出B股板块、回归A股,不失为摆脱融资艰难、股价跌跌不休等困境的有效方法。
更有业内人士认为,资本市场改革深化,叠加创业板注册制预期即将落地,B转A的政策空间可能将被打开,其操作难度可能会被过去小一些。更有投资者猜测,未来会不会出现一波B股转板潮,而B股板块最终也会退出历史舞台。
东贝集团披露重组方案
这一“B转A”方案重出江湖
B股暴跌后,竟有B股公司想出了自救方案,速度不可谓不快。
5月15日晚间,东贝B股发布公告称,公司控股股东黄石东贝机电集团有限责任公司正在筹划向公司除东贝集团以外的全体股东发行A股股票,并以换股方式吸收合并东贝B股事宜。

不过,目前来看,东贝集团的“B转A”方案的诸多细节尚未明确敲定。根据公告,本次合并项下的换股价格、发行价格、权利受限的东贝B股股份处理原则等具体交易方案、债权债务处理方案、员工安置方案等事项尚待双方另行协商并签署正式交易协议约定。
同时,此次合并协议仅为双方的初步意向性协议,双方在本次合并中的具体权利义务以双方最终签署的正式合同为准。从程序上看,真正完成重组上市交易,其交易及最终的交易协议需提交公司董事会、股东大会审议,并经有权监管机构批准后方可正式实施。
因此,东贝B股表示,目前本次交易正处于筹划阶段,交易各方尚未签署正式的交易协议,具体交易方案仍在商讨论证中,尚存在一定不确定性。上述事项能否通过审批尚存在一定的不确定性,以及最终获得相关批准或核准的时间均存在不确定性。
什么是B股?
缘何从辉煌沦为鸡肋?
对于不少投资者而言,可能对B股的历史仍有一些陌生。
那么,到底什么是B股呢?
B股的来历是刚建立证券市场后为了满足外资参与而专门设计的一种板块,用人民币报价,但只能用港币或美元交易的一种股种。B股公司的注册地和上市地都在境内(深、沪证券交易所),只不过投资者在境外或在中国香港、澳门容及台湾。
2001年,我国开放境内个人居民可以投资B股。因此,B股并不是简单意义的外资股,不少A股股民,也同时是持有B股的股民。由于政策放开,B股在当年走出了一轮暴涨行情。
2003年,QFII制度正式实施,大量境外机构通过QFII直接参与投资A股,B股的作用越来越小。随着这十多年资本市场的发展,港股通的开通、MSCI扩容、QFII额度放开,中国资本市场的对外开放程度越来越高,B股不可避免面临了被越来越边缘化的问题。
同时,B股市场的融资功能也逐步丧失。不少B股公司也面临融资难题,生存和经营压力日渐庞大。
由于B股的交投活跃度降低、流动性匮乏,不少B股在二级市场沦为了“仙股”,B股的暴跌也随之发生。
5月12日上午,B股突然发生闪崩,B股指数跌近7%,B股板块也出现了集体暴跌的血案。当天盘中,超10只B股跌停,20只B股跌超9%以上。
截至当天收盘,B股指数跌幅略有收窄,但仍超5%以上,当天成交额超3亿。5月13日,沪B继续下跌,深B开始企稳。

对于本周发生的B股暴跌惨案,分析人士认为主要有以下几个原因:
第一,新证券法关于个人账户不得出借所的消息,引发了B股的暴跌。按照规定,以后借用海外人士护照开户的情况将会越来越少 ,市场担心这部分长线资金会撤离,故引发B股大跌。
第二,B股指数跳水是因“首只面值退市纯B股将出现”引发市场恐慌。5月10日,东沣B发公告,公司股票已连续20个交易日收盘价均低于每股1元人民币面值,5月11日起开始停牌。
第三,由于B股市场严重缺乏流动性,当权重股出现大额抛售,就会导致指数出现大幅下跌,进而引发资金踩踏,造成B股的暴跌,而这种集体暴跌现象已经成为B股市场的常态。
此外,市场上也有说法称,B股暴跌和“外资抛售中国资产”有关。不过这个观点很快遭市场否定。分析人士认为,B股的小体量不能代表中国资产,暴跌仅是资金选了其他更好的投资途径而已。
不难看到,B股市场正在被逐步边缘化,有人甚至将其称为“中国股市的盲肠”,觉得迟早都得割。
B股市场被边缘化
B股公司寻求出路
在日渐沦为鸡肋的尴尬困境下,不少B股公司也先后寻找自救之路,而东贝B正是其中之一。
不过,从B股改革情况看,东贝B股提出的通过换股吸收的方式进行“B转A”方案并不算创新。
早在2013年2月,东电B股发布公告称,公司第一大股东浙能电力拟发行股票吸收合并东南发电,并在上海证券交易所上市。本次换股吸收合并不构成借壳上市,亦不安排配套融资,吸收合并后,东电B股注销退市。
从当时的方案看,东南发电确定换股价格为0.779美元/股,同时提供现金选择权,行使现金选择权的股东可以就其所持有的东南发电股票按照0.580美元/股的价格全部或部分申报行使现金选择权。
当年的4月9日,东电B股再次发布公告,确认了浙能电力A股发行价格为5.53元/股,换股比例为0.886,同时浙能电力控股股东浙能集团就浙能电力上市后A股股票相关事宜作出了增持承诺。东电B也开创了换股吸收方式B转A路径的先河。
最近几年,新城控股吸收合并新城B股,招商蛇口吸收合并A+B股,城投控股吸收合并阳晨B股、南山控股吸收合并深基地B等案例。
总体而言,解决B股的问题,主要有四个路径:一是回购注销B股,此前永久B股正是采用这种方式;二是B转H股,即注销B股,转而以同等数量在H股挂牌上市,其中地产巨头万科正是用这一方式实现港股市场融资。三是B转A股,即注销B股,转而在A股重新上市发行。四是AB股并轨转A股上市,招商蛇口的模式创新堪称经典。
不过,从这些实践操作中,B股改革也存在一定的难度和弊端。
以B转H股为例,这种方式主要要求上市公司需要满足港交所上市条件,符合条件的上市公司更有动力选择这种方式,上市公司需要重点考量现金对价设定、客户现金选择数量测算。而回购注销B股则考验上市公司股东有较好的现金数量和外汇支付能力,同时大股东自愿操作这一事项的意愿强烈。
而从目前最为普遍的B转A方式来看,更适合纯B股公司。类似招商蛇口这样“A+B”转A股的方式,不过,实际操作难度和成本都非常大。
有操作过B股改革方案的上市公司人士透露,在执行B转A方案过程中,各方利益难以平衡,股东各方比较难达成一致,加上股改方案本身的复杂性,造成方案的实施难度非常大。
实际上,B股改革也不乏失败案例。2015年,东沣B、舜喆B和粤华包B等纯B股公司尝试股权重构改革。但随后因改革推进的难度太大,相继终止B股改革动作。
B股投资者迎来曙光
B股转板潮会否来临?
毫无疑问,B股公司主动寻求转板A股方案,无疑也让持有B股的投资者们看到了一线生机。
从目前市场情况看,B股的投资价值越来越少,交投活跃度地、流动性差,投资者也无法从这一市场赚取投资收益。目前,仅存的96只B股多数已经沦为“低价股大本营”。
截至5月15日,B股市场共有45只B股股价不足1美元,其中36只B股年初至今跌幅已经超30%,最高跌幅超60%。

不过这两年来,资本市场改革深化,叠加创业板注册制预期即将落地,有市场人士猜测:“B转A的操作难度可能会被过去小一些,不排除未来会出现一波B股转板潮,B股的历史遗留问题最终将随着资本市场的改革深化而逐步解决。”
此外,若B股改革形成趋势,投资者也将有望从中发掘赚钱机会。
一方面,对于B转H股的公司,投资者可以关注公司基本面良好、符合香港上市条件的上市公司。由于万科、中集的成功效应,会使资金产生思维惯性,同时上市公司没有动力让大部分客户进行现金选择,所以转板成功前后都会有一定赚钱效应。
另一方面,对于B转A股的公司,投资者投资者应该更多关注纯B股的机会,因为这类股票实施该方案简单,确定性更大,投资者可以博取流动性溢价机会。
编辑:舰长
“
中国基金报:报道基金关注的一切
Chinafundnews
长按识别二维码,关注中国基金报
原标题:《重磅利好!这家公司突放大招,“B转A”方案重出江湖!网友:B股转板潮会来?》