以下文章来源于沈阳生态环境 ,作者沈阳生态环境

沈阳市生态环境局新闻发布平台
为全面落实国家、省、市统筹疫情防控与经济社会发展的要求,进一步深化环评审批放管服改革,全面支持企业复工复产,强化环境污染源头控制,根据《中共沈阳市生态环境局党组关于印发2020年工作要点的通知》(沈环党组〔2020〕15号)文件要求,制定本实施方案。
一、总体要求
全市环评审批工作要以全面深化环评审批“1+6”放管服改革为中心,坚持环评豁免一批、告知承诺审批一批,全面实施一网通办,加强项目分类服务,制定环评审批正面清单,拓展“先批后审”改革试点,强化“三线一单”硬约束,加强重点项目包保服务,严抓环境污染源头管控,宽待服务民生小微企业,支持企业复工复产,高效率服务社会经济发展。
二、主要任务
(一)实施环评审批豁免管理
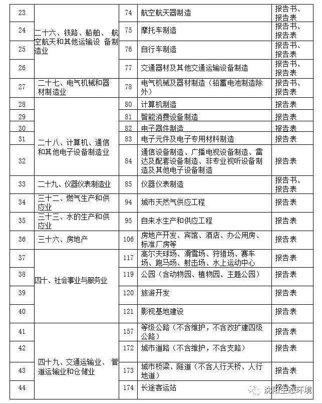
1.实施环评审批正面清单。按照《关于统筹做好疫情防控和社会经济发展生态环保工作的指导意见》(环综合〔2020〕13号)要求,在沈阳全域内全面实施《环境影响评价审批正面清单》(详见附件1),对《固定源排污许可证分类管理名录(2019年版)》实施排污许可登记管理的相关行业,以及社会事业与服务业,不涉及有毒、有害及危险品的仓储、物流配送业等共计10大类30小类行业的项目,实行环评审批豁免,不再填报环境影响登记表,直接填报排污许可登记表。
2.实施不纳入建设项目环评管理。进一步完善《沈阳市不纳入环境影响评价管理建设项目名录》(详见附件2),对列入名录的项目不纳入建设项目环评管理,企业无须办理环境影响评价手续。对实施环评豁免和不纳入环境影响评价管理的项目,各分局及相关执法单位不得将环评手续纳入执法检查范围。对企业因办理其它业务需要提供有关环评审批手续方面证明材料的,属地分局应当无条件出具相关说明。
3.支持沈阳新经济发展。对国家新基建类项目,特别是农村医疗、基础设施补短板类项目,以及沈阳夜餐饮、夜旅游、夜演艺等夜经济项目,倡导宽容式审批服务,符合豁免条件的,实施环评豁免管理;不应纳入建设项目环境影响评价管理的,一律不得纳入建设项目环境影响评价管理。加强生态环境保护指导和服务,规范事中事后管理,依法为沈阳新经济发展营造宽松空间。
4.支持疫情防控项目建设。对医用口罩、防护服、护目镜、消毒机等疫情防控物资生产类建设项目,无需办理环评手续(详见附件3)。对疫情防控应急或抢险救灾建设项目,在环境风险可控的前提下,实行特事特办,可先开工后补办,相关建设情况报有审批权限的生态环境部门备案。
(二)实施告知承诺制审批
5.实施环评告知承诺制审批改革试点。对环境影响总体可控、受疫情影响较大、就业密集型等民生相关的工程建设、社会事业与服务、制造业、畜牧业、交通运输业等多个领域17个大类44个小类行业(清单详见附件1)实行告知承诺制审批。告知承诺制审批暂按“先批后审”政策执行,待国家或省出台政策按照政策要求统一执行。
6.拓展环评审批“先批后审”试点。全面落实市局关于拓展建设项目环评审批告知承诺制改革试点实施方案,扩大大东、浑南、经开3个区域试点范围,确保试点政策落实落地。按照市局确定的《沈阳市2020年重点项目拟享受承诺制审批项目清单》(详见附件4),对清单内项目实行环评审批“先批后审”,对确有制约因素难以先批后审的,需报请市局同意后方可免予“先批后审”。
7.逐步扩大环评审批“先批后审”改革范围。对于已经完成规划环评、区域评估审查工作且基础设施配套齐全的产业园区和控祥单元,按照“成熟一个,试点一个”的原则,由属地分局提出试点申请,经市局批准后,列入试点,不断增加试点区域。
(三)实施环评审批“一网通办”
8.实行全市环评审批“一网通办”。市区两级建设项目环评审批必须全部纳入全市政务服务一体化服务平台,全部实行网上申报、网上审批。对建设单位确实不具备网上申报条件的,市区两级审批部门应当提供“电话预约、现场指导”等服务,协助企业办理网上申报程序。
9.实行视频踏勘和专家函审。对因疫情防控或其它特殊原因,不宜进行实地踏勘和会议审查的,市区两级审批部门应当采取视频连线、视频会议、专家函审等方式推进评估审查,不得以任何理由延误评估审查进程。现场踏勘实行审批、评估、评审等多方一次性集中踏勘,原则上不得对同一项目同一现场多次踏勘现场。鼓励市区两级审批部门创新工作方式,积极创造条件,实现环评审批全程不见面,全程无须跑。
10.实行重点区域“市区通办”。对列入沈阳市重点区域的建设项目,允许企业按照需求、就近、方便、自愿等原则,自主选择到市局或属地分局办理环评审批事项。《沈阳市重点区域边界范围》(详见附件5)。
11.实行环评批复“快递送达”。市区两级环评审批部门要全面主动为企业提供环评批复快递送达服务,在企业及办事群众网上申报环评审批时,明确告知其快递送达服务程序,指导其详细填写邮寄地址、收件人姓名及联系方式。建设项目环评审批文件批准后,市、区环评审批工作人员必须以邮政快递方式,第一时间寄达给申请人。
(四)加强环评分类服务
12.加强“三线一单”管理。切实做好沈阳市“三线一单”编制工作,加强与各相关市直部门及区县政府的沟通,广泛征求数据信息收集与成果的意见建议,按照省厅安排完成市级成果验收。5月底前完成“三线一单”相关成果的征求意见,6月底前完成沈阳市“三线一单”项目成果,通过专家评审;年底前按照省厅安排完成市级成果验收。
13.加强规划环评审查。加快推进全市12个省级产业园区规划环评和各类控详单元区域评估审查,确保完成省厅确定绩效考核目标,制定重点工业园区项目环评文件编制简化规定和简化模板,积极为全市环评“先批后审”放管服改革试点拓展工作创造支撑条件。
14.加强重点项目包保服务。制定《沈阳市生态环境局2020年重大项目环评审批包保服务工作实施方案》,采取“先批后审、无须跑、专员包保、无休办理、应急咨询、前期介入、容缺服务和总量代办”等九大包保服务措施,对全市重大项目,实施管家包办服务,做到全过程服务,一包到底。全市公开市、区两级政务服务大厅生态环境窗口负责人电话、手机(详见附件6),“以日保周、以周保月、以月保季、以季保年”,确保每个重点项目包保服务取得实效。
15.加强技术评估前移服务。建立在沈环评单位微信工作群,开展在途建设项目环评编制技术评估前期介入服务。在环评编制过程中,提供超前评估评审,全程跟踪服务,“边编、边评、边审、边改”,提高环评编制质量,提升环评审批效率。
16.加强重污染项目统一评估。对全市重污染项目实施全流程指导和监管,评估机构技术评估全过程留痕,审批部门跟踪服务全过程监管。切实发挥评估技术把关和服务作用,杜绝建设单位或环评单位支付评估费用问题,确保环境技术评估工作依法、准确、高效、廉洁。
(五)强化四项保障措施
17.强化放管服改革政策宣讲。制作《沈阳市环评审批“1+6”改革政策要点解读》PPT,完善补充《沈阳市生态环境局环评审批“放管服”改革服务手册(2020年版)》;通过分区域、点对点、现场培训、窗口宣传、营商环境微信平台等多种渠道、多种形式进行政策宣贯,力争让服务对象“应知尽知”、让办事企业“应知详知”、让全系统“应知熟知”。
18.强化事中事后监管。切实加强建设项目环评审批与环境管理的联动,将建设项目环评审批事中事后管理纳入执法中心年度执法计划,严肃查处建设项目环境违法行为。
19.强化环评质量管理。加强我市环评文件编制单位及从业人员管理,努力提高环评编制质量,开展年度我市环境影响评价文件技术复核工作。定期对环评机构星级评价情况进行通报,对环评报告存在严重问题环评机构列入全国环境影响评价信用平台黑名单,严厉惩戒,不断推进环评文件编制质量的提升。
20.强化大厅窗口管理。加强市、区两级审批大厅生态环境窗口监督管理,规范窗口人员行为,文明服务。实行首问负责制,所有服务事项全部进行“好差评”。加强大厅党支部管理,充分发挥党支部战斗堡垒和党员先锋模范作用,持之以恒狠抓正风肃纪,树立大厅窗口人员风清气正新形象。
三、工作要求
(一)加强组织领导。市局成立重大项目环评审批包保服务工作领导小组,统筹推进全市环评审批“1+6”放管服改革各项工作。行政审批处要做好牵头抓总工作,调度、督办日常工作进展,协调解决环评审批服务过程中存在的具体问题,及时向局领导报告有关工作情况。
(二)加强责任落实。各分局要严格落实“谁审批、谁负责”主体责任,成立领导小组,制定年度环评审批工作任务方案,将工作任务细化分解落实到具体责任人。要建立环评审批工作定期分析制度,重点研究“1+6”环评审批改革服务工作,不断深化环评审批改革服务,高效率服务社会经济发展。
(三)加强执法联动。各分局要将建设项目环境影响评价审批事中事后管理工作纳入年度执法计划,审批部门每月将项目环评审批清单报送执法部门,执法部门定期开展建设项目“三同时”专项执法行动,对建设项目“三同时”落实情况进行执法检查,严防项目建设过程中环境污染环境问题的发生。
(四)加强监督考核。各分局要扎实推进各项工作的顺利开展,特别是“1+6”放管服改革、重大项目包保服务和产业园区规划环评编制等工作,建立工作清单、任务台账和时间表,倒排工期,挂图作战,确保年度工作任务的完成。市局将根据各单位职责进行督查、督办和考核,并做为年终绩效考核、评优评先的依据。
附件1:环境影响评价审批正面清单



一、农副食品加工业
1.利用现有建筑且污水接入市政管网的,植物油的单纯分装或调和项目。
2.利用现有建筑且污水接入市政管网的,单纯分装的制糖、糖制品项目。
3.利用现有建筑且污水接入市政管网的,单纯分装的淀粉、淀粉糖项目。
4.利用现有建筑且污水接入市政管网的,手工制作或单纯分装的豆制品制造项目。
二、食品制造业
5.利用现有建筑且污水接入市政管网的,单纯分装的方便食品制造、营养食品、保健食品制造项目。
6.利用现有建筑且污水接入市政管网的,饲料添加剂、食品添加剂制造单纯混合或分装的。
三、纺织业
7.不位于环境敏感区的,利用现有建筑且污水接入市政管网,编织物及其制品制造项目。
四、纺织服装、服饰业
8.利用现有建筑且利用现有建筑且污水接入市政管网污,仅涉及裁剪、缝制、熨烫的服装制造项目。
五、文教、工美、体育和娱乐用品制造业
9.利用现有建筑且利用现有建筑且污水接入市政管网,草编、刺绣、木雕、泥塑、剪纸等民间手工品制作项目。
六、通用设备制造业
10.利用现有建筑且污水接入市政管网,仅涉及组装的通用设备制造项目。
七、专用设备制造业
11.利用现有建筑且污水接入市政管网,仅涉及组装的专用设备制造项目。
八、电气机械及器材制造业
12.利用现有建筑且污水接入市政管网,仅涉及组装的电气机械及器材制造项目。
九、计算机、通信和其他电子设备制造业
13.利用现有建筑且污水接入市政管网,且仅涉及组装、测试的计算机制造、智能消费设备制造、电子器件制造、电子元件制造、通信设备制造、广播电视设备制造、雷达及配套设备制造、非专业视听设备制造及其他电子设备制造项目。
十、仪器仪表制造业
14.利用现有建筑且污水接入市政管网,仅涉及组装、测试的仪器仪表制造项目。
十一、电力、热力生产和供应业
15.企业使用以电力为能源的锅炉建设项目。
十二、水的生产和供应业
16.农村生活饮用水供水管网等配套设施及城市住宅更换水管建设项目。
十三、环境治理业
17.降低污染物排放量的脱硫、脱硝、除尘设施改造项目。
十四、房地产业
18.不涉及环境敏感区的和自建配套污水处理设施,污水接入市政管网的宾馆、酒店、办公用房、标准厂房的项目。
十五、社会事业与服务业
19.利用现有建筑且污水接入市政管网不产生油烟的甜品店、饮品店、咖啡店、蒸点店、面包房、蛋糕店、茶艺店商店、超市、药店、书店、花店、服装店、音像店、牛奶零售店、便利店;彩票销售、棋牌社、网吧、、桌球房;健身场所;瑜伽、舞蹈、武术等培训、教育培训、早教中心、家政服务、干洗店、理发美容美发店、家用电器及电子产品修理、快递营业点。
20.五千平方米以下的不涉及环境敏感区且污水接入市政管网的幼儿园、养老院。
21.不涉及生化、生物等试验室且污水接入市政管网的学校。
22.利用现有建筑且污水接入市政管网的互联网、软件和信息技术相关服务项目:软件开发测试、网络公司、服务器中心等信息化项目。
23.不涉及(敏感区)利用现有建筑且污水管网,仅单纯住宿的旅馆和招待所。
24.文物(名胜古迹)修缮项目。
25.运动场地维修改造项目。
26.不涉及环境敏感区、不自建污水处理设施且污水接入市政管网的展览馆、博物馆、美术馆、 影剧院、音乐厅、文化馆、图书馆、档案馆、纪念馆。
27.城市公园、植物园项目。
十六、水利
28.不涉及环境敏感区的现有水利设施除险加固(不含水库)、维修养护及应急修复工程;现有堤防、泵闸等防洪治涝设施维修项目。
十七、交通运输业、管道运输业和仓储业
29.道路、公路的照明、绿化等景观整治项目。
30.不涉及自然保护区的道路、公路养护维修项目及配套设施维护项目;现有道路、公路补建或增建隔声屏;维修、养护项目。
31.1.6兆帕及以下的城镇天然气管道,企事业单位及居民小区内部所有管网建设项目。
32.城市管网维修项目。
十八、核与辐射
33.100千伏以下输变电工程。
注:1、“现有建筑”是指利用现有非民用建筑。
2、“污水管网”是指“废水排入市政管网后汇入污水处理厂”。
附件3:沈阳市新型冠状病毒感染的肺炎疫情防控期间无需办理环评疫情应急防控建设项目名录
1、利用现有设备改造生产口罩的;
2、年产100万件以下防护服的;
3、利用现有服装生产设备改造转产生产防护服的;
4、利用现有无纺布加工设备转产生产防护服、口罩的;
5、利用现有眼睛太阳镜生产设备转产生产护目镜的;
6、利用现有分装日化产品设备生产消毒液的;
7、仅有组装工序的防疫相关仪器仪表、消毒机、医疗检测设备生产的;
8、现有医院等进行防疫专项隔离区改造的;
9、20张床位以下的疫情隔离、治疗、防护急救等其他卫生机构;
10、现有殡仪馆等针对疫情死亡人员进行独立焚烧改造的;
11、医院防疫改造配套紧急供水管网改造、供电线路铺设工程。
附表4:沈阳市2020年重点项目拟享受承诺制审批项目清单




1.金廊沿线:东至五爱街、顺通路,杏林街、中山路、小西路、奉天街、东西快速干道、惠工东一街、惠工街、敬宾街,昆山东路、黑龙江街、崇山东路,陵东街、陵北街,南至二环路,西至三好街、南三好街、十四纬路、南二经街、十一纬路、北二经街、中山路、北三经街、东西快速干道、绥化东街、嫩江街、崇山西路、长江北街、白山路、川江街,北至三环高速公路。总面积约18.0平方公里。
2.浑河沿线:东至三环绕城高速,南至浑河,西至沈大高速,北至大坝路、二环路、五爱街、南塔街一二九巷、天坛二街、文萃路、方青路、方家栏路、方凌路、沈水东路、东陵路。总面积约26.4平方公里。
3.方城地区:东至东顺城路,西至西顺城路,南至南顺城路,北至北顺城路。总面积约1.7平方公里。
4.太原街地区:东至和平大街,南至南五马路,西至胜利大街,北至北四马路。总面积约2.7平方公里。
5.东中街地区:东至滂江街,南至大东路,西至东顺城街,北至津桥路、珠林路。总面积约1.8平方公里。
6.长江街地区:东至嘉陵江街,南至岐山中路,西至金沙江街,北至崇山中路。总面积约0.7平方公里。
7.北市地区:东至北三经街,南至市府大路,西至南京北街,北至东西快速干道。总面积约0.7平方公里。
8.西塔地区:东至南京北街,南至市府大路,西至东西快速干道,北至东西快速干道。总面积约0.7平方公里.
9.南湖地区:南湖周边800-1000米控制范围。总面积约1.8平方公里。
10.中山路地区:东至北三经街、八经街、和平大街、柳州街,南至六纬路、伊宁路、北四马路,西至汉口北街、桂林街、苏州街、和平大街,北至北五马路、伊宁路、北七马路,二纬路。总面积约0.6平方公里。
附件6:市、区政务服务大厅生态环境窗口咨询电话及联系人一览表

原标题:《复工复产 | 沈阳市生态环境局公布2020年环评审批 “放管服”改革工作实施方案》