为加强全省突发环境事件应急预案备案管理工作,近日,辽宁省生态环境厅出台了《辽宁省突发环境事件应急预案备案行业名录(试行)》(以下简称《名录》)。
《名录》是辽宁省生态环境厅按照原环境保护部印发的《企事业单位突发环境事件应急预案备案管理办法(试行)》“省级环境保护主管部门可以根据实际情况,发布应当依法进行环境应急预案备案的企业名录”要求制定的,《名录》参照《国民经济行业分类》《建设项目环境影响评价分类管理名录》,综合考虑各行业事故对环境造成的危害程度及可能性,并充分征求各地生态环境部门意见后最终确定。
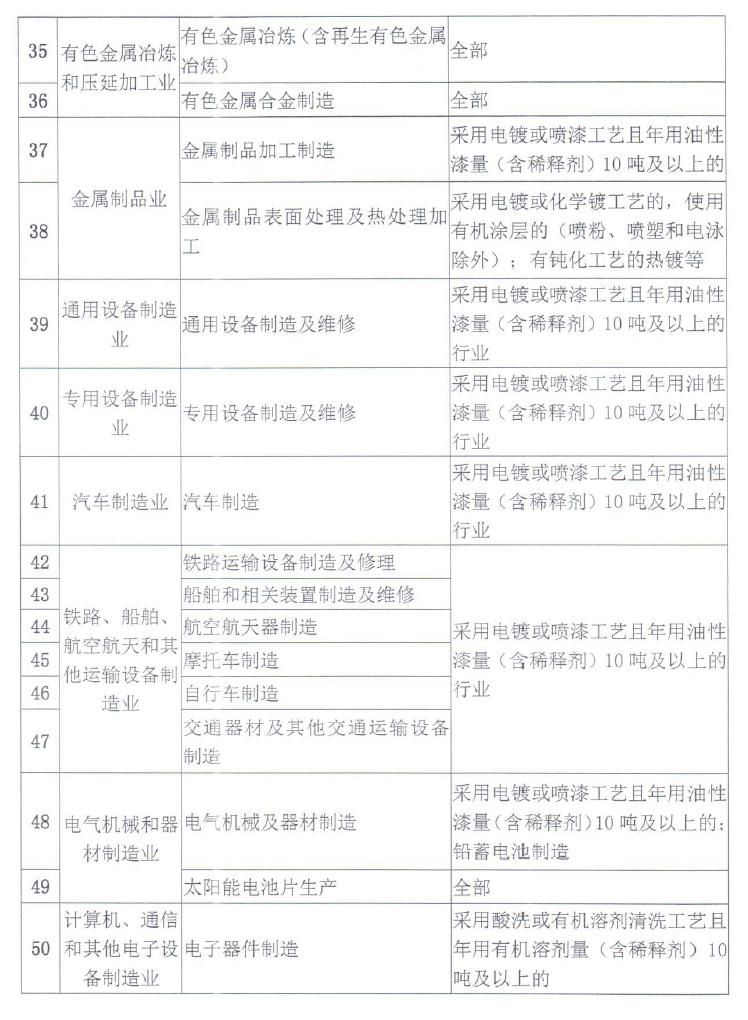
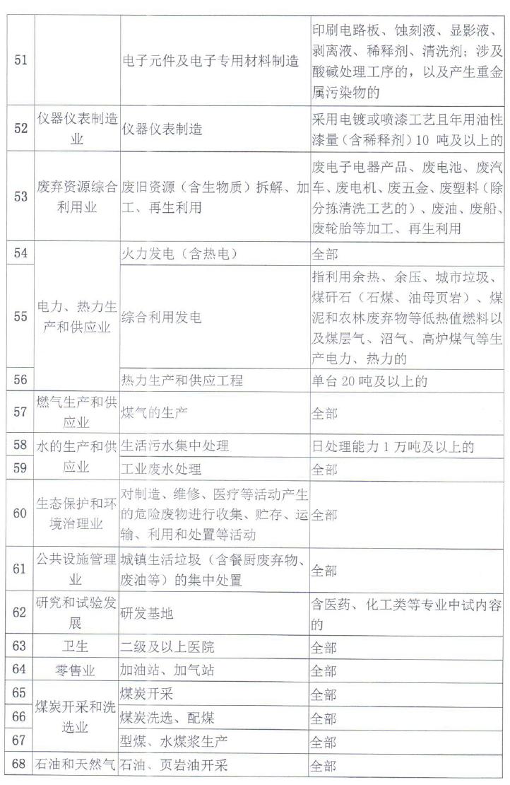
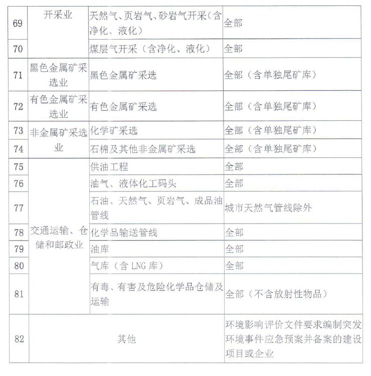
《名录》对应当进行突发环境事件应急预案备案的行业类别进行了细化,涉及畜牧、制造、采矿、卫生、交通运输业、电力、热力等40多个重点行业。
《名录》自2020年5月1日起在全省试行。下一步,辽宁省生态环境厅将组织各级生态环境部门积极推进企业应急预案编制和备案工作。





关注辽宁生态环境请扫下方二维码
▼

原标题:《辽宁省生态环境厅公布《辽宁省突发环境事件应急预案备案行业名录(试行)》》