
引进教学、科研人员啦
落实事业编
还有安家费、房补
快来报名吧

↓↓↓
一、引进人才类型
(一)海内外高层次人才,详见(二)青年海外人才,详见(三)青年拔尖人才(A、B、C三类),详见《黑龙江大学引进青年拔尖人才相关条件和待遇》。

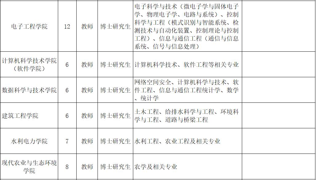
引进人才学科专业:
黑龙江大学2020年引进人才计划表





(一)应具备条件:
1.具有中华人民共和国国籍,遵纪守法。
2.具有坚定的政治方向,坚持党的基本路线,有较高的政治觉悟和政策理论水平。
3.具有良好的职业道德与学术道德。
4.具有博士研究生学历并取得博士学位人员和博士后出站人员。
5.第一学历必须为全日制统招本科,其中不含专升本、联合办学(二表B、三表)、独立学院、民办院校;硕士、博士为全日制统招研究生;港澳台地区和国外院校毕业的需有教育部留学服务中心的学历学位认证书;应聘人员应具有良好的教育背景,本科、硕士、博士所学专业一致或相关;科研成果特别突出或具有副高级及以上职称的,可不受上述条件限制。
6.原则上博士毕业生年龄不超过35周岁,科研成果特别突出或具有副高级及以上职称的,年龄可适当放宽。
7.2020年12月31日前获得报名岗位所要求的毕业证和学位证,因疫情防控工作安排,无法按时获得毕业证及学位证的,可适当延期。
8.同时满足应聘岗位的其他要求。
(二)有下列情况之一者不得报考:
1.在校学习期间受到纪律处分的。
2.工作期间受过党政纪律处分的。
3.存在学术不端、师德师风问题的。
4.曾因犯罪受过刑事处罚的。
5.正在接受立案审查的。
6.在各类招考过程中被认定有考试作弊行为的。
7.法律、法规规定不得招聘为事业单位工作人员的。
四、引进人才程序
(一)报名
1.报名时间
全年接受报名。
2.报名方式
报名采取电子邮件的报名方式,报名电子邮箱为 hr@hlju.edu.cn。
3.报名提交材料
(1)《黑龙江大学2020年引进人才信息表》;
(2)《黑龙江大学2020年引进人才政审表》;
(3)2020年毕业的应届毕业生需提供应届毕业生推荐表;
(4)二代身份证正、反面;
(5)本科、硕士、博士的毕业证、学位证(2020年毕业的应届毕业生尚未发放毕业证、学位证的应聘人员需提供所在学校出具的能够按期获得学历、学位及研究方向的证明);港澳台地区和国外院校毕业的需提供教育部留学服务中心的学历学位认证书;
(6)各类证书和科研成果,其中论文需提供检索证明,科研项目需提供立项通知书及证明个人参与名次的相关材料;
(7)应聘岗位所需其他材料。
以上材料的电子版以压缩包的形式一并发送到报名电子邮箱(邮件主题标明为“姓名+应聘学院+所学专业”)。
(注:《黑龙江大学2020年引进人才信息表》、《黑龙江大学2020年引进人才政审表》点击网址下载)
(二)资格审查
学校各教学、科研单位对应聘人员资格进行初审,人事处对应聘人员资格进行复查,确定参加现场确认人员名单。
(三)现场确认
1.现场确认的时间和地点,根据疫情防控情况和学校工作安排另行通知。
2.现场确认需提供的材料与报名提交材料一致,原件及复印件各1份。
3.现场确认后,各类证件、证书等原件返还应聘人员本人;《黑龙江大学2020年引进人才信息表》原件、《黑龙江大学2020年引进人才政审表》原件和全部相关材料复印件用于存档备查。
(四)考核
1.考核时间:根据疫情防控情况和学校工作安排另行通知。
2.考核内容:个人基本情况、基础理论知识、科研业绩成果、教学能力和发展潜力等。
3.考核方式:心理测试+面试。面试采取试讲、科研报告、学术报告、答辩等方式进行。面试合格者成绩由高分到低分等额确定体检人员。
(五)体检
收到体检通知的应聘人员自行到三级甲等医院,按照《公务员聘用体检通用标准(试行)》进行体检。体检不合格者,不予聘用。
(六)政审
学校对体检合格者通过调阅档案、走访谈话等方式进行政审。政审未通过者,不予聘用。
(七)公示
学校根据考核、体检、政审结果确定拟聘用人员,并在黑龙江大学人事在线(http://hr.hlju.edu.cn)对拟聘用人员进行公示,公示期为7个工作日。
(八)聘用
公示期满无异议后,办理聘用手续。
五、有关说明
(一)享受待遇:
1.落实事业编制,享受国家和黑龙江省规定的事业单位工作人员相应待遇。
2.符合“黑龙江大学公开招聘教师青年拔尖人才C类”及以上水平的应聘人员,与学校签订人才引进协议,兑现人才待遇。
(二)实行试用期制度。应届毕业生试用期为12个月,其他聘用人员试用期为6个月。试用期满经考核合格的,予以正式聘用;不合格的,解除聘用合同。
(三)拟聘用人员应于公示期满一年内办理报到入职手续,未按期报到者视为自动放弃聘用资格。
(四)拟聘用人员有弄虚作假、提供材料不实等违反相关规定的情况,一经查实,取消聘用资格。
六、联系方式
联系人:桂老师、姜老师
联系电话:(0451)86609903
监督电话:黑龙江大学纪委办公室:(0451)86608305
黑龙江省人社厅人力资源流动管理处:(0451)87130400;(0451)87130460
本公告由黑龙江大学人事处负责解释。

原标题:《事业编、安家费!黑龙江大学2020年引进教学、科研人员,全年可报名》