长沙中小学入学报名开始啦!
这些注意事项
家长们一定要仔细阅读哦!

凡属以下几种情形,需提前登陆本报名系统,录入相关信息。
01
入读小学一年级
1.适龄儿童系长沙市本地户籍或其法定监护人在长沙永久居住(拥有固定房产)需入读小学一年级;
2.符合条件的进城务工人员随迁子女需入读小学一年级;
02
入读初中一年级
1.跨区生:因家庭住房搬迁,需跨行政区(或学区)升学的本市城区学籍小学毕业生;
2.配套生:学生本人或其法定监护人(父母)拥有长沙城区配套小区内固定房产且产权证性质为住宅,要求在其房产对应配套建设学校就读的小学毕业生;
3.外地回长生:具有长沙市城区户口或固定房产(空挂户除外),现在外地就读,要求回本市户口或房产所在地升初中的小学毕业生;
4.符合条件的进城务工人员随迁子女,在户籍所在地接受小学教育后,需随父母在长沙市城区就读初中的小学毕业生;(已经在长沙市城区就读小学的进城务工人员随迁子女除外);
03
中考外地回长生报名
1.具有长沙市常住户口或固定房产,在外地就读要求回本市户口或房产所在地升高中的应届初中毕业生。
2.符合条件的进城务工人员随迁子女,在户籍所在地接受义务教育后,需随父母在长沙市城区就读高中的应届初中毕业生。(已经在长沙市城区就读初中的进城务工人员随迁子女除外)


2.凡2020年就读小学一年级和小升初跨区升学、配套入学、外地回长的学生,须于当年4月15日—4月30日(含)登录“长沙市普通中小学入学报名系统”进行网上报名。报名截止后,已录入报名系统的信息不能修改。
3.报名系统已经按照2020年长沙市城区各区小学学区划分和配套入学有关信息进行更新,请根据今年学区划分情况,在报名截止日之前及时核对和完善报名信息。
4.监护人应确保所填报信息的真实、准确,如有虚假内容,影响孩子无法正常入学,由监护人自己负责。
5.系统报名顺序与入学先后次序无关,建议家长根据“报名系统”中的注意事项和操作指南,按照步骤,错峰登录操作。遇到问题家长无需焦虑,如有疑问,请查阅操作指南或咨询报名学校和属地教育行政部门。
6.长沙县城区入学网上报名时间暂定为5月中下旬,具体要求请学生和家长关注“星沙教育”微信公众号。
7.其他情况政策咨询电话:
长沙市教育局基础教育处 0731-84899709、84899710
中心城区:
芙蓉区教育局基础教育科 0731-84683247
天心区教育局基础教育科 0731-81830202
岳麓区教育局基础教育科 0731-88999489
开福区教育局基础教育科 0731-82528880
雨花区教育局基础教育科 0731-85880323
高新区教育局基础教育科 0731-88096978
四县市(区):
长沙县教育局基础教育科 0731-84011704
望城区教育局基础教育科 0731-88063641
浏阳市教育局基础教育科 0731-83682078
宁乡市教育局基础教育科 0731-81800277
技术服务电话:
400-8336011 0731-83338111

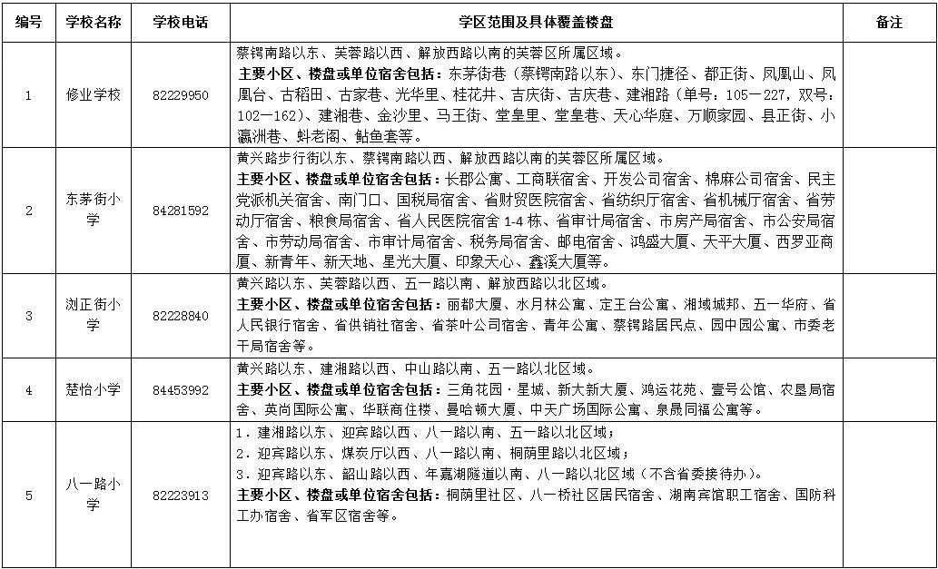
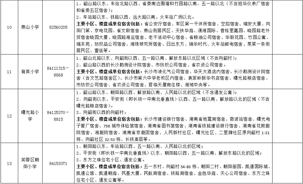
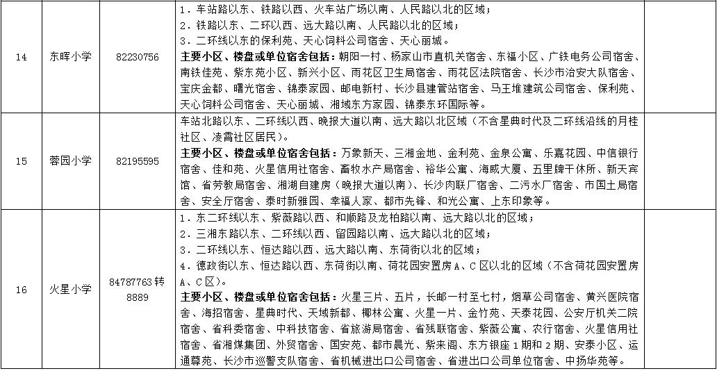
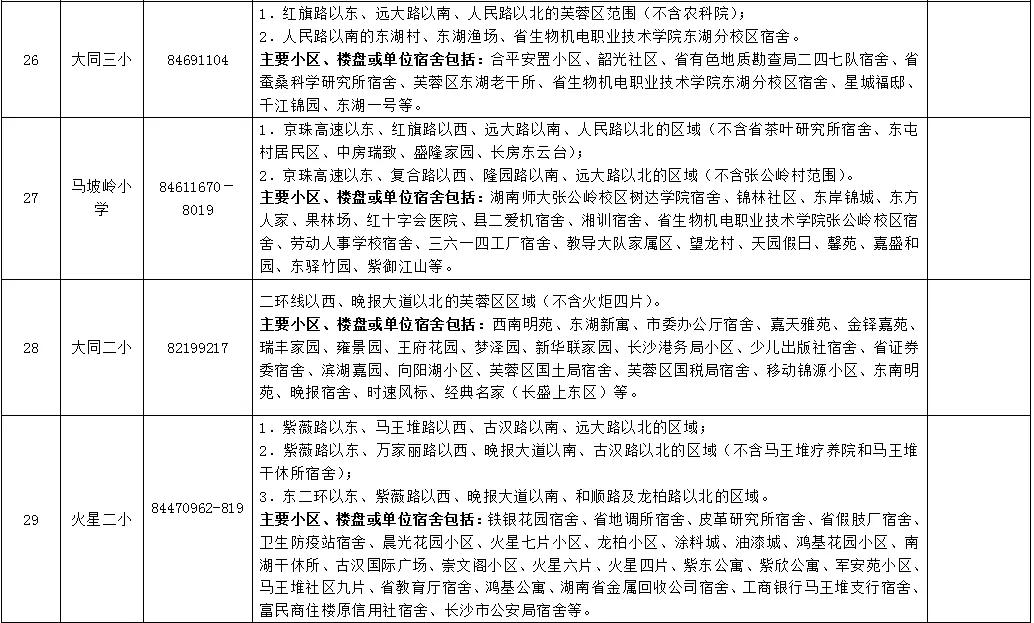
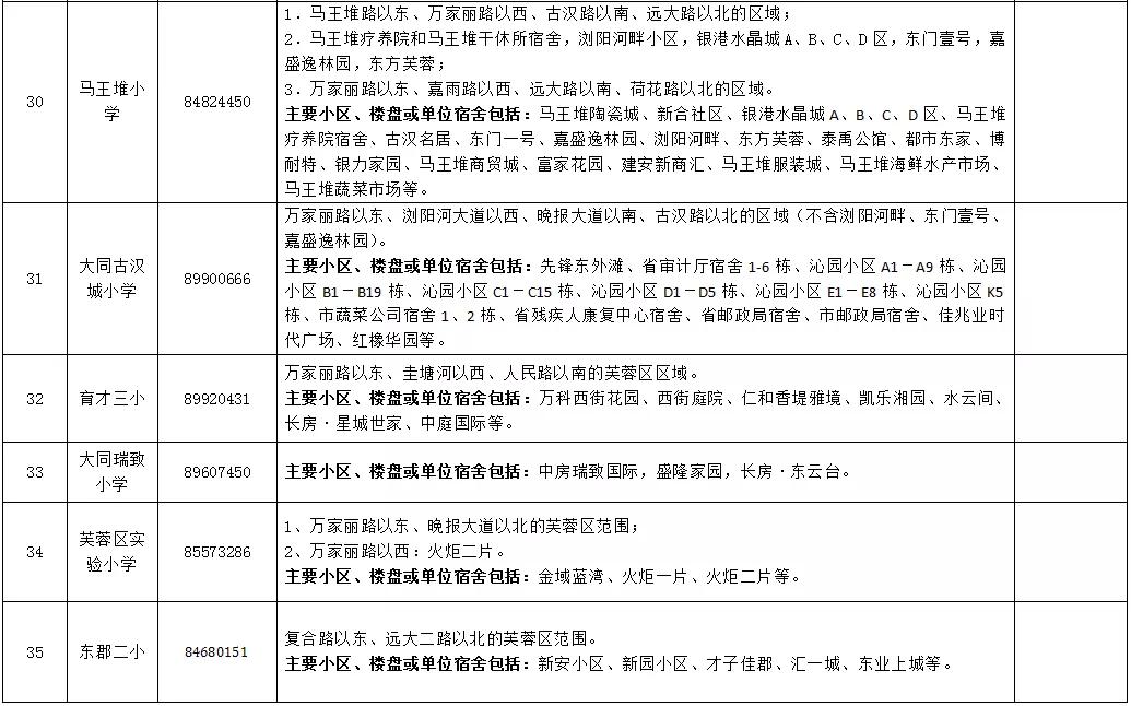
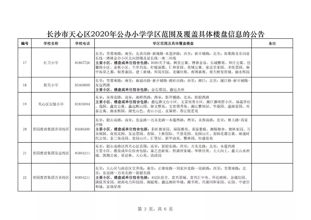
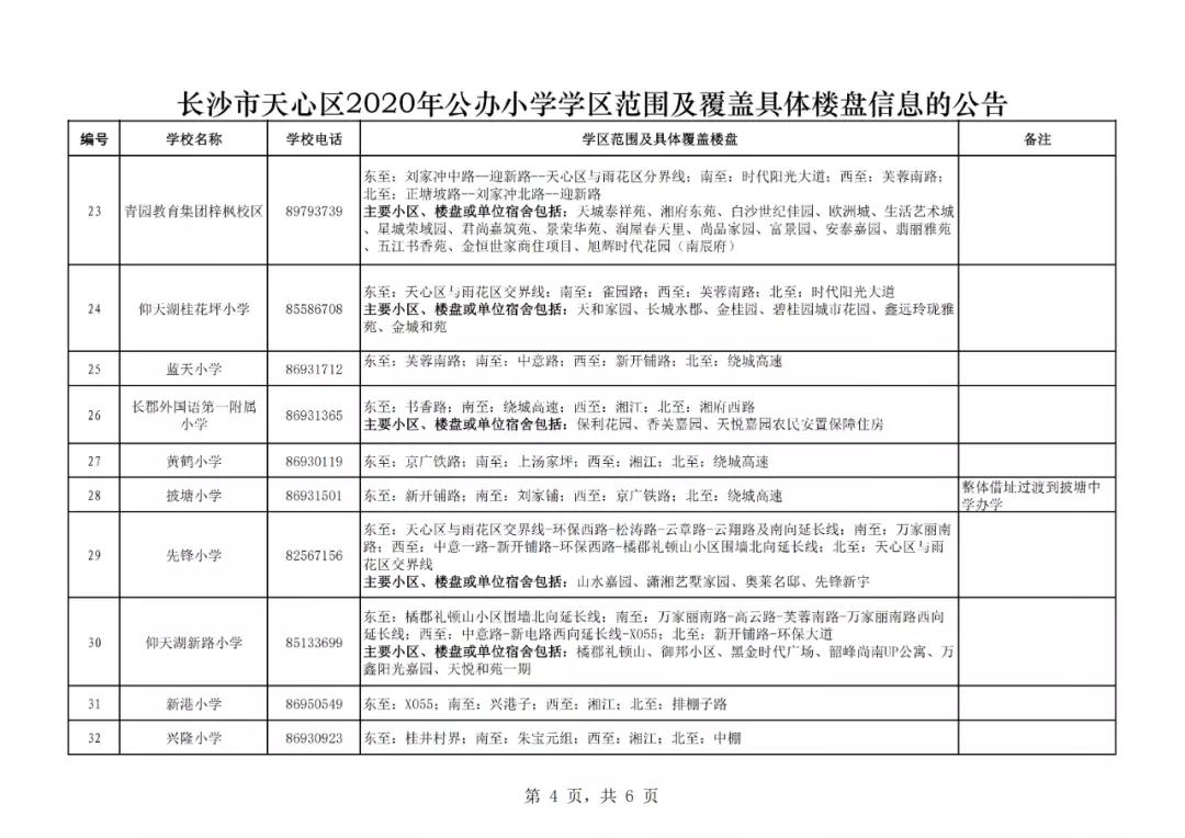
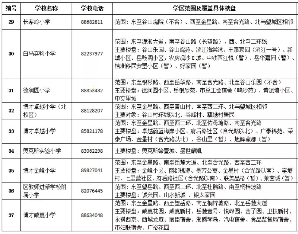
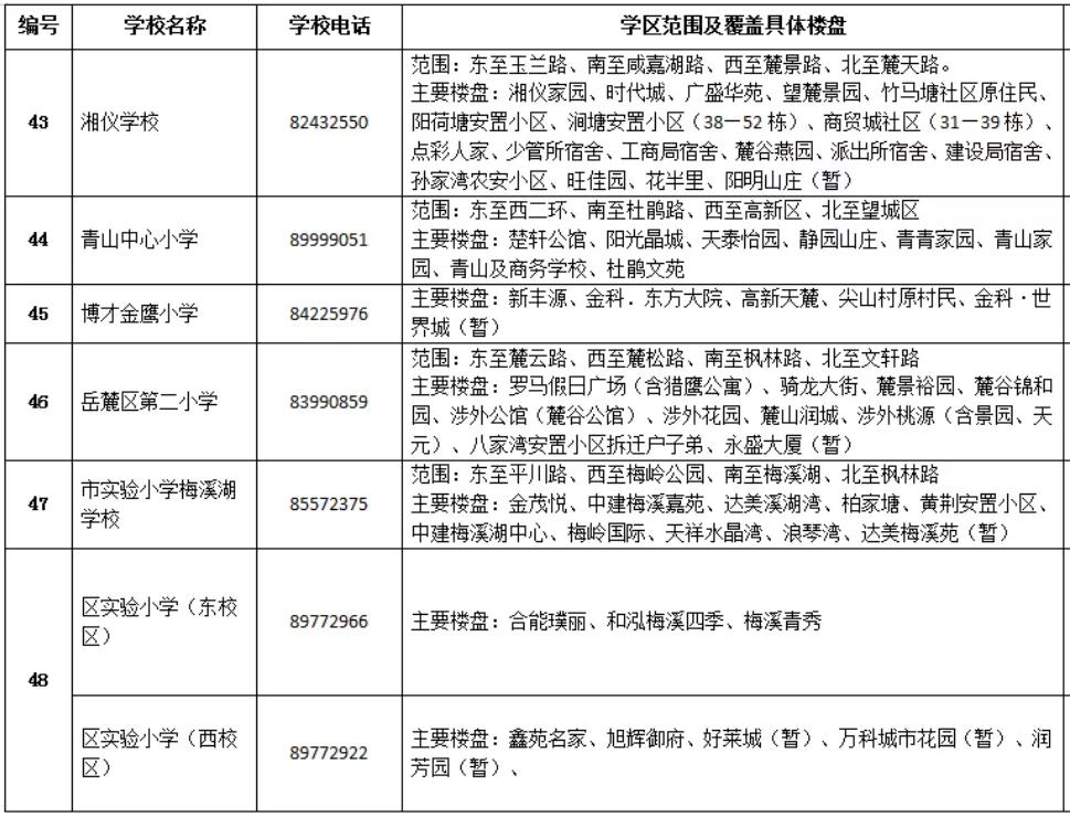
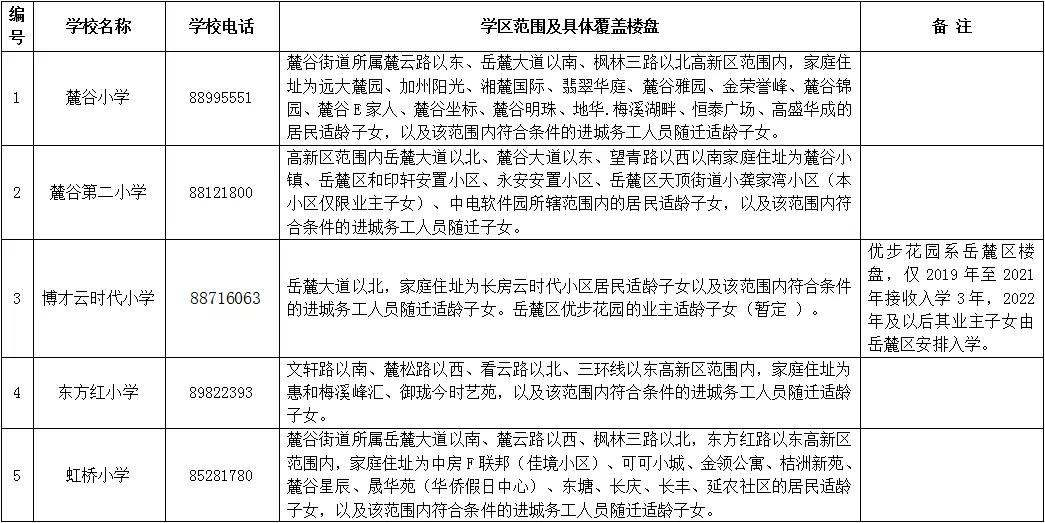
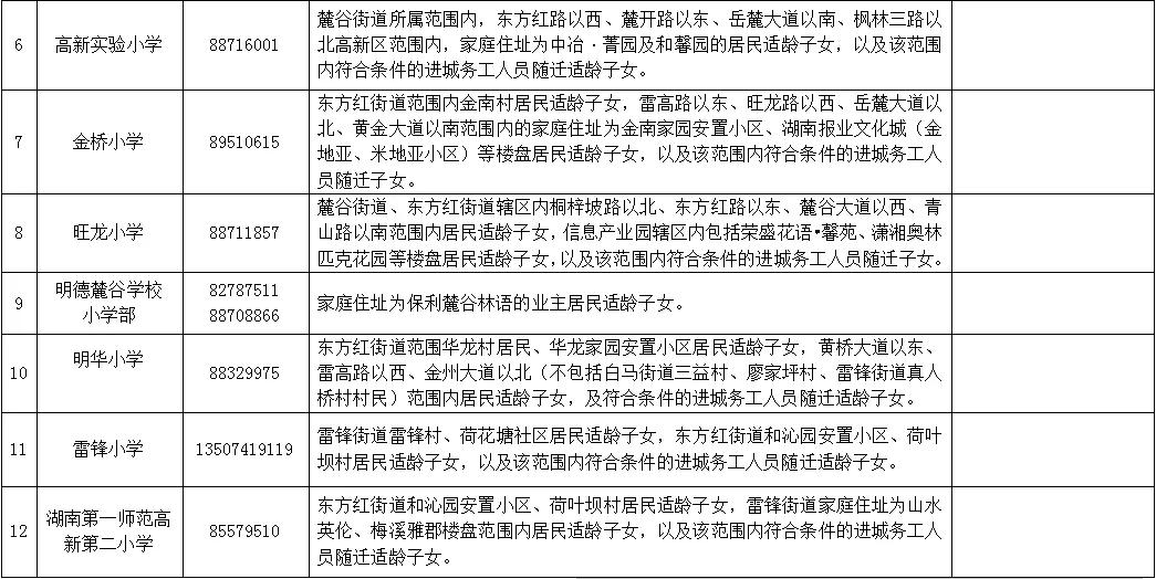
昨日,长沙市芙蓉区、天心区、岳麓区、开福区、雨花区和高新区分别公布了2020年公办小学学区范围及覆盖具体楼盘信息。
芙
蓉
区
向下滑动查看更多








心
区
向下滑动查看更多






麓
区
向下滑动查看更多










福
区
向下滑动查看更多

花
区
向下滑动查看更多





新
区
向下滑动查看更多





01
第一顺位:有房有户
①适龄儿童(少年)本人、父母或其他法定监护人房屋产权证与户籍所在地一致,并在房产所在地实际居住,以房屋产权证为依据入学。
②适龄儿童(少年)本人、父母或其他法定监护人有长沙城区户籍和房产,但房屋产权证与户籍所在地不一致,则以房屋产权证为依据入学。
所需证件:①适龄儿童(少年)本人、父母或其他法定监护人的身份证、户口簿;②适龄儿童(少年)本人、父母或其他法定监护人共有产权证(或房屋产权证、房屋预告登记证);③适龄儿童(少年)本人的出生证;④预防接种查验证明;⑤学前教育证明。
02
第二顺位:有户无房(第一类)
①适龄儿童本人户籍一直在学区内,其本人和父母在长沙城区无住宅房屋,实际一直与祖父母(或外祖父母)等共同居住或租住在学区内单位自管产权房、直管公房或保障性住房等,经街道、社区配合学校入户调查和房产部门统一验证情况属实,以共同居住的房屋产权证或租住房为依据入学。
所需证件:①适龄儿童(少年)本人、父母或其他法定监护人的身份证、户口簿;②适龄儿童(少年)本人、父母或其他法定监护人的长沙市无房证明;③祖父母(或外祖父母)共同居住的共有产权证(或房屋产权登记证、房屋预告登记证)或租房合同;④适龄儿童(少年)本人的出生证;⑤预防接种查验证明;⑥学前教育证明。
②适龄儿童父母因组织或人事部门批准工作调动、部队转业、人才引进等原因在长沙工作,同时户籍已迁入学区内,适龄儿童本人及父母在长沙城区均无房产,经街道、社区及所在单位配合学校入户调查和房产部门统一验证情况属实,以当前租住房为依据入学。
所需证件:①适龄儿童(少年)本人、父母或其他法定监护人的身份证、户口簿;②适龄儿童父母的工作证明;③适龄儿童(少年)本人、父母或其他法定监护人的长沙市无房证明;④租房合同; ⑤适龄儿童(少年)本人的出生证;⑥预防接种查验证明;⑦学前教育证明。
03
第三顺位:有房无户
①适龄儿童(少年)本人、父母或其他法定监护人在长沙城区购买住房并实际居住,但户籍没有迁入房产所在地,以房屋产权证或房屋预告登记证为依据入学。
②适龄儿童(少年)本人、父母或其他法定监护人在长沙城区有多套住房,但户籍没有迁入长沙城区,以实际居住的房屋产权证或房屋预告登记证为依据入学。
所需证件:①适龄儿童(少年)本人、父母或其他法定监护人的身份证、户口簿;②适龄儿童(少年)本人、父母或其他法定监护人共有产权证(或房屋产权证、房屋预告登记证);③适龄儿童(少年)本人的出生证;④预防接种查验证明;⑤学前教育证明。
04
第四顺位:有户无房(第二类)
适龄儿童(少年)本人、父母或其他法定监护人户籍迁入长沙城区,父母或其他法定监护人在长沙城区就业但无房产,以当前租住房为依据入学。
所需证件:①适龄儿童(少年)本人、父母或其他法定监护人的身份证、户口簿;②适龄儿童(少年)本人、父母或其他法定监护人的长沙市无房证明;③父母合法有效的从业证明(如本人的工商营业执照或与用人单位依法签订的劳动合同等);④租房合同;⑤适龄儿童(少年)本人的出生证;⑥预防接种查验证明;⑦学前教育证明。
05
第五顺位:无房无户(外来务工人员)
父母或其他法定监护人在长沙城区务工且持续合法居住一年以上,提交父母或其他法定监护人身份证、小孩和父母或其他法定监护人户口簿、本市居住证和本市职工基本养老保险证明(居住和参保至少一年)等相关材料,以当前租住房为依据入学。
所需证件:①适龄儿童(少年)本人、父母或其他法定监护人的身份证、户口簿;②适龄儿童(少年)本人、父母或其他法定监护人的长沙市无房证明;③一方父母或其他法定监护人的学区内居住证和本市职工基本养老保险(居住和参保至少一年); ④租房合同;⑤适龄儿童(少年)本人的出生证;⑥预防接种查验证明;⑦学前教育证明。

01
长沙市城区是指哪些区域?
长沙市城区是指中心城区,即“内六区”,包括芙蓉区、天心区、岳麓区、开福区、雨花区和高新区。
02
城区什么时候报名截止?
长沙城区凡就读小学一年级和小升初跨区升学、配套入学、外地回长的学生,须于当年4月30日(含)之前登录“长沙市普通中小学入学报名系统”进行网上报名。报名截止后,已录入报名系统的信息不能修改。报名时不得提交虚假信息,否则影响正常入学。
03
网上报名系统所有项目必须填写?
家长和学生进行网上信息填报的时候,所有标注红色*号的项目必须填写,且要求准确完整方可提交;未标注*号的项目,是家长和学生配合登记的报名信息,家长和学生尽可能完整提供。家长应整理所有与入学报名有关的证件资料档案,便于学校和教育行政部门后期现场验证和审核。
04
无法提供不动产权证或房屋产权证
原城乡结合部村民自建房或拆迁安置房,由于无法提供不动产权证或房屋产权证,如何在网上报名时填写房产信息?
确属村民自建房或拆迁安置房,无法提供有效房屋产权证信息的,可以在报名系统中“房产类型”选择“拆迁自建房(无房产证)”,并在房产证明附件处上传原拆迁安置协议或自建房证明等有关材料。
05
如何查看与修改(删除)原来报名信息?
家长进行网上报名后,若需修改报名信息,请直接在 “长沙教育服务平台” 微信公众号上,点击“报名进度”进行操作;也可以用同一账号登录网页版在“报名进度”进行查看或直接修改。已提交的报名信息原则上不能删除,报名截止后,已录入报名系统的信息不能修改。
06
提示“操作失败:已报名XX类型”?
出现该类提示有以下两种可能情况:
①家长已使用一个微信账号注册并填写报名信息,又用另一个微信账号重新填报该生报名信息。
②家长已使用一个微信账号注册并填写报名信息,又用电脑登录报名网站重新注册一个新的账号填报该生报名信息。
说明:
1. “长沙市普通中小学入学报名系统”支持网页版或微信版两种模式,同一账号在网页版或微信版登录时,所填写的报名信息实时同步。
2.一个或多个账号对同一学生反复填报信息,视为该生在系统内重复报名。
3.如果已在微信版填报,若需修改报名信息,请直接在 “长沙教育服务平台” 微信公众号上,点击“报名进度”进行操作;也可以用同一账号登录网页版在“报名进度”进行查看或直接修改。
07
该身份证号码不属于长沙市城区学生?
小升初跨区升学或配套入学报名时,提示“该身份证号码不属于长沙市城区学生”?
首先确定学生是否为长沙市城区小学毕业生,如果不是,选择外地回长入口报名;如确属长沙市城区小学毕业生,则可能是就读小学未及时将学生身份证号码录入系统,家长可联系就读小学,由学校教务处学籍管理员及时更新身份证号码信息,并拨打 技术电话400-833-6011 告知学生姓名、身份证号码、就读小学名称,待核实后进行技术处理。
08
上传照片看不到?
家长用微信版进行网上报名时,上传的照片已保存为什么看不到?
家长上传照片看不到主要是由于达到了微信的当日上传限制,若出现这种情况,家长可使用网页版登录报名系统(rxbm.csedu.gov.cn),输入账号密码登录,重新上传照片,保存提交。
09
密码遗失后如何找回?
密码遗失后,家长可使用网页版登录报名系统(rxbm.csedu.gov.cn),点击右上角“登录”按钮,在弹出窗口选择“找回密码”,按步骤操作,重设密码。
10
审核反馈要多长时间?
网上报名成功后,还要多长时间才能进行审核反馈?还需要去现场办理吗?
网上报名后,学校或教育行政部门要在统一的时间段进行资料的审核;为确保报名信息的准确和真实,家长应根据学校或教育行政部门的统一安排,携带全套报名资料原件进行现场验证和审核。
来源 | 网络综合
原标题:《建议收藏!一文解答有关长沙中小学入学报名问题(附最新长沙小学学区划分情况)》