来源:上海律协(本文系作者投稿)
作者:吴华彦 北京金诚同达(上海)律师事务所
· 欢迎大家踊跃留言,分享交流各自观点 ·
· 此文系作者个人观点,不代表上海市律师协会立场·
一
经典案例
(2018)沪0110民初22163号理汇公司、庆阳公司与森远公司、新平凉公司等财产损害赔偿纠纷案
(一)案情简介
B区仓库系森远公司改建而成并管理。后森远公司将B区仓库中的B14仓库出租给新平凉公司、B11仓库出租给理汇公司。森远公司与理汇公司签订了《仓储合作服务合同》、《安全生产管理协议书》等协议,其中《安全生产管理协议书》约定森远公司负有提供符合国家法律规定并具备基本安全生产条件的仓储服务场所、对厂区入驻单位安全生产进行监督、对事故隐患进行整改或督促承租方整改等义务。理汇公司承租的库房系用于堆放存货,因庆阳公司将公司产品委托理汇公司代为销售,故庆阳公司产品亦放置于理汇公司的该库房中。庆阳公司与理汇公司联合以其办公用品、存货、房屋建筑及附属设施为标的投保了财产综合险,双方均为被保险人。后B区仓库发生火灾造成仓库内财物不同程度烧毁烧损。经消防部门认定,火灾发生的起火点在新平凉公司承租的B14仓库中,起火原因为电气线路短路引发火灾。B区仓库未做产权登记且未通过消防验收,也未配备自动报警设备和自动灭火装置。另查明,新平凉公司系一人有限责任公司,其唯一自然人股东为张仲良。后理汇公司及庆阳公司共同向法院起诉,要求森远公司、新平凉公司及张仲良共同赔偿两原告损失(账面存货损失、退货损失、账外资产损失、机动车烧毁后重新购置车牌费用损失)、以损失金额为基数计算的利息损失、聘请律师费。
(二)争议焦点
法院认为,本案的主要争议焦点在于侵权责任人及责任大小的认定。
(三)法院观点
1、侵权责任人及承担责任的形式
法院认为,被告新平凉公司、森远公司对于火灾发生及蔓延均具有过错,但两被告之间没有意思联络,不存在共同故意,且各方的侵权行为不足以造成全部损害,故两被告应按照过错大小,分别承担相应比例的侵权赔偿责任。
2、侵权责任人及责任大小
法院按照过错责任原则,综合各主体间的过错大小以及行为致损害发生的原因力比例,酌定各被告承担如下责任:
(1)被告新平凉公司的责任
作为该仓库的承租人,新平凉公司具有以下过错:首先,其在仓库内自行拉设电线,疏于对电气线路的维护,违规使用电器设备且在离人后未行断电措施,是火灾发生的直接原因。其次,其违反消防规定在仓库中设置办公室,并使用可燃的泡沫夹芯彩钢板材料作为隔断装置,而且在仓库中堆放了众多可燃物品,导致了火势的蔓延。故其未能尽到承租人应尽的防火注意义务,对涉案火灾的发生具有明显过错,与两原告的损害结果之间存在直接因果关系,对原告的损失承担47%的赔偿责任。
(2)被告森远公司的责任
森远公司作为当时仓库的产权人和管理者,存在以下过错:其作为产权人,一是对外出租的B区仓库无合法产权、未经消防验收或备案,存在先天隐患;二是涉案仓库使用了耐火等级低的彩钢板作为顶棚和隔墙的材料,且未配备自动报警设备和自动灭火装置,不能有效防止火灾发生及火势蔓延。其作为管理人,一是未执行消防安全制度,未在晚间离人后统一强制断电;二是其在日常经营管理中对承租户普遍存在的违规分割装修、私拉乱接电线、违规使用电器等违法违规行为不予制止。综上,森远公司未能提供符合消防安全标准的适租仓库且管理上存在重大疏漏继而未履行好消防安全管理职责,故对本次火灾的发生和蔓延具有重大过错,应对原告损失承担41%的赔偿责任。
(3)两原告的责任
两原告自身未尽审慎注意义务,租赁没有合法产权和消防设施不完备的涉案仓库存放易燃物品且未采取有效的防火措施;其次,两原告在仓库内搭建阁楼并铺设易燃的木地板、在仓库内违规停放机动车,对火灾的蔓延和损失的扩大具有一定的作用。故两原告对自身损害的发生和扩大也有过错,应自行承担12%的责任。
(四)律师评析
本案中作为产权人和管理人的森远公司因火灾同时符合租赁合同违约及火灾侵权的法律责任承担构成要件,存在违约责任与侵权责任竞合的情形。
所谓违约责任与侵权责任竞合是指合同主体在履行合同过程中实施的某一行为同时符合违约及侵权法律责任构成要件但受损害方仅能择一请求赔偿的现象。
根据《中华人民共和国合同法》(下称“合同法”)第一百二十二条规定,“因当事人一方的违约行为,侵害对方人身、财产权益的,受损害方有权选择依照本法要求其承担违约责任或者依照其他法律要求其承担侵权责任。”由此可见,我国从立法上明确认可了违约与侵权责任的竞合,并赋予了受损害方在竞合情况下的选择权,但两者必须择一请求而不能同时主张。
不论受损害方要求相关主体承担违约还是侵权责任,其目的都是为了使其自身因他人不当行为所受全部损害得到赔偿,但两种责任在法律适用上存在差异,根据我国相关法律规定,违约责任与侵权责任的主要区别如下表:

(五)衍生思考
理汇公司在本案中可能是基于以上几点理由而选择了对自己较为有利的侵权之诉,那么在该类火灾事故赔偿纠纷案件中,当违约责任与侵权责任竞合时,受损害方对于请求权的选择一般都有哪些考量的维度呢?
二
实务启示——火灾事故货损赔偿类案件诉讼请求权的选择
笔者在中国裁判文书网上输入关键字“火灾”“损失”并分别输入火灾事故赔偿常见的侵权案由“财产损害赔偿纠纷”及违约案由“房屋租赁合同纠纷”、“仓储合同纠纷”,对江浙沪地区2017年至2019年的裁判文书进行了检索,具体检索数据如下:

(一)责任主体
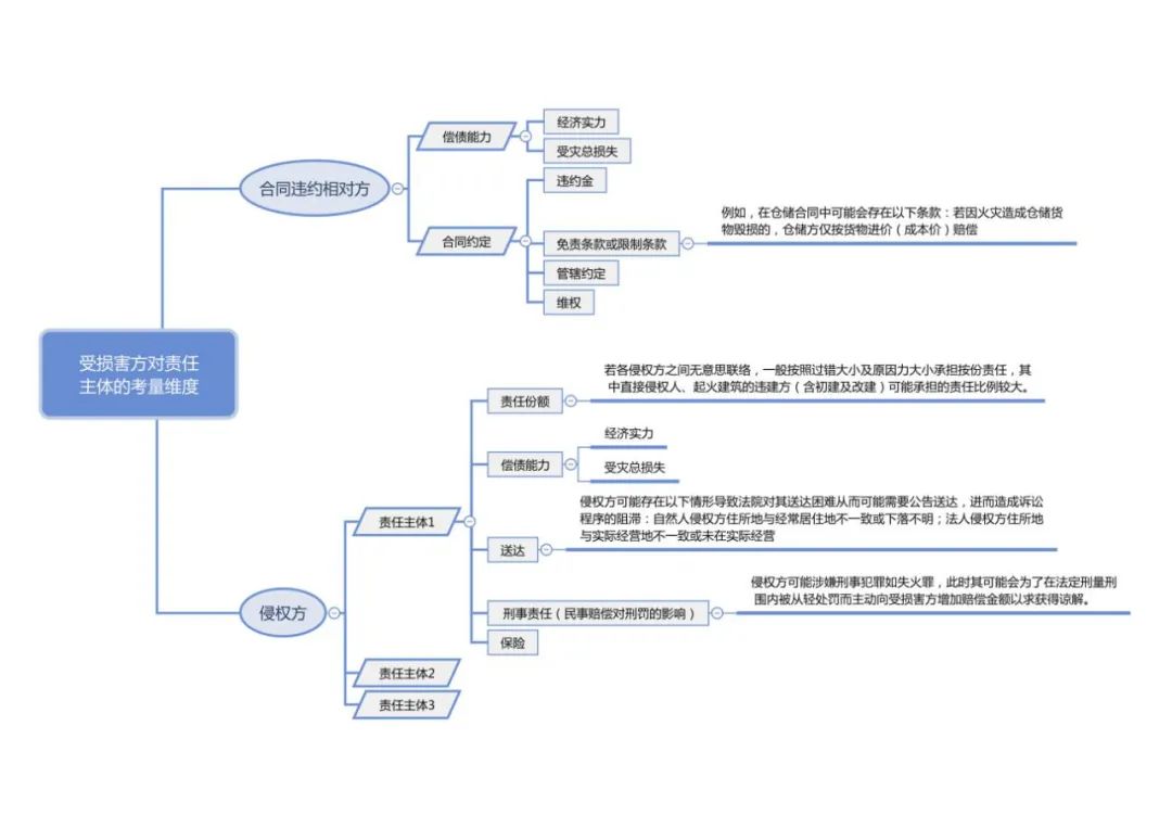
1、责任主体的考量维度
因火灾受损一方在违约责任和侵权责任竞合情况下选择请求权时,笔者建议应从以下维度考量相关责任主体的具体情况:

2、责任主体身份、侵权行为及责任份额认定
笔者根据2017-2019年期间江浙沪地区就火灾事故财产损害赔偿纠纷案件生效裁判文书中的法院观点,对司法实践中火灾事故货损赔偿类案件常见的责任主体、侵权行为表现形式及可能承担的责任份额总结如下:

综上所述,受损害方对于侵权主体可考量的维度较多,且每个因素均可能对受损害方获偿存在一定影响。因此,当违约责任与侵权责任竞合时,受损害方在选择请求权、制定具体诉讼方案前,应结合个案具体案情对责任主体进行多维度的考量而非仅就单一责任主体或者某一方面因素考虑后即草率做出决定。
同时笔者需提醒的是,就某些维度进行评估时,除责任主体自身因素外还应结合受损害方的实际情况,例如,若受损害方火灾后经济较为困难、急需获得赔偿资金,则在指定诉讼方案时应重点考虑诉讼效率问题,尽量避免选择可能出现送达困难甚至需要公告送达的主体,以免出现诉讼程序的阻滞,虽然此种选择因放弃了向部分责任主体求偿的权利从而可能会影响最终获偿数额,但显然在该案中时间对于当事人而言更为重要。因此,在受损害方很难找到具备绝对优势的方案时,笔者建议受损害方应综合个案具体案情、责任主体状况、自身核心诉求等多种因素进行谨慎评估,选择一个相对有利的方案。
(二)管辖
根据我国相关法律规定,合同当事人可书面协议选择合同纠纷的管辖法院或仲裁委员会;若当事人未约定管辖的,违约之诉应由合同履行地或被告住所地法院管辖,侵权之诉应由侵权行为地或被告住所地法院管辖。
在火灾事故货损赔偿类案件中,若当事人未在合同中达成管辖约定的,受损害方在选择违约之诉或侵权之诉时,可将不同诉因对应的法定管辖法院是否便于己方兴讼作为考量因素之一。若协议管辖的,该管辖条款虽系合同当事人合意,但在实务中往往更便于某一方在纠纷发生后提起诉讼或仲裁,若原合同约定的管辖条款对受损害方不利,受损害方选择侵权之诉是否仍应受原合同约定管辖的约束呢?目前我国法律法规并未对侵权责任与违约责任竞合时的管辖权问题作出明确规定,司法实践中的管辖权异议常见情形及法院主要观点如下:

(三)赔偿范围
违约之诉中,守约方仅能诉请赔偿财产损失。就财产损失赔偿范围,根据合同法第一百一十三条规定:“当事人一方不履行合同义务或者履行合同义务不符合约定,给对方造成损失的,损失赔偿额应当相当于因违约所造成的损失,包括合同履行后可以获得的利益,但不得超过违反合同一方订立合同时预见到或者应当预见到的因违反合同可能造成的损失。”可见,违约赔偿中可包括直接损失及可得利益损失,但该可得利益损失应具有确定性和可预见性,鉴于司法实践中就原告诉请的可得利益损失是否属于被告可预见范围依赖于法官的自由裁量,因此在违约之诉中,若货主主张可得利益损失如主张毁损货物售出后的可得利润或按照市场价格主张货损,法院是否会支持该诉请存在较大的不确定性。
相比之下,侵权之诉的赔偿范围则宽泛的多,除了财产损失之外,还可主张人身、精神损害赔偿。就财产损失,根据《上海市高级人民法院民事审判第一庭侵权纠纷办案要件指南》,侵权损害赔偿可诉求赔偿的财产损失包括实际损失(直接损失)和间接损失(可得利益损失),基本准则是全部赔偿原则(实际损失全部赔偿),而间接损失则必须是合理的间接损失并以法律法规有规定者为限。结合司法实践,通常情况下因为侵权行为实际发生了的损失,在合理、合法范围内都可以主张赔偿,通俗来讲就是损失多少赔多少。在确定货物损失时,《中华人民共和国侵权责任法》(下称“侵权责任法”)第十九条明确规定:“侵害他人财产的,财产损失按照损失发生时的市场价格或者其他方式计算。”因此在侵权之诉中,若受损害方按照市场价格主张要求货损赔偿,法院一般不会对是否应按照市场价格赔偿进行自由裁量,仅会就市场价格的认定标准进行审理,通常是以司法鉴定结果为准,有时也参考相关买卖合同、发票等确定市场价。
但需注意的是,根据最高人民法院2019年第12期公报刊登的(2017)沪02民终6914号东京海上日动火灾保险(中国)有限公司上海分公司与新杰物流集团股份有限公司保险人代位求偿权纠纷案件,上海市第二中级人民法院认为“对于同一损害,当事人双方既存在合同关系又存在侵权法律关系的,不能完全割裂两者的联系,既要保护一方在请求权上的选择权,也要保护另一方依法享有的抗辩权。在责任竞合的情况下,如果允许一方选择侵权赔偿,并基于该选择排除对方基于生效合同享有的抗辩权,则不仅会导致双方合同关系形同虚设,有违诚实信用原则,也会导致市场主体无法通过合同制度合理防范、处理正常的商业经营风险。因此,无论一方以何种请求权向对方主张合同明确约定的事项,均不能排除对方依据合同享有的抗辩权。”就违约及侵权责任竞合时侵权主体是否享有合同抗辩权,虽然在上述案例中法院持肯定态度,但鉴于我国并非判例法国家,笔者认为,在现有法律并未明确规定的情况下,不宜直接照搬上述法院观点,建议具体个案具体分析,根据侵权责任主体的侵权行为、主观过错等来衡量较为稳妥。
(四)小结
火灾事故发生后受损害方一般需要通过诉讼来向有关主体进行索赔,因受损害方一般系仓库的承租人或者委托仓储的货主而与相关主体存在租赁或者仓储合同关系,此时往往会出现违约责任与侵权责任竞合情况,受损害方依法可选择提起违约之诉或侵权之诉。在做选择时需要根据个案的具体情况,从程序及实体层面综合考虑管辖、送达、合同约定、责任范围、责任主体的偿债能力、火灾原因、潜在的侵权主体及责任承担形式等多方因素。此外,还需要关注是否存在刑事附带民事赔偿案件、相关责任主体是否购买保险等可能影响赔偿金额及进度的因素。
上海律协投稿通道:
shlxwx@lawyers.org.cn欢迎来稿~

原标题:《浅谈侵权责任与违约责任竞合时的诉讼请求权选择——以火灾事故货损赔偿类案件为视角》