眼下正值疫情关键期
虽然情况不断在好转
但大家仍要注意不扎堆不聚集
有的小伙伴说
那我想审验驾驶证怎么办
今天小编给您讲一讲
驾驶证记1-8分的驾驶员
只能通过网上审验学习
快准备好手机
这就来了
网友
什么是审验教育?
交警
持有大型客车、牵引车、城市公交车、中型客车、大型货车(以下简称大中型客货车)驾驶证在一个记分周期内有记分且尚未达到12分的;持有其他准驾车型驾驶证发生交通事故造成人员死亡承担同等以上责任未被吊销驾驶证的以及校车驾驶人,必须要参加审验教育,而且应当在每个计分周期结束后30日内接受审验教育。
网友
谁能参加网上审验学习??
交警
一个记分周期内累计记分9分以下的(也就是1-8分的,包括8分的大中型客货车驾驶人,可以直接选择“网络教育”在线学习)。
注:以下情况不适用网上学习,必须现场学习。(对在疫情防控期间不能按期参加审验教育的驾驶人,可以延期到疫情结束以后办理。)
1、一个记分周期内累积记分9-11分的大中型客货车驾驶人。
2、校车驾驶人。(扣不扣分每年都需要学习审验)
3、持有其他准驾车型驾驶证发生交通事故造成人员死亡承担同等以上责任未被吊销驾驶证的驾驶人。
手机操作流程
通过应用商店下载交管12123APP
注册后登录


在“学习教育业务”栏
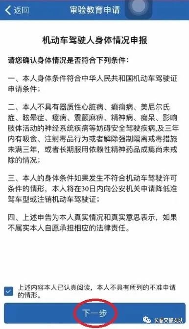
选择“审验教育申请”

点击“下一步”


点击“阅读并同意”

符合以上条件的驾驶员
点击“下一步”

点击“提交申请”

点击“开始学习”

可在“课件学习”中任选学习内容

需要暂停学习或者学习结束
请点击“结束”

完成审验教育后,自动办理审验业务,详情查看主页网办进度。
1、请保持摄像头为开启状态,本人免冠穿戴整齐,举止文明进行学习。
2、系统不定时抓拍学习照片,请保持正确学习姿势,抓拍学习照片比对有误,将影响系统审验,对有异常的情形系统将记录嫌疑。
3、由于人脸抓拍不通过的学习时间将被扣除,建议学习时间三个半小时,请勿开车、躺、卧学习。
由于疫情原因
现场教育暂时不能开放
驾驶证记 9-11分的
以及记满12分的
请关注本公众号!!!
原标题:《安图驾驶人请注意,驾驶证记1-8分的审验教育只能通过网络进行》