之前受疫情防控影响,让区暂缓预防接种门诊开放时间,取消预防接种日等常规集中接种。现在要告诉大家,随着生活有序放开,让区的疫苗接种可以正常进行了。
让胡路区
3月13日,让胡路区卫生健康局发布《关于新型冠状病毒疫情防控期间做好预防接种工作的通知》,要求让区疾控中心、各预防接种单位采取分疫苗、分时段预约接种的方式开展预防接种门诊服务。
时间安排:所有接种门诊,周一到周日全天开诊。
接种方式:通过短信、电话、微信群、QQ群、微信公众号等开展分时段预约、错时接种,每天可多次预约,根据留观室大小每10-15分钟预约1人。
接种安排:
1.分轻重缓急、分时段预约接种疫苗:优先接种18个月以内的免疫规划疫苗,尤其是脊灰、麻风疫苗、麻腮风疫苗;以及非免疫规划疫苗,如五价口服轮状病毒疫苗和13价肺炎球菌多糖结合疫苗、儿童流感疫苗等已完成1-2剂次、需完成后续剂次的儿童。
其他非免疫规划疫苗的接种,可根据门诊儿童数量和实际情况逐步开展,或推迟之后进行补种。
2.成人接种注意:成人接种非免疫规划疫苗,如,成人的HPV疫苗已接种1-2剂次,需完成后续剂次的人群可以接种,要求与儿童接种时间分开,采取一对一的预约接种。
3.以下几种疫苗必须按时接种:
(1) 开展助产服务的产科接种单位,应继续为新生儿提供首剂乙肝疫苗接种,具有接种卡介苗条件的产科接种单位同时接种卡介苗;
(2) 如果母亲的乙肝表面抗原(HBsAg)阳性,接种单位要尽可能及时给其婴儿接种第二剂次、第三剂次乙肝疫苗。
(3) 狂犬病和破伤风暴露后,需正常预防接种。
接种提醒:
1.接种单位按时间预约儿童数量,每天将预约的儿童公示在微信群里和社区单独通道的门口,家长接到预约,方可带孩子前来接种,没有接到通知的不要前来门诊,希望家长一定要服从社区卫生服务中心工作人员安排。
2. 接种单位的入口处设有预检分诊,对进入人员测温、登记,进行流行病学史调查,如发现发热者,劝导其及时到就近发热门诊就诊。
3. 受种者需如实提供相关信息,按要求进行预检。
4. 受种者及监护人须佩戴口罩,不能佩戴口罩的婴幼儿,尽量减少与他人近距离接触。
5.控制留观区人员数量,除接种人员外,其他任何人均应严格保持间距1.5米以上,儿童接种建议仅1名监护人陪同,确保接种后留观30分钟以上。回家后注意观察不良反应,如果出现发热等反应及时与社区接种医生沟通,做好相应处置。
6.接种单位会按时消毒和通风,且配备足够的免洗手消毒剂或洗手液,同时将接种门诊与本单位其他科室隔离,确保疫苗接种安全。
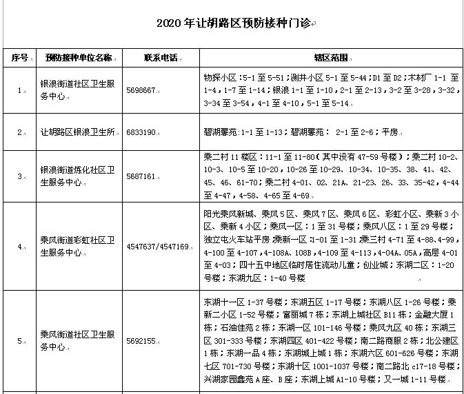
各社区卫生服务中心电话及服务范围




萨尔图区
近日,萨尔图区卫生健康局发布了疫情防控期间预防接种工作的通知。在疫情防控期间,为更好的开展预防接种工作,萨区疾病预防控制中心及各预防接种医疗机构,按照要求做好疫情期间预防接种,在无疫情传播风险的前提下,请辖区居民提前与各社区卫生服务中心(站)预约,分时段、分批次接受预防接种服务。在实施预防接种前,预防接种服务对象及其监护人配合预防接种单位进行有关“武汉新型冠状病毒”流行病学询问,进行体温检测,按要求填写承诺书,严格落实“早发现、早报告、早隔离、早诊断、早治疗”原则。
同时,萨尔图区人民医院被指定为发热病人留观医院,已进行了改造,不再适合接种工作,狂犬疫苗接种工作暂时迁至萨尔图街道社区卫生服务中心办理,护士办电话:5807689,接种时间为早8点至晚5点,周末不休息。
另外,高新区居民可联系黎明街道社区卫生服务中心提前进行预防接种的预约。
各社区卫生服务中心电话及服务范围

龙凤区
近日,龙凤区卫生健康局发布关于做好疫情防控期间预防接种的通知,要求预防接种的医院、社区卫生服务中心、镇卫生院,在无疫情传播风险的前提下,做好提前预约、分时段、分批次对预防接种对象开展免疫规划服务。
为保证健康安全,应通过电话进行预约,预约前要对陪同接种的家长和预约儿童进行流行病学调查和健康情况问询,对有疫情传播风险的要视情况延后接种。预约时,要提醒家长来接种门诊时要做好包括儿童在内的个人防护,并严格执行预约时间。在无疫情传播风险的前提下,各预防接种门诊要依据服务人数、接种门诊面积和预防接种门诊布局等综合因素,合理预约每天的接种人数。条件允许的门诊可分时间段单独预约,不能实行单独预约的门诊也应分时间段合理预约接种人数,保证被服务对象之间能保持安全的距离(大于1.5 米)。预防接种门诊最好只允许一名家长陪同进入,进入预防接种门诊前应测量体温,应有专人维持秩序,保证每个家庭全程能保持一个安全的距离,在留观30分种后尽快离开。在遵循“预防接种程序”和《预防接种规范》的前提下,应多剂次同时接种,尽可能减少儿童到预防接种门诊的次数。
龙凤区共有预防接种门诊9家,狂犬病暴露预防处置门诊1家、出生医院接种室1家,其他具体要求,也可咨询龙凤区疾控中心免疫规划科,电话:6750233。
各社区卫生服务中心电话及服务范围

红岗区
红岗区卫生健康局发布的关于做好疫情防控期间预防接种的通知,要求在无疫情传播风险的前提下,做好提前预约、分时段、分批次对预防接种对象开展免疫规划服务。在实施预防接种前,务必对预防接种服务对象及其监护人进行有关“武汉新型冠状病毒”流行病学询问,及体温检测,要求填写承诺书,落实“早发现、早报告、早隔离、早诊断、早治疗”原则。
建议承担预防接种的医院、社区卫生服务中心,以各种方式通知家长,不要盲目前往预防接种门诊。为保证健康安全,要求家长在接到预防接种门诊的电话通知后,要严格按照预防接种门诊通知的时间和个人防护要求前往预防接种门诊进行接种。预约前要对陪同接种的家长和预约儿童进行流行病学调查和健康情况问询,对有疫情传播风险的要视情况延后接种。预约时,要提醒家长来接种门诊时要做好包括儿童在内的个人防护。
在无疫情传播风险的前提下,各预防接种门诊要依据服务人数、接种门诊面积和预防接种门诊布局等综合因素,合理预约每天的接种人数。条件允许的门诊可分时间段单独预约,不能实行单独预约的门诊也应分时间段合理预约接种人数,保证被服务对象之间能保持安全的距离(大于1.5 米),预防接种人员、被接种人及家长全程都要做好防护,尽量减少近距离接触时间。接种人员必须规范操作,做到接种每一个都要手消毒。具体来说,可根据留观室面积大小,每半小时预约几个儿童;留观室内张贴儿童留观的安全距离是1.5-2米,如果留观室只能容纳一个孩子,那么半小时内也只能预约一名孩子。
预防接种门诊最好只允许一名家长陪同进入,进入预防接种门诊前应测量体温, 并认真签写《红岗区预防接种承诺书》和《国家免疫规划疫苗告知书》,应保证每个家庭全程能保持安全的距离,在接种后,留观30分种后尽快离开。在遵循“预防接种程序”和《预防接种规范》的前提下,应多剂次同时接种,尽可能减少儿童到预防接种门诊的次数。其他具体要求,也可咨询红岗区疾控中心免疫规划科,电话:2799138。
各社区卫生服务中心电话及服务范围

大同区
根据大同区疫情防控时期的预防接种安排,工作中为避免人员聚集,与除预防接种相关人员之外的人接触,承担预防接种的医院、社区卫生服务中心应严格执行先预约后接种的原则,不经预约的不允许擅自前来接种;受种者或其监护人近一个月内有发热史、疫区或新冠肺炎感染者接触史等均暂缓接种。同时,要分时间段接种,每小时接种少于6人;每名受种儿童仅限1名监护人陪同;严格做到进入接种门诊的人员必须佩戴口罩,一人一测温、一人一消毒。
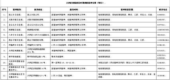
各社区卫生服务中心电话及服务范围

注:疫苗接种分为免疫规划疫苗(一类疫苗):政府免费向公民提供,公民应当依照政府的规定受种的疫苗,常见的为0-6周岁儿童免费接种的疫苗;非免疫规划疫苗(二类疫苗):是指由公民自费并且自愿受种的其他疫苗,常见的有甲肝疫苗、流感疫苗、狂犬病疫苗、宫颈癌疫苗(HPV疫苗)等。
大庆广播电视台融媒体中心
□来源:大庆晚报
原标题:《全了!我市各区疫苗接种安排,附各社区卫生服务中心电话及服务范围》