
经济导报记者 杨佳琪
据证监会网站披露,12月2日,纽氏达特行星传动系统技术(淄博)股份有限公司(下称“纽氏达特”)正式完成IPO辅导备案登记,东方证券股份有限公司(下称“东方证券”)担任其辅导机构。

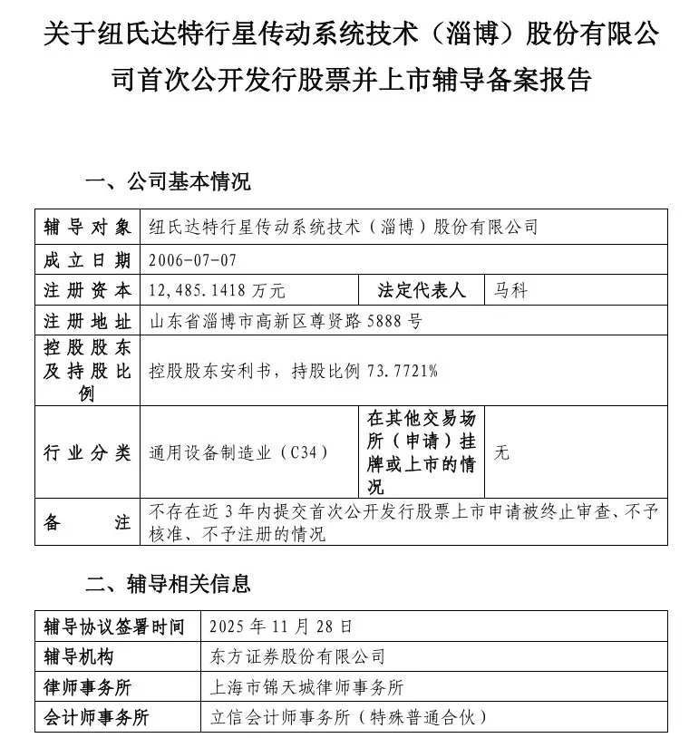
公开资料显示,纽氏达特成立于2006年7月,注册资本12485.14万元,位于淄博市高新区,主要产品涵盖精密行星减速机、谐波减速机、协作机器人、高性能电机、驱动控制等,形成了“核心零部件+机器人本体+应用端”的全产业链模式。该公司控股股东为安利书,持股比例为73.77%。
辅导备案报告显示,纽氏达特2025年11月28日与东方证券签订辅导协议。根据辅导工作安排,纽氏达特的上市辅导将分三个阶段推进:2025年11月至12月,组织实施全面尽职调查工作,开展合法合规及独立性培训;2026年1月至2月,针对信息披露,履行承诺;2026年3月至4月,完成验收考试,为向深交所创业板提交的上市申请文件作准备工作。
据悉,纽氏达特还为下游前沿行业提供系统级解决方案,涵盖人形机器人、大国母机、新能源换电、商业航天、半导体等高精尖领域。目前,纽氏达特精密行星减速机年出货量超70万套,居全国第一;谐波减速机产能30万套,居全国第二。
纽氏达特同步推进产能扩张与技术突破。今年年初,纽氏达特总投资16.7亿元的精密行星减速机及精密传动系统模组项目在山东淄博正式动工,项目建成后预计年产150万台核心部件。达产后,将超越日本nidec成为全球第一。
值得关注的是,该项目已实现四大机器人核心技术的自主突破,涵盖精密减速机、伺服电机、传感器及本体软件系统,相关产品已成功应用于济南二机床“高速龙门五轴加工中心”等国家重大装备项目,彰显了国产核心部件的工业级可靠性。
纽氏达特表示,下一步将在智能机器人产业领域持续发力,力争到2035年培育机器人产业链生态企业30家,其中,规上高新技术工业企业15家。
据洪泰Family官微消息,纽氏达特在2024年已完成数亿元A+轮融资,由洪泰基金联合领投,国投招商、山东新动能基金、淄博高新产业投资、国家电投、东证资本、兰璞创投、诺华资本、山东高速等参与投资。融资将主要用于高端精密减速机及传动模组的研发和生产。
编辑 | 吴淑娟
版权 | 山东财经报道
原标题:《冲刺创业板!淄博这家机器人产业链龙头启动IPO,其行星减速机产能全国第一》