市教育考试院介绍,上海市2026年美术与设计类专业统考将于2025年12月6日—7日进行。为确保考生能够顺利参加考试,市教育考试院做出如下提示,详见↓

一、准考证打印
艺术类专业统考准考证由考生本人自行在网上下载。符合上海市高考报名资格、已在网上报名参加本市美术与设计类专业统考并完成网上缴费的考生须登录“上海招考热线”网站(www.shmeea.edu.cn),点击页面下方的“考试报名”栏目进入,下载并打印本人艺术类专业统考准考证。
下载时间安排如下:
准考证不需要彩色打印,黑白打印即可。考前及考试期间,请妥善保管证件,准考证正反面均不得书写、涂改。
考生务必仔细看清准考证上的考试时间及地点,仔细阅读准考证下方的“考生须知”。考试当天,考生须携带本人准考证和有效身份证件原件(含居民身份证、有照片的社保卡、驾驶证、护照、军人证)入场验证并按规定时间以及相关要求参加考试,二证缺一不得参加考试。首场考试时,请考生携带本人签字的《考生承诺书》(与准考证一同下载)进入考点。

二、考生须知
1.考生务必仔细看清准考证上的考试时间及地点,提前关注考试当天交通及天气情况,合理安排出行时间及路线,应提前60分钟到达考点,预留足够时间配合考点工作人员进行入场检查及身份核验。开考15分钟后不得进入考点参加当次科目考试。
2.严禁携带各类通讯工具(如手机、智能手表、智能手环、智能眼镜等具有发送或者接收信息功能的设备)及电子计时器、有数字显示屏的手表进入考点。建议考生将手机放于家中或交送考家长、老师保管。
3.考生仅可携带以下物品参加考试:黑色水笔或圆珠笔、签字笔、秀丽笔、钢笔、铅笔、炭笔、炭条、马克笔、蜡笔、水彩笔、水粉笔、水彩、水粉、丙烯颜料、普通画板(尺寸不超过60cm×45cm)、画箱(尺寸不超过60cm×40cm×30cm)、画夹、图钉、胶带、非电动橡皮、透明文具袋(盒)、削笔刀、纸擦笔(刀)、擦布(纸)、调色板(纸、盒)、水桶(盒)、吸水布或海绵、小喷壶(空置)。
考生只可携带一块画板、一个画箱进入考场,画板、画箱上不得书写任何字迹、不得粘贴各种图案,考试期间画板、画夹须保持干净。
除上述物品外,考生不得携带其他物品进入考场参加考试,特别是:色卡、炭粉、草稿纸、定画液、尺子、速写板(速写垫)、小板凳、有刻度的工具、各种绘画辅助模板等不得带入考场。
4.考生进入考场后,按准考证上的座位号入座。未经监考员同意,考生不得变动考试座位,不得随意走动和离开考场。
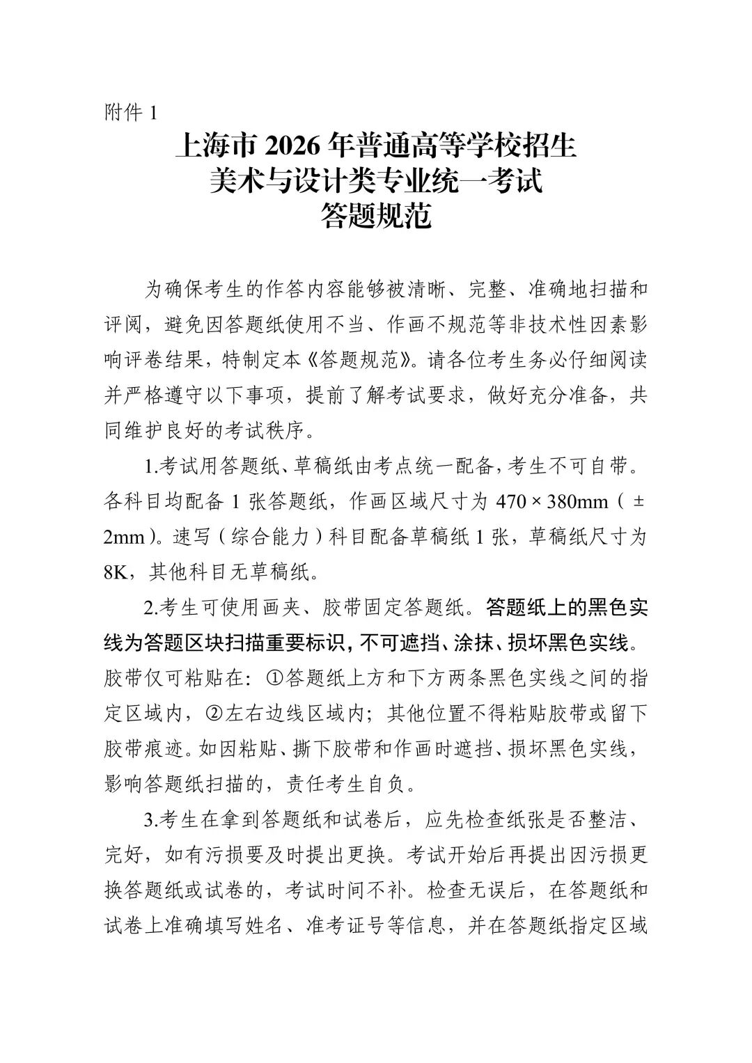
5.考生应在试卷、答题纸(即画纸)、草稿纸(若有)指定位置用黑色水笔或圆珠笔分别填写本人姓名和准考证号,并将条形码贴在答题纸的指定位置。凡漏填、错填、字迹不清或错误粘贴条形码而影响评卷的,或遮挡、损坏答题纸上的黑色实线而影响答题纸扫描的,责任由考生自负。
6.考生须在贴有条形码的一面作画,不得在非指定位置书写姓名、准考证号或作任何记号,作画时不得添加边框、数字、文字、符号等试题要求以外的图文标记,作画过程中残留的痕迹、印记等须由考生自行处理干净。不得在答题纸上使用定画液等喷剂,绘画颜料不得具备荧光等特殊属性。
7.考试结束前30分钟,考生可交卷离开考场,离场时须将试卷、答题纸、草稿纸(若有)一并交给监考员,不得带出考场。交卷离场后,考生不得再进入考场,也不得在考场附近逗留、谈论。
8.色彩科目考试,考试结束前15分钟内,考生不得外出换水。
9.考生在考场内必须保持安静,不准吸烟,不准喧哗,不准左顾右盼、打手势、做暗号,不得交换答题纸,不得撕毁答题纸,不得自行传递文具用品等。
10.考试结束信号发出后,考生应当立即停止作画,须待监考员整理、核对试卷和答题纸无误后,在监考员指令下离开考场。
11.考试期间,请家长保持手机联络畅通。考试结束后,考生须听从考点安排离场。家长如有接送考生的,应服从公安和考点工作人员管理,避免考点门口人群聚集。
12.考生必须遵守考试纪律和考场规则,诚信应考,自觉接受考点工作人员的管理。被认定为违纪、作弊行为的,按《国家教育考试违规处理办法》(教育部令第33号)处理,并将记入国家教育考试诚信档案;涉嫌犯罪的,由考点移送当地公安机关,按照《中华人民共和国刑法》《最高人民法院、最高人民检察院关于办理组织考试作弊等刑事案件适用法律若干问题的解释》及有关法规进行处理。




✦
左右滑动,查看答题规范
✦

沪2026年高招美术与设计类专业统考温馨提示

以下视频来源于
上海市教育考试院
点击观看视频

详情点击“阅读原文”了解
往期推荐

下月可通车!宝山这个工程进入收尾阶段→

11月28日开业!近2万㎡大型荟品仓落地宝山这里!

不用跑远!顾村首家奥乐齐开业!低价好物直接囤~
编辑:孙宇瑶(实习)
资料:上海发布
*转载请注明来自上海宝山官方微信
原标题:《12月6日—7日开考!沪2026年高招美术与设计类专业统考考前提示请查收→》