
9月15日,广州市民政局公布了广州地铁十三号线二期首通段、十四号线二期的车站名称。
地铁十四号线二期
(广州火车站—嘉禾望岗)
共设8个车站
站名自南往北依次为:
广州火车站、乐嘉路、云霄路、新市墟
马务、鹤边、鹤龙、彭边


十三号线二期首通段
(天河公园—鱼珠)
共设4个车站
站名自西向东依次为:
天河公园、棠下、车陂、天河珠村

2025年7月14日至7月23日,广州市交通运输局通过广州市人民政府门户网站及广州市交通运输局网站等途径就地铁十三号线首期工程延伸线、十四号线二期工程车站初定名称向社会公开征求意见。期间,共收到1269条意见建议(地铁十三号线首期工程延伸线350条、地铁十四号线二期工程919条)。经综合各方意见,“珠村站”已命名为“天河珠村站”。现对意见征求情况进行说明(见附件)。
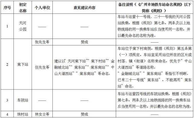
地铁十三号线首期工程延伸线车站初定名称意见征集情况


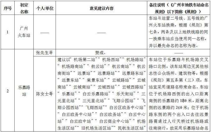
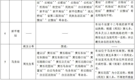
地铁十四号线二期车站初定名称意见征集情况







继续滑动看下一个轻触阅读原文

广州交通向上滑动看下一个
广州交通赞分享推荐 写留言 ,选择留言身份
原标题:《广州地铁十三号线二期首通段、十四号线二期站名公布》