【成果简介】
无负极锂金属电池作为高性能储能应用有前景的候选者,但其在实际应用中的转化受到锂在铜箔上沉积/剥离的动力学缓慢和可逆性差的阻碍。
在此,上海交通大学孙浩副教授和复旦大学彭慧胜院士等人报道了一种用于无负极锂金属电池的二维聚酰胺(2DPA)/锂化Nafion(LN)界面层。通过分子工程,构建了一种具有大共轭结构和锂离子吸附基团的2DPA层,这些基团显示出对锂离子的有效吸附、分布和成核作用。组装成二维片状的2DPA分子进一步与LN结合,创造出一种具有高倍率、高容量锂沉积/剥离能力的超薄界面层。与替代聚合物界面层相比,这些2DPA/LN层具有更高的倍率能力和最大的能量和功率密度,从而能够制造出高性能的无负极软包电池。总体而言,本文的界面工程方法作为一种有前景的工具,可以推动基于二维聚合物界面层的无负极锂金属电池向实际设备的转化,并实现具有高能量和功率密度的储能技术的制造。
相关研究成果以“Molecular engineering of two-dimensional polyamide interphase layers for anode-free lithium metal batteries”为题发表在Nature Materials上。
【研究背景】
随着消费电子、物联网、电动汽车和电网储能等领域的发展,人们迫切需要开发出高能量密度和高倍率性能的可充电电池。无负极锂金属电池在电池生产过程中仅使用导电基底(如铜箔),而不使用任何负极活性材料,因此在材料成本、生产便利性和能量密度方面具有优势。然而,与锂离子电池和锂金属电池相比,无负极锂金属电池通常表现出较差的循环和倍率性能,这是由于锂在铜集流体上的沉积/剥离反应的可逆性和动力学较差。因此,需要改进电解液组成、负极-电解液界面层、正极牺牲剂和电池循环条件。特别是,利用聚合物界面层调节负极-电解液界面是一种有前景的解决方案,因为聚合物材料具有高加工性和化学设计性。然而,这些聚合物界面层通常在锂离子吸附、分布和成核方面表现出较差的调节能力,这从其与锂离子和锂金属电池相比有限的倍率和循环性能中可以看出。
【研究内容】
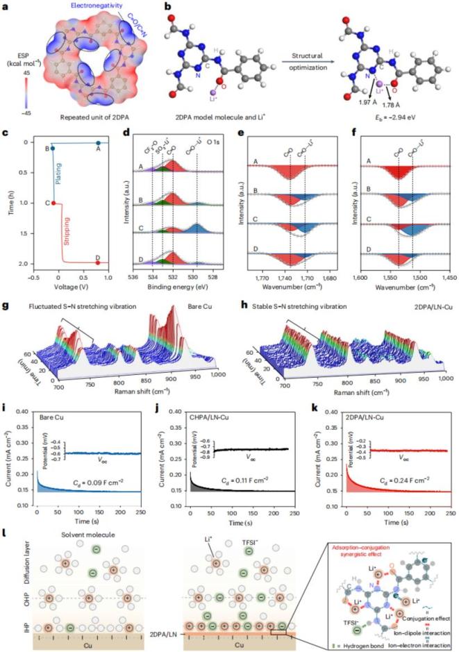
2DPA/LN界面层的构建与表征
2DPA通过三聚氰胺和1,3,5-苯三甲酰氯之间的一步缩聚反应合成,通过原子力显微镜(AFM)验证了其平均厚度为1.4 nm的层状纳米片结构(图1b)。通过透射电子显微镜(TEM)验证了2DPA的非晶结构,这与具有较差成膜性能的共价有机框架材料的高结晶性不同(图1c)。掠入射广角X射线散射验证了2DPA在基底上的非晶结构和平面堆叠(图1e)。加入LN后,2DPA的平面堆叠配置和层间距没有显著变化(图1f)。如预期的那样,引入LN使界面层的离子电导率从2.01 × 10-4 S cm-1提高到7.53 × 10-4 S cm-1(图1g)。此外,2DPA/LN的弹性模量为11.5 GPa,显示出足够的机械强度以抑制锂枝晶生长。通过将2DPA/LN涂覆在聚碳酸酯薄膜上,其拉伸强度从67.8 MPa提高到75.5 MPa,以及在铜上的高粘附强度2.3 MPa(搭接剪切测试)进一步验证了2DPA/LN的机械强度。作为对比,没有大共轭结构的环己烷聚酰胺/LN(CHPA/LN)显示出较低的弹性模量(4.6 GPa)和粘附强度(0.8 MPa)。

图1. 无负极锂金属电池的2DPA/LN界面层。
通过刮刀涂覆法在铜箔上制备了尺寸为100×20 cm2的大面积2DPA/LN界面层(图2a)。在15个不同位置拍摄的扫描电子显微镜(SEM)图像显示,大面积2DPA/LN界面层的形貌具有一致性(图2b)。傅里叶变换红外光谱(FT-IR)在1732、1536和1066 cm-1处分别检测到C=O、C=N和SO3…Li+基团的特征吸收峰,从而证实了2DPA/LN界面层在铜箔上的存在(图2c)。对2DPA/LN-铜箔的上下表面之间的电阻测量表明,在100个不同位置的电阻测量结果具有极高的均匀性,偏差小于3.5%(图2d,e),这表明2DPA/LN界面层在大面积上具有均匀性。

图2. 大面积2DPA/LN-Cu箔。
2DPA的吸附-共轭协同效应
通过密度泛函理论(DFT)计算和多种实验手段,深入探究了2DPA与Li+之间的吸附-共轭协同效应。DFT计算表明,Li+与2DPA中的C=O和C=N基团存在离子-偶极相互作用,结合能为-2.94 eV,键长分别为1.78 Å和1.97 Å。这种相互作用基于2DPA的共轭结构和丰富的Li+吸附位点,能够有效促进Li+在负极-电解液界面的均匀分布,形成大且稀疏分布的锂核,从而促进平面生长。通过原位X射线光电子能谱(XPS)和傅里叶变换红外光谱(FT-IR)验证了2DPA/LN界面层在实际电池操作条件下与Li+的可逆吸附和解吸。原位拉曼光谱进一步证实了2DPA/LN界面层能够改善Li+通量的均匀性,延迟Sand时间,实现均匀的锂沉积。此外,2DPA/LN界面层通过调节内亥姆霍兹平面(IHP),显著降低了Li+传输的活化能,从裸铜的41.4 kJ/mol降低到28.1 kJ/mol,提高了Li+的传输动力学。这些结果表明,2DPA的吸附-共轭协同效应在促进Li+均匀吸附和传输方面具有显著优势,为高性能无负极锂金属电池的开发提供了重要的理论和实验依据。

图3. 吸附-共轭协同作用对IHP调节的影响。
通过2DPA/LN界面层改善锂沉积和剥离
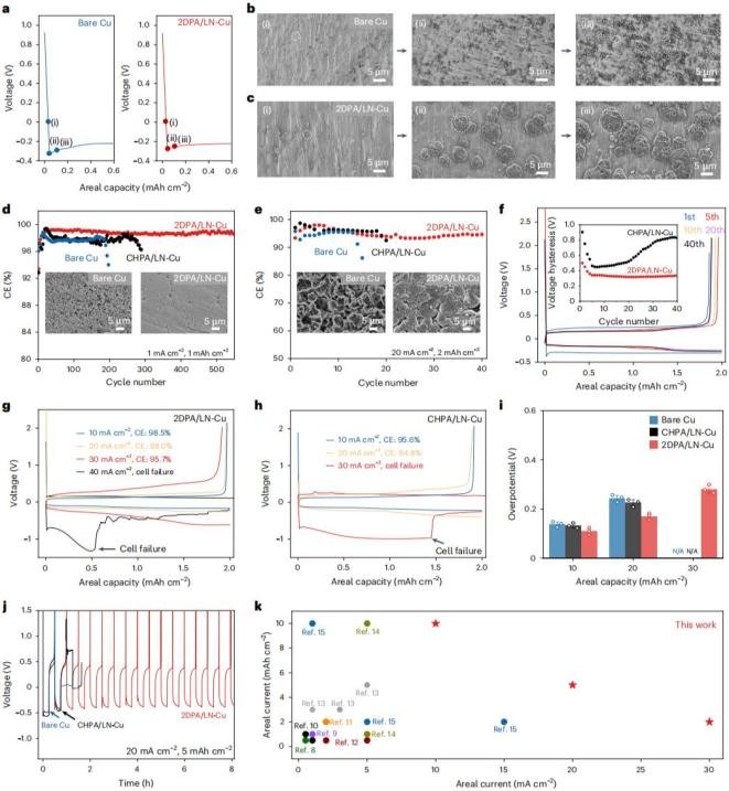
通过2DPA/LN界面层显著改善了锂金属电池的锂镀层和剥离性能。在5 mA cm-2的条件下,2DPA/LN界面层调控了锂沉积形貌,使得锂在沉积过程中水平扩展,形成光滑且致密的平板,而非裸铜上的多孔结构。这种界面层在0.1 mA cm-2到10 mA cm-2的面积电流范围内均能有效促进平面锂成核,即使在高电流下也能保持紧凑的锂沉积。锂||2DPA/LN-Cu电池展现出卓越的循环稳定性,超过550次循环,平均库仑效率为98.8%,远高于裸Cu和CHPA/LN-Cu。在20 mA cm-2的严苛条件下,2DPA/LN-Cu仍能稳定循环40次循环,而裸铜和CHPA/LN-Cu分别只能维持13和18次。此外,该电池在第1个循环中展现出0.50 V的小电压滞后,且在40个循环中保持稳定,而锂||CHPA/LN-Cu电池的电压滞后持续上升,表明较差的可逆性。在30 mA cm-2的高电流下,2DPA/LN-Cu电池仍能稳定循环15次,而其他电池则迅速失效。该电池的面积容量在20 mA cm-2下达到5 mAh cm-2,远高于其他电池。通过SEM分析,2DPA/LN界面层在不同电流下均能实现紧凑的锂沉积,即使在20 mA cm-2下,其厚度也接近理论值9.64 µm。这些结果表明,2DPA/LN界面层通过吸附-共轭协同效应,有效调控了锂的沉积形貌,显著提升了锂金属电池的性能。

图4. Li||2DPA/ LN-Cu电池的电化学性能及锂沉积形貌。
SEI化学用于增强界面稳定性
基于飞行时间二次离子质谱(TOF-SIMS)和X射线光电子能谱(XPS)分析了基于2DPA/LN界面层的固体电解质界面(SEI)化学,以揭示其对无负极电池电化学性能的重要影响。结果表明,2DPA主要分布在锂沉积的外表面,且通过TFSI-阴离子的分解形成了富含LiF的SEI层。这种SEI层的形成归因于TFSI-阴离子与2DPA中N-H基团之间的氢键相互作用,促进了TFSI-阴离子迁移到内亥姆霍兹平面(IHP)并分解形成LiF。此外,2DPA/LN-Cu展现出更高的Li3N含量,作为优秀的导体,促进了Li+的传输。相比之下,裸铜表现出严重的溶剂分解,阻碍了Li+的传输并导致锂金属的钝化。2DPA/LN-Cu的较高功函数表明,在存在2DPA/LN的情况下,从集流体向电解液的电子转移具有更高的能量障碍,从而抑制了负极-电解液界面处的副反应。

图5. 从2DPA/LN界面层衍生的SEI化学。
基于2DPA/LN界面层的无负极电池性能
展示了基于2DPA/LN界面层的无负极锂金属电池的卓越电化学性能,在实际的3.0 mAh cm-2面积容量下,2DPA/LN-Cu||LiFePO4无负极电池展现出最大5C的倍率性能,在0.1C时保持了约63.4%的放电容量,显著优于裸铜(约50.5%)和CHPA/LN-Cu(约51.1%)。在0.3C充电和0.5C放电时,该电池在200次循环后可保持约48.0%的初始容量,平均库仑效率(CE)约为98.9%,而裸铜、PA/LN-Cu和CHPA/LN-Cu分别只能维持87、98和115次循环。此外,2DPA/LN界面层在更高的3C放电倍率下展现出70次循环,与裸铜和CHPA/LN-Cu相比分别增加了338%和119%。形貌表征进一步证实了2DPA/LN-Cu上致密且均匀的锂沉积,与裸铜上苔藓状的锂沉积形态形成对比。
进一步将2DPA/LN界面层与LiNi0.8Co0.1Mn0.1O2(NCM811)正极配对,在一个8Ah的无负极软包电池中,该电池在0.1C时能够提供最大471 Wh kg-1的能量密度,在1.5C时提供最大622 W kg-1的功率密度。与使用先进界面层的最先进的无负极软包电池相比,这些值分别代表了88%–125%的能量密度提升和490%–710%的功率密度提升。此外,在0.3C充电和0.5C放电时,该电池在20次循环后保持了约93.3%的初始容量。这些结果表明,2DPA/LN界面层在提升无负极锂金属电池的性能方面具有显著优势,为实际应用提供了重要的技术支持。

图6. 基于2DPA/ LN-Cu的无负极电池的电化学性能。
【全文总结】
综上所述,本文报道了一种新型的二维聚酰胺(2DPA),用于制备高性能无负极锂金属电池的超薄界面层。基于足够的Li+吸附基团的共轭2DPA分子,能够实现“吸附-共轭”协同效应,从而改善负极-电解液界面处锂离子的吸附、分布和成核(图1a)。通过加入锂化Nafion(LN)以促进离子传输,所得的2DPA/LN界面层可以促进锂沉积/剥离的动力学和可逆性,分别在Li||2DPA/LN-Cu电池中实现了最大面积电流和容量分别为30 mA cm-2和10 mAh cm-2。组装的2DPA/LN界面层在磷酸铁锂无负极电池的倍率性能中提供了最大厚度有效性值292 mA cm-2 μm-1,优于使用聚合物界面层的同类产品。进一步展示了8 Ah 2DPA/LN-Cu||NCM811无负极软包电池的出色能量密度(471 Wh kg-1)和功率密度(622 W kg-1),突出了二维聚合物材料在高性能无负极电池中的潜力。
来源:能源学人
免责声明:中国复合材料学会微信公众号发布的文章,仅用于复合材料专业知识和市场资讯的交流与分享,不用于任何商业目的。任何个人或组织若对文章版权或其内容的真实性、准确性存有疑议,请第一时间联系我们。我们将及时进行处理。
继续滑动看下一个轻触阅读原文

中国复合材料学会向上滑动看下一个
中国复合材料学会赞分享推荐 写留言 ,选择留言身份
原标题:《【复材资讯】无负极锂金属电池!上海交大孙浩副教授/复旦大学彭慧胜院士最新Nature Materials!》