茂名发展动态
2025/9/10
01
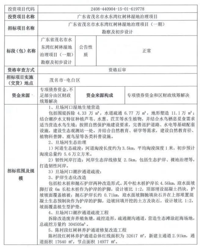
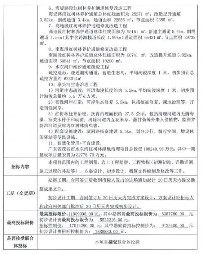
总投资10.8亿!水东湾红树林湿地治理项目启动勘察及初步设计招标!
近日,省公共资源交易平台发布了《广东省茂名市水东湾红树林湿地治理项目(一期)勘察及初步设计招标公告》。据公告信息,水东湾红树林湿地治理项目包括:1.旦场河口湿地生境营造;2.旦场河生态治理;3.护岸生态化改造;4.旦场河口潮汐通道疏浚工程;5.陈村段红树林养护通道修复改造工程;6.海堤路段红树林养护通道修复改造工程;7.高地段红树林养护通道修复改造工程;8.南海段红树林养护通道修复改造工程;9.水东河口潮汐通道疏浚工程;10.寨头河生态治理工程;11.智慧化管理+平台建设。
项目总投资108240.96万元,其中一期建设项目建安费为82775.79万元。
评:项目包括了水东湾的生态治理、红树林养护通道修复改造和潮汐通道疏浚工程等,期望项目实施后呈现一个更加美好的水东湾!


02
瞄准汽车电子和集成电路两大领域!电白电子信息产业园已初步形成产业集聚!
以欣旺达作为“链主”,电白成功带动一批上下游企业集聚,好力威、富佳达等配套项目已入驻欣旺达电白基地,百强、长盈项目顺利投产,深圳英飞拓、今天国际、信立科技等项目即将动工,另有7家企业的PCB线路板生产项目初步达成意向,计划投资合计超23亿元。
电白电子信息产业园精准发力细分领域:电海片区以欣旺达电白基地(欣捷安)为链主,重点培育汽车电子产业链;七迳片区以集成电路生产基地为核心,承接珠三角及港澳台地区产业转移,主攻印刷线路板(PCB)、柔性线路板(FPC)等高端电子材料。

03
地级市首位!占全国市场七分之一!茂名不愧为中国月饼名城!
据《中国新闻报》报道,作为全国闻名的“中国月饼名城”,茂名拥有逾1300年的月饼制作历史,目前全市有月饼生产企业250多家,从业人员超15万人,月饼品种100多个,月饼年产量约3万吨,年产值超40亿元人民币,产业规模居全国地级市首位,产品销售份额约占全国市场七分之一。

04
“茂名荔枝”以 95.71 亿元品牌价值跻身果品TOP5,领跑热带水果!
近日,第十届中国果业品牌大会在陕西延安召开,会上公布了2025年果业品牌价值评估结果。首次参与果品区域公用品牌价值评估的“茂名荔枝”,便以95.71亿元的品牌价值及 58710.13 万元的品牌收益跻身TOP5。



05
茂名交投集团荣获AA+主体信用等级!
近日,经大公国际资信评估有限公司严格审核评定,茂名市交通建设投资集团有限公司主体信用等级被正式评定为AA+,评级展望为稳定。这一重要成果充分彰显了该集团在综合实力、市场化转型及可持续发展等方面取得的显著成效,为后续融资渠道拓展、发展战略优化提供了坚实支撑。

新闻睇多D
原标题:《茂名发展动态㉒ | 水东湾红树林湿地治理项目投资超十亿;电白电子信息产业园初步形成产业集聚》