近日,中国施工企业管理协会发布了第六届工程建设行业BIM大赛结果,中国中冶在本次大赛中荣获佳绩,共获得特等奖4项,一等奖9项,二等奖23项,三等奖42项,获奖数量和质量再创新高,位居建筑类央企前列,表明中冶BIM技术高质量发展及推广应用迈上新台阶。
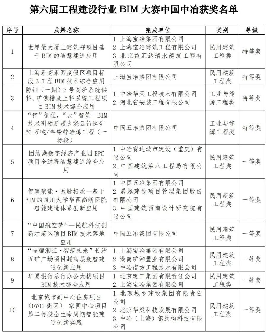
其中,上海宝冶的“世界最大覆土建筑群项目基于BIM的智慧建造应用”和“上海乐高乐园度假区项目标段3工程BIM技术综合应用”,中冶华天的“防钢(一期)3号高炉系统供料、矿焦槽及上料系统工程项目BIM技术综合应用”和中国五冶的“‘锌’征程,‘云’智筑—BIM技术引领新疆火烧云铅锌矿60万吨/年铅锌冶炼工程(一标段)”共4项成果荣获特等奖。
中国五冶的“智慧赋能·医脉相承—基于BIM的四川大学华西高新医院智能建造体系创新应用”等3项成果,上海宝冶的“‘晶耀湘江·智筑未来’长沙五矿广场项目超高层数智建造创新应用”等2项成果,中冶赛迪的“团结湖数字经济产业园EPC项目全过程智慧建造综合应用”,中冶华天的“防钢(一期)3号高炉系统喷煤工程项目全生命周期BIM技术综合应用”,中国二十二冶的“数字熔炉的施工智控—BIM技术在烘熔钢铁炼钢工程施工阶段的应用”和中冶钢构的“北京城市副中心住房项目(0701街区)家园中心项目第二标段全生命周期智能建造创新实践”共9项成果荣获一等奖。
中冶京诚、中冶南方、中冶华天、中冶长天、中国一冶、中国五冶、中冶天工、中国十七冶、中冶建工、中国二十冶、中国二十二冶、上海宝冶、中国华冶、中冶钢构等单位完成的成果分别获得本届大赛二等奖和三等奖。
近年来,中国中冶始终以“一核心两主体五特色”业务体系建设为指引,紧密围绕工程实际应用需求,持续探索核心应用场景,大力推进数字建造与智能建造核心技术研发与应用落地,为加快实现“一创两最五强”奋斗目标注入科技动力。





