来源丨中国退役军人
小编注意到
最近,全国多地优待清单
持续“上新”
出行有优惠、医疗有优先
为战友们提供
更安心、暖心的服务
一起来看看吧
↓↓↓

近日,在江苏昆山
昆山市拥军商城
优待定点医院
授牌仪式隆重举行
此次授牌两家拥军商城
四家优待定点医院
拥军商城推出军人专属折扣
军属优先服务
优待定点医院将为
军人、退役军人及家属
提供优先诊疗、优惠服务
具体优待如下



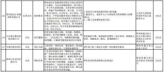
近日
雅安市退役军人事务局
发布面向
全国持优待证人员的
2025年雅安市优待项目清单
从逛景区、住酒店
到看医生、日常消费
覆盖文旅、医疗、生活服务等
8大领域188项优待
战友们持优待证
就能解锁一串 “专属福利”
赶紧收藏起来吧!
具体内容如下
向上滑动阅览









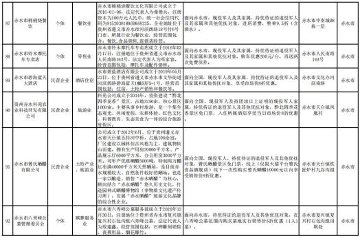
近日
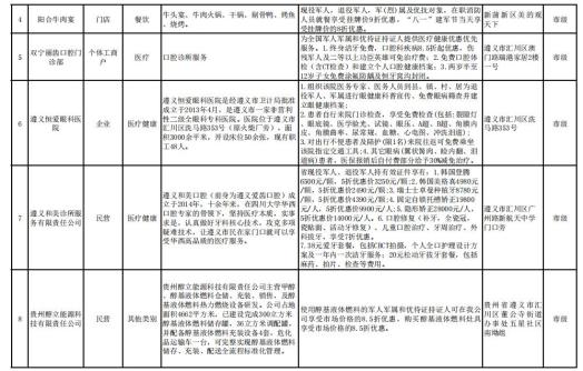
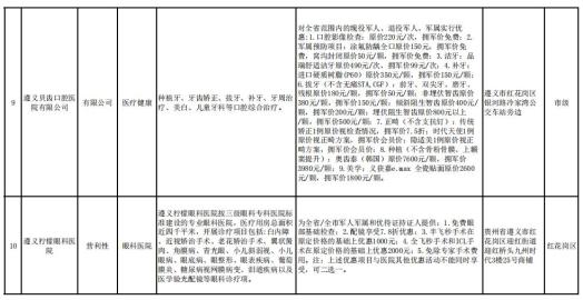
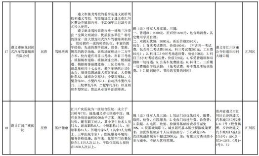
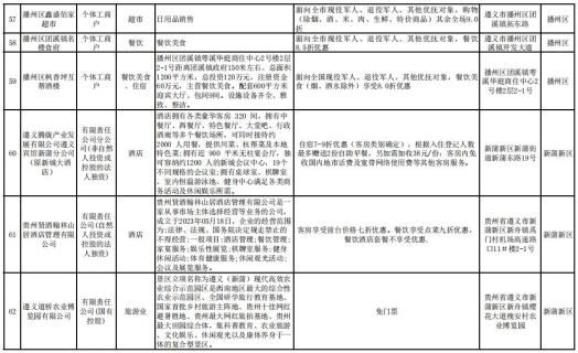
遵义市退役军人事务局
发布了遵义市2025年第一批
拥军企业优待优惠项目
全国现役军人(持有效证件)
退役军人及其他优抚对象
可在遵义享受相关福利
从景区热门旅游娱乐项目
到住酒店、看医生、日常消费
覆盖旅游、住宿医疗、生活服务
6大领域118项优待
战友们赶紧跟着这份指南
解锁属于你的尊崇福利吧
优待详情如下
向上滑动阅览























近日,在黑龙江齐齐哈尔
齐齐哈尔市退役军人事务局
最新发布了
面向军人军属、退役军人
和其他优抚对象
优惠优待目录清
战友们持优待证可享受
景区免门票
住宿最低享5折
等
107项优惠
将衣食住行全部涵盖在内
优待详情如下
向上滑动阅览




全国各地的优待清单
持续更新
退役军人优待证使用范围
不断扩大
推出了优惠更多
措施更实的优待内容
让战友们
在出行、日常生活时
也能感受到拥军温度
更多推荐
原标题:《出行优惠、医疗优先……全国退役军人优待清单持续上新!》