新修订的《电动自行车停放充电场所
消防安全要求》已开始实施
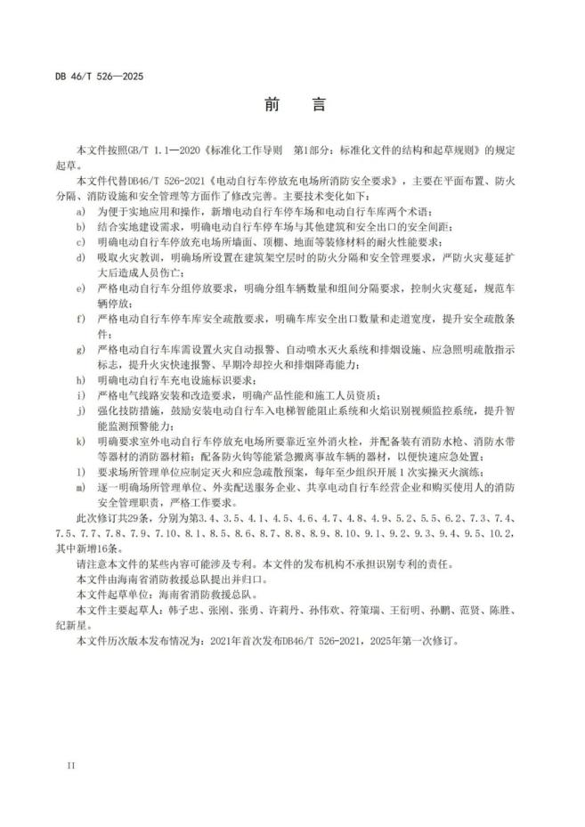
为深刻吸取近年来电动自行车火灾事故教训,海南省消防救援总队实地调研了各地电动自行车停放充电场所情况,针对存在的突出问题,坚持实用、管用原则。总队组织修订了海南省地方标准《电动自行车停放充电场所消防安全要求》(DB46/T526—2025,以下简称《新要求》)。日前,《新要求》已经海南省市场监督管理局批准发布,并于2025年6月1日起开始实施。
据了解,此次修订重点在平面布置、防火分隔、消防设施和安全管理等方面作了修改完善,明确了电动自行车停车场所与其他建筑和安全出口的安全间距,严格电动自行车场所与人员密集场所的布局要求,进一步明确了场所设置在建筑架空层时的防火分隔、安全管理和分组停放要求,逐一细化了场所管理单位、外卖配送服务企业、共享电动自行车经营企业和购买使用人的管理责任。
当前
海南省地方标准
《电动自行车停放充电场所
消防安全要求》
(DB46/T526—2025)
已于6月1日开始实施
据了解,该文件适用于
海南省内新建、改建、扩建的
电动自行车停放充电场所的
建设和消防安全管理
而对于已投入使用的
电动自行车停放充电场所
和电动摩托车、电动轻便摩托车
停放充电场所
需参照执行

蓝宝为大家附上
《电动自行车停放充电场所
消防安全要求》
(DB46/T526—2025)全文
大家要仔细阅读哦










原标题:《事关电动自行车停放充电,海南新标准已开始实施!》