
山洪灾害气象风险预警
2025年第029期
2025年08月07日20时
甘肃省水利厅、甘肃省气象局于2025年08月07日20时联合发布山洪灾害气象风险黄色预警:
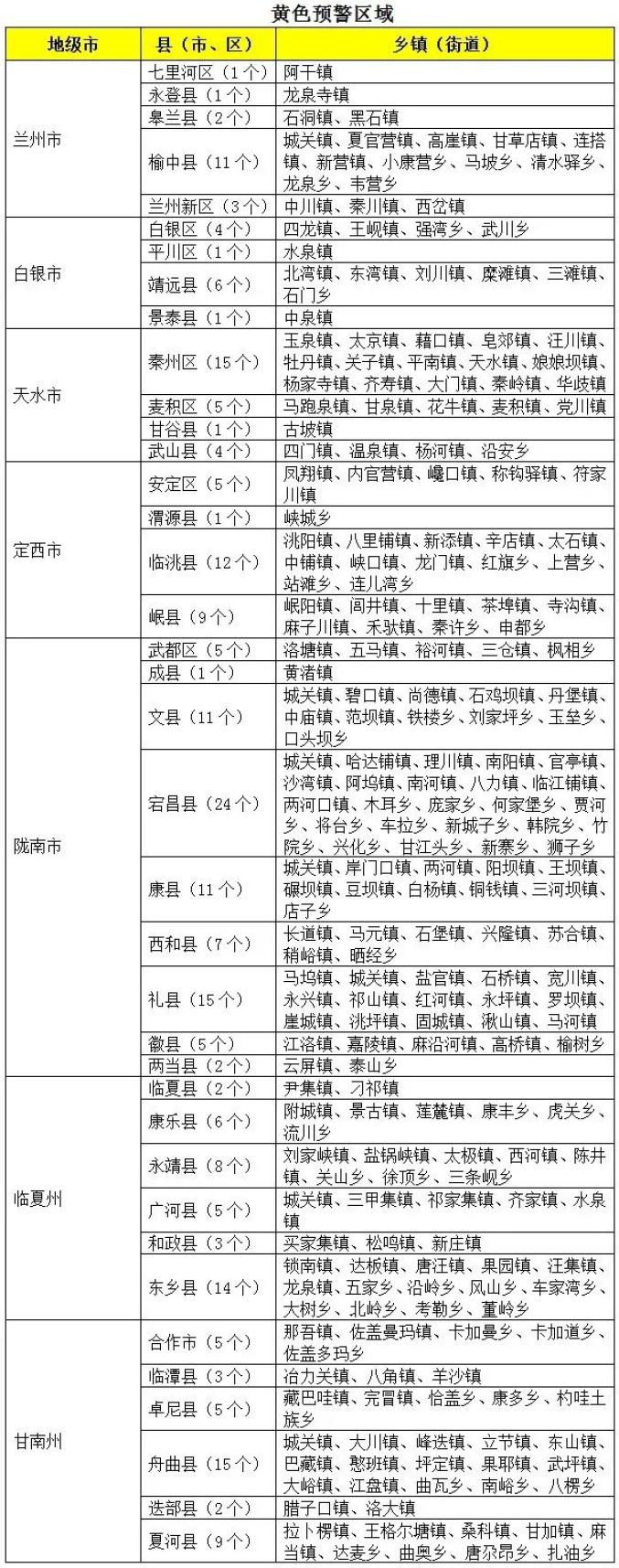
预计,08月07日20时~08月08日20时兰州市(永登县、皋兰县、七里河区、榆中县、兰州新区),白银市(白银区、平川区、靖远县、景泰县),定西市(安定区、临洮县、渭源县、岷县),临夏州(康乐县、永靖县、广河县、东乡县、临夏县、和政县),甘南州(合作市、临潭县、卓尼县、夏河县、舟曲县、迭部县),陇南市(武都区、宕昌县、礼县、康县、文县、徽县、两当县、成县、西和县),天水市(秦州区、麦积区、甘谷县、武山县)等地最大累计雨量40-70毫米,局地可达80-120毫米,小时雨强30-50毫米,最大可达60毫米,以上等地区发生山洪灾害可能性较大(黄色预警);其他地区也可能因局地短历时强降水引发山洪灾害,请相关部门注意做好实时监测、防汛预警和提请危险区人员转移避险等防范工作,社会公众注意防灾避险。

防御要求:
1.水行政主管部门要加强水雨情监测预警,密切关注天气预报、实时水雨情和危险区预警情况,当雨量、水位指标达到预警阈值时,要第一时间提请基层政府转移危险区群众,叫应叫醒基层责任人。
2.县级人民政府全面落实山洪灾害防治主体责任,指导、组织做好各项防范应对工作。
3.乡镇人民政府(含街道办)要及时将水务部门发布的准备转移、立即转移预警信息传递至山洪灾害危险区群众,确保“叫醒叫应”,不落1户、1人,并做好转出人员管理工作,避免发生二次伤害。


来源:甘肃省水利厅网站
原标题:《甘肃省山洪灾害气象风险黄色预警(8.7)》