
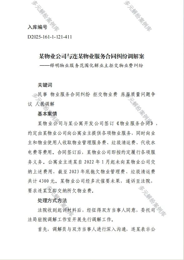
近日,环县人民法院报送的《某物业与连某物业服务合同纠纷调解案》入选最高人民法院多元解纷案例库。该案例是环县人民法院在人民法院多元解纷案例库上线以来的第一个入库案例。





多元解纷案例库是最高人民法院建设的多元解纷类案件检索平台,收录由全国四级法院和部委、调解组织经过层报后评选入库的具有参考示范作用的案例,供国家机关、社会团体、调解组织和社会公众查询、使用、学习、研究,为人民群众选择调解等多元解纷方式提供指引。
原标题:《喜报!环县人民法院一案例入选最高人民法院多元解纷案例库》
政务:环县人民法院 2025-07-18 19:59

近日,环县人民法院报送的《某物业与连某物业服务合同纠纷调解案》入选最高人民法院多元解纷案例库。该案例是环县人民法院在人民法院多元解纷案例库上线以来的第一个入库案例。





多元解纷案例库是最高人民法院建设的多元解纷类案件检索平台,收录由全国四级法院和部委、调解组织经过层报后评选入库的具有参考示范作用的案例,供国家机关、社会团体、调解组织和社会公众查询、使用、学习、研究,为人民群众选择调解等多元解纷方式提供指引。
原标题:《喜报!环县人民法院一案例入选最高人民法院多元解纷案例库》