膜技术前沿

薄膜复合膜是反渗透(RO)工艺的核心部件,能够高效地将海水和淡盐水转化为饮用水。尽管在水渗透性和盐截留率方面已取得显著进展,但其耐氯性和硼截留性能的提升相对滞后。
2025年7月8日,香港城市大学Alicia Kyoungjin An、卢刚团队在Nature Communications期刊发表题为“Supramolecular nanocrystalline membranes with well-aligned subnanochannels for enhanced reverse osmosis desalination”的研究论文,卢刚为论文第一作者,卢刚、香港城市大学范俊、Alicia Kyoungjin An为论文共同通讯作者。

DOI: 10.1038/s41467-025-61352-6
该研究提出了一种超分子纳米晶膜(SNM),其通过纳米限域空间内界面氢键作用精确组装并定向排列的四聚体链,构建了丰富的亚纳米通道。厚度为6 nm的SNM展现出高度排列的纳米晶域和4±0.5 GPa的杨氏模量。得益于其超薄厚度和定向排列的亚纳米级通道,SNM作为渗透和选择性层表现优异,在55 bar压力下对3.5 wt% NaCl进料液实现了99.6%的截留率,水通量达到商业海水RO膜的2-4倍。分子动力学模拟表明,丰富且排列良好的亚纳米通道促进了水的快速传输,同时提高了钠离子传输的能垒。此外,SNM在pH 7时表现出优异的硼截留率(超过92.5%)、显著的耐氯性(200 ppm NaClO暴露300小时)以及在极端pH条件(1和13)下持续168小时以上的运行稳定性。这些发现表明,空间限域的界面氢键调控了坚固亚纳米通道的精确自组装,为高韧性脱盐膜提供了新范式。
全球水资源短缺的加剧使得高效且可持续的水净化技术需求日益迫切。脱盐技术——即从海水或淡盐水中去除盐分和杂质——已成为饮用水供应、农业和工业运营等领域的关键技术。基于膜的脱盐工艺,尤其是反渗透(RO)和纳滤(NF),以半透性聚合物膜为核心分离元件。这些先进的聚合物膜因其卓越性能、可扩展性和成本效益成为行业标准。尽管研究通过多种改性提高了膜的渗透性,但这些努力仅能略微提升能源效率。更重要的是,其脱盐选择性和结构稳定性在高压、高盐进料和氧化环境等恶劣机械和化学应力下往往会恶化。这些局限性在传统RO膜的两个方面尤为突出:(1)中性pH条件下硼截留率低(通常<60%,此时硼以未解离的B(OH)₃形式存在);(2)酰胺键的N-氯化或芳环取代导致的氯诱导降解敏感性。这些长期存在的缺陷推动了下一代脱盐膜的研发,旨在同时实现更高的选择性、耐氯性和长期稳定性,以实现可持续水净化。
结晶聚合物膜因其选择性传输和机械稳定性的独特优势已成为一种极具前景的替代材料。这些膜内有序的结晶域不仅能增强结构完整性,促进水分子扩散,同时还能有效阻隔盐分渗透。尽管已取得显著进展,这类膜在高盐度条件(如含30000-40000 ppm NaCl的海水)下的性能和稳定性仍存在局限。最新研究通过多尺度工程和自组装技术构建具有精密结构的优质聚合物,为此开辟了新途径。通过聚合物链的精确组装和定向排列,可在纳米尺度提升聚合物纳米膜的结晶度,从而显著改善淡盐水和海水处理的脱盐选择性与耐久性。
为在纳米限域空间(如微液滴在两相界面铺展时)促进链排列和晶体形成,需重点考虑两个关键因素:(1)铺展系数须大于0,以实现大面积超薄膜的快速充分铺展;(2)需丰富的界面结合位点,通过界面相互作用促进聚合物链的富集。满足这两个条件可大幅提升聚合物链在短时间内的紧密堆积和定向排列,从而增强纳米受限空间的结晶度。此外,气/液和液/液界面的组装为二维聚合物膜的制备提供了可靠方法,这类组装过程通常采用表面活性剂或大分子作为中间层来调控界面相互作用。该领域的重大进展为通过分子工程和界面化学设计功能性纳米晶膜提供了重要启示。
该研究报道了在纳米限域条件下通过四聚体链的精确组装和定向排列制备超分子纳米晶膜(SNMs)。利用聚乙二醇(PEG)介导的界面氢键作用,研究人员引导聚己内酯(PCL)链在界面有序排列,形成兼具高选择性和高渗透性的纳米薄膜。优化后的6 nm SNM具有100-150 nm的大尺寸晶域,杨氏模量提升三倍。通过调节PEG水溶液浓度,可直接调控界面氢键的密度和强度,从而精确调节膜的铺展面积、厚度、结晶度和zeta电位。该SNM对淡盐水和海水均展现出卓越的脱盐能力:对0.58 wt% NaCl进料液在15.5 bar压力下实现69.9 L m⁻⊃2; h⁻⊃1;的水通量;对3.5 wt% NaCl进料液在55 bar压力下获得117 L m⁻⊃2; h⁻⊃1;的更高通量,且NaCl截留率均超过99.6%。此外,SNM在pH 7时硼截留率>92.5%,可耐受200 ppm NaClO溶液300小时的氯暴露,并在极端条件(pH 1和pH 13)下保持168小时的稳定运行。这种优异的传输性能主要源于纳米晶域内丰富且排列规整的亚纳米通道。分子动力学模拟表明,这种独特结构具有双重优势:既能促进连续水通道的形成,又可确保水分子的有序排列,从而在提升水通量的同时增加钠离子传输的能垒。结合实验与理论分析,该研究深化了对空间受限氢键辅助形成定向亚纳米通道的机理认识,为提升苦咸水和海水反渗透膜的韧性与脱盐性能提供了新思路。

图1 | 通过调控界面氢键实现超分子纳米晶膜。a 在空气/PEG水溶液界面制备高结晶PCL纳米膜的示意图。界面氢键促进了PCL链的有序组装和定向排列,从而形成高结晶膜。PEG指聚乙二醇,PCL指聚己内酯。b SNM-2转移到聚醚砜(PES)支撑膜上的光学图像。c SNM-2在SiO₂/Si晶片上的光学显微镜图像,对应的水接触角为43±2°。d SNM-2转移到SiO₂/Si晶片上的SEM图像。e 通过AFM测定的SNM-2高度图像。f SNM-2的3D表面形貌,扫描面积为10×10 μm。g Tetra-PCL/PEG和h Tetra-PCL/H₂O的自由体积(绿色体积占据的空间)通过半径为1.2 Å的理论探针检测。i Tetra-PCL/PEG和Tetra-PCL/H₂O的模拟孔径分布。j Tetra-PCL/PEG和Tetra-PCL/H₂O的自由体积分数。

图2 | 结构表征。a SNM-2的暗场TEM成像显示晶域(亮区)分散在非晶基质中。b SNM-2的明场TEM显示大而清晰的晶域。c SNM-2的高分辨TEM成像显示高度定向的晶格条纹,对应于PCL晶格的(110)面。d HRTEM图像中SNM-2晶域的选区电子衍射(SAED)图案。e SNM-2在300 nm SiO₂/Si晶片上的掠入射X射线衍射(GIXD)图案。f GIXD分析沿Qxy方向的衍射强度。g SNM-0、SNM-1和SNM-2的二次加热DSC曲线。h, i SNM-2的AFM模量及剖面。j, k SNM-0的AFM模量及剖面。

图3 | 实验与模拟结果揭示界面氢键的存在。a, b SNM-0和SNM-2的羰基(a)和羟基(b)的拉曼光谱。c, d SNM-0(c)和SNM-2(d)的XPS精细谱。e PCL/H₂O系统和f PCL/PEG/H₂O系统的几何结构。g PCL/H₂O系统和PCL/PEG/H₂O系统的结合能。h H₂O、PEG和PCL的表面静电势(从左至右)。i PCL/H₂O系统和j PCL/PEG/H₂O系统的差分电荷密度图。k PCL/H₂O系统和l PCL/PEG/H₂O系统的约化密度梯度(RDG)图。

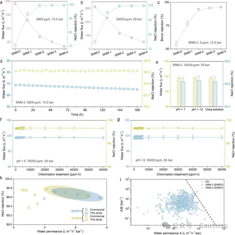
图4 | 反渗透脱盐性能。a SNMs在15.5 bar压力下脱盐0.58 wt% NaCl进料液时的水通量和截留率。b SNMs在55 bar压力下脱盐3.5 wt% NaCl进料液时的水通量和截留率。c SNMs在15.5 bar压力下对5 ppm硼酸进料液的硼截留率。d SNM-2在15.5 bar压力和pH 8条件下连续处理168小时后对0.58 wt% NaCl溶液的脱盐性能。e SNM-2在酸性(pH 1)、碱性(pH 13)和尿素(1 wt%)溶液中浸泡24小时并用去离子水彻底清洗后的脱盐性能,测试条件为55 bar压力和3.5 wt% NaCl进料液。f, g SNM-2在pH 5(f)和pH 9(g)的200 ppm NaClO水溶液中暴露300小时后的水通量和盐截留率。总氯暴露量为60000 ppm h(200 ppm NaClO溶液300小时)。h 在相同过滤条件下(55 bar压力、35000 ppm NaCl进料液、pH 8、SWRO膜回收率8%;15.5 bar压力、5800 ppm NaCl进料液、pH 8、BWRO膜回收率15%)与商业BWRO和SWRO膜的水渗透性和NaCl截留率对比。i 本研究与文献报道的BWRO和SWRO膜的水渗透性和NaCl截留率对比。误差棒表示三次重复测量的标准偏差。

图5 | 水分子和钠离子通过晶域和非晶域的传输机制。a 具有晶域(定向排列)的平衡膜结构及b-d形成的连续水通道。e 具有非晶域(无序排列)的平衡膜结构及f-h构建的不连续水通路。i 脱盐过程中通过晶域和非晶域结构膜的水分子数量分布。j 晶域和非晶域水分子的均方位移。k 晶域和非晶域水分子偶极角分布概率。l 钠离子从膜中心传输至膜入口的平均力势(PMF)曲线。m 晶域和非晶域平衡溶剂化结构的孔径分布。n 钠离子在晶域和非晶域传输过程中溶剂化结构的演变。
总之,该研究通过实验和理论相结合的方法,确立了纳米限域界面氢键在设计超高渗透性、高选择性脱盐膜中的关键作用。与对照样品相比,6 nm厚的SNM-2展现出更大的晶域尺寸和约4 GPa的杨氏模量。此外,该膜在pH 8条件下对NaCl(>99.6%)和硼(>93.5%)的高截留率、优异的耐氯性(总计60000 ppm h游离氯)以及0.58 wt% NaCl溶液中8.4 L m⁻⊃2; h⁻⊃1; bar⁻⊃1;的水渗透性和3.5 wt% NaCl溶液中超过7.2 L m⁻⊃2; h⁻⊃1; bar⁻⊃1;的水渗透性,均显著优于已报道和商业RO膜。同时,该膜在极端条件(pH 1、pH 13和1 wt%尿素)下持续168小时仍保持功能。理论模拟表明,这些成果源于排列良好的亚纳米通道,其同时实现了水的快速传输和离子的高效截留。通过将分子尺度的界面化学与宏观膜性能联系起来,该工作为解决全球水资源短缺问题提供了基础见解和实用解决方案。
基于这些发现,研究人员展望了推动SNM技术实际应用的三个关键路径:(1)可扩展制造工艺的开发;(2)系统集成与性能验证;(3)先进材料工程。为弥合实验室与工业间的差距,开发连续卷对卷制造系统可实现原位膜形成和自动化基底转移。此外,采用精密微流体沉积系统可确保寡聚物溶液的均匀涂覆。未来工作还应聚焦于创新的模块设计,以在试点规模测试中维持膜的完整性和运行稳定性。同时,材料优化将致力于提升目标功能的分子级设计,并开发符合工业成本目标的低成本寡聚物替代品。这些在制造、工程和材料科学领域的战略举措将共同推动基础科学与实际应用的进步,使SNM成为从市政脱盐厂到模块化应急水系统等应用的变革性解决方案。
来源:Gaussian,仅供行业交流,助力科学传播,如有侵权,请联系后台删除。
继续滑动看下一个轻触阅读原文

浙江省膜学会向上滑动看下一个
原标题:《Nature子刊!香港城市大学卢刚/范俊,具有高度有序排列亚纳米通道的超分子纳米晶膜以促进反渗透脱盐!》