山东省司法厅 山东省教育厅
关于开展2025年暑期青少年法治安全教育
公益课展播活动的通知
各市司法局、教育局:
为深入推动全省“八五”普法规划实施,着力推进校园法治文化建设,切实加强暑期青少年法治安全教育,省司法厅、省教育厅依托中国教育网络电视台,面向全省大中小学学生及家长,组织开展2025年暑期青少年法治安全教育公益课展播活动。具体内容通知如下:
一、活动内容
公益课展播活动主要内容包括:未成年人保护法、预防未成年人犯罪法、未成年人网络保护条例,如何预防校园欺凌、网络沉迷、诈骗、性侵、溺水、火灾、交通事故、心理健康、食品安全、传染病、近视、自然灾害等内容。
二、播出时间
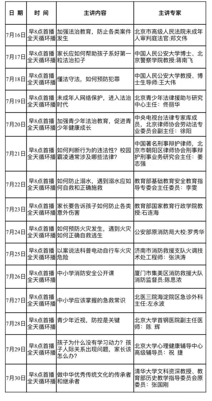
2025年7月16日至7月30日,通过中国教育网络电视台新媒体号连续播出15天,每天1讲,24小时循环播出。累计学习10天以上的,可获得《2025年暑期青少年法治安全教育公益课堂学习证书》。具体收看方式和课程内容详见附件。
三、收看范围
全省各级教育行政部门干部职工和大中专院校、中小学校教职员工、学生和家长自愿学习收看。
四、有关说明
本次直播公益课为公益性活动,坚持自愿原则,不向任何单位和个人收取费用。
五、工作要求
各市司法局、教育局要高度重视,精心安排、广泛宣传,认真组织收看,确保活动实效,切实提升广大学生、家长和教职员工安全法治意识,积极营造安全稳定、健康向上的暑期学习生活环境。
活动组织开展情况请各市司法局于8月5日前反馈至sftpfyyfzlc@shandong.cn,联系人:冉庆力,联系电话:51781795。
附件:2025年暑期青少年法治安全教育公益课收看方式和课程安排
山东省司法厅
山东省教育厅
2025年7月7日
附件
2025年暑期青少年法治安全教育公益课
收看方式和课程安排
从2025年7月16日至7月30日连续播出。每天1讲,早8点首播,全天循环播放。累计学习10天以上的,可在线获得《2025年暑期青少年法治安全教育公益课堂学习证书》。
收看方式:打开手机“小红书”,搜索“法治教育”即可进入学习。

继续滑动看下一个轻触阅读原文

茌平司法向上滑动看下一个
原标题:《2025年暑期青少年法治安全教育公益课展播即将开始!》