导 读
随着全民健身国家战略深入实施和健康中国建设步伐加快,覆盖城乡、便捷高效的全民健身场地设施成为提升公共服务水平、满足人民美好生活需要的关键支撑。本文系统梳理国家及省级层面健身场地设施补短板促提升的政策体系,总结提炼各地经典经验做法,为推动构建更高水平的全民健身公共服务体系提供参考。
关键词:场地设施、补短板促提升、政策实践
来 源:民生智库体育发展研究中心
一、政策体系:
顶层设计与地方创新的协同推进
(一)国家层面:顶层设计与规划引领
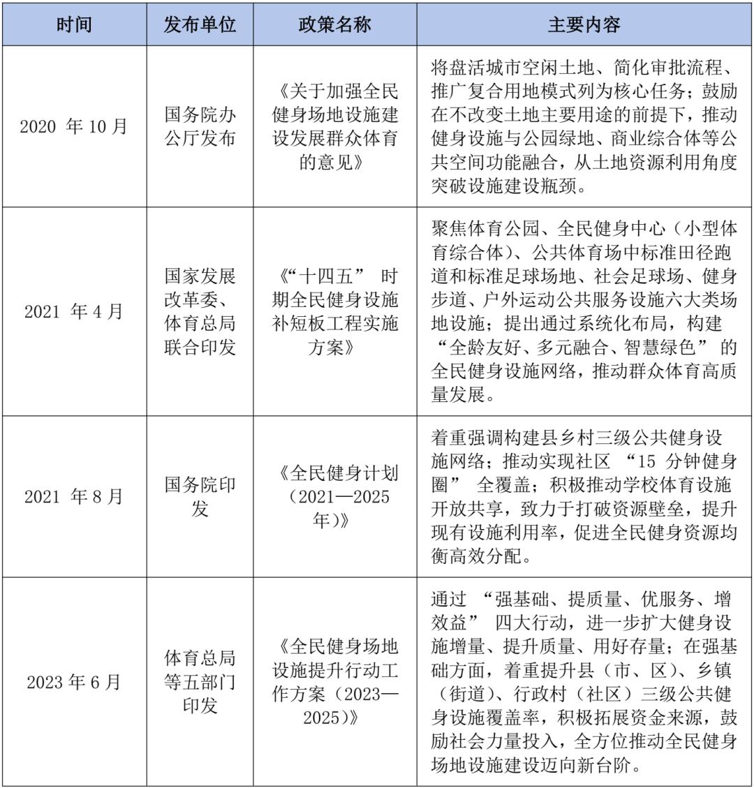
国家围绕健身场地设施建设完善政策体系,为“补短板、促提升”提供顶层设计与行动指引。2020年,国务院办公厅印发《关于加强全民健身场地设施建设发展群众体育的意见》,将盘活土地、简化流程、推广用地模式列为核心任务,鼓励健身设施与公共空间功能融合,突破设施建设瓶颈。2021年,国家发展改革委与体育总局联合印发《“十四五”时期全民健身设施补短板工程实施方案》,聚焦六类场地设施,提出构建全民健身设施网络,推动群众体育高质量发展。同年,国务院印发《全民健身计划(2021—2025年)》,强调构建县乡村三级网络,推动“15分钟健身圈”全覆盖,促进学校体育设施开放共享,提升设施利用率与资源分配效率。2023年体育总局等五部门印发《全民健身场地设施提升行动工作方案(2023—2025)》启动,通过四大行动扩大健身设施增量、提升质量、用好存量。强基础方面,提升三级公共健身设施覆盖率,推动健身场地设施建设上新台阶。
表:国家关于全民健身场地设施方面的主要政策

国家制定的核心政策导向主要包括以下五点:
1. 保基本、兜底线:重点解决群众“健身去哪儿”的难题,优先保障基本公共体育服务均等化,向农村、社区、老旧小区、城乡接合部倾斜。
2. 盘存量、拓增量:大力倡导复合利用(金角银边)、嵌入式建设(口袋公园、屋顶等)、改造闲置用地(旧厂房、仓库等),增加设施供给,简化新建居住区配建审查。
3. 优结构、提质量:鼓励发展体育公园、健身步道、冰雪场地等多样化、品质化设施,推动设施智慧化升级。
4. 强管理、促开放:推动公共场馆免费或低收费开放,鼓励学校、企事业单位场地有序开放,提升运营效率和服务水平。
5. 多元投入、社会参与:中央预算内投资引导,鼓励地方政府专项债、社会资本、体彩公益金等多渠道投入。
(二)省级层面:因地制宜与精准施策
各省紧密结合地方实际,以《全民健身实施计划》和《全民健身设施补短板行动计划》为核心,构建差异化政策体系。东部地区聚焦高质量、智慧化设施供给,中西部地区侧重破解基础健身设施“从无到有”的覆盖难题。同时,各地通过出台配套细则强化政策落地,如《河北省体育设施管理条例》、《湖南省新建居住区配套体育设施管理办法》《广东省体育公园规划建设指引》等,为设施建设、管理、运营提供具体规范。多数省份还设立全民健身设施补短板专项资金,与国家资金形成联动,确保政策执行力度。
表:地方关于全民健身场地设施方面的政策(部分)

二、各地区补短板促提升经验做法
(一)利用城市 “金角银边” 打造健身场地
北京:通过 “见缝插针” 式改造,将桥下空间、废旧厂房等低效用地转化为运动场所。西城区天宁寺桥改造工程将立交桥下空间打造为包含篮球场、儿童游乐区的 “运动乐园”,采用隔音防尘板和绿化隔离降低扰民影响,成为中心城区桥下空间利用的示范项目。朝阳区八里庄街道将社区垃圾场改造为标准化篮球场,配套笼式足球场,成为居民 “家门口的健身热点”。
长沙:聚焦城市“隐秘角落”,推进高架桥、立交桥下等公共空间改造利用。东风路立交桥下从闲置荒废变为集多种运动场地于一体的运动公园;天心区暮云街道许兴村公路桥下建成足球场、篮球场等设施,为周边群众提供健身场地。通过唤醒这些角落,长沙让城市空间焕新活力,满足市民健身需求。
(二)盘活存量体育设施及资源
深圳:以市场化为导向,探索 “公益 + 商业” 混合运营模式。通过政策鼓励社会资本参与,利用 PPP 模式、租赁国有闲置物业等方式,对老旧场馆、闲置商业空间进行改造。光明区红花山体育中心改扩建项目,修缮原有综合体育馆,新建综合副馆、田径场及相关工程,打造为集大众健身、赛事演艺、文体培训、休闲社交等功能于一体的全民健身时尚综合体,为全国老旧体育场馆改造提供可复制经验。
武汉:聚焦大型赛事场馆赛后利用,推动遗产惠民。军运会结束后,对武汉五环体育中心、东湖绿道马拉松场地等赛事设施进行功能转换,通过多元化的开放形式,让专业场地真正服务于市民生活。同时,在五环体育中心周边配套建设全民健身广场,设置篮球、羽毛球等大众运动场地,形成 “赛事场馆 + 便民设施” 的联动模式,既盘活了大型体育设施资源,又满足市民日常健身需求。
(三)结合城乡建设统筹规划健身设施
苏州:以长三角生态绿色一体化发展为契机,统筹推进城乡健身设施建设。在城市更新中,将健身步道、体育公园与河道整治、景观提升相结合,打造环古城河健身步道、金鸡湖运动休闲带等特色项目。在乡村地区,实施 “一村一健身广场 + 片区体育公园” 计划,依托江南水乡特色,在太湖周边布局骑行绿道,形成城乡互补、特色鲜明的健身设施网络。此外,通过 “体育 + 文旅” 融合,开发古镇马拉松、水乡龙舟赛等品牌赛事,带动城乡体育旅游发展。
成都:将健身设施建设融入公园城市建设战略,构建 “社区 —街道—市级” 三级健身设施体系。在社区层面,结合老旧小区改造,增设嵌入式健身驿站;在街道层面,打造 “15 分钟健身圈”,配套建设多功能运动场;在市级层面,建设东安湖体育公园、锦城湖运动公园等大型综合性体育公园。同时,在龙泉山城市森林公园规划建设山地运动基地,在环城生态区布局自行车高速路,实现城市与自然生态的有机融合,推动全民健身与生态保护协同发展。
(四)推动智慧化健身设施建设
南京:紧扣智慧化建设方向,以科技赋能全民健身,打造“智慧健身生态圈”。在夫子庙、新街口等核心商圈投放智能健身仓,市民扫码使用,设备可同步分析运动数据,带来便捷个性化体验。当地开发“宁体汇”智慧服务平台,整合体育场地资源,实现场地信息查询、智能预约及课程推荐,让健身服务更易获取。同时,在玄武湖健身步道部署物联网传感器,实时监测健身器材状态与环境数据,借助AI算法优化设施维护和资源调配,提升管理效能与服务品质。
青岛:以奥帆中心为核心建智慧化运动休闲示范区。用物联网技术实现帆船、桨板等器材智能租赁与安全监控,市民用手机 APP 完成设备租借、归还与轨迹追踪。社区健身中心配 AI 体测仪,通过人脸识别、体态扫描等技术生成个性化运动处方,推荐适配课程与场地。同时搭建城市级智慧体育大数据平台,整合市民运动及场地运营数据,为政府决策、设施规划提供依据,推动全民健身服务精准化、智能化。
健身场地设施补短板促提升需要国家政策的宏观引领,也依赖地方实践的精准创新。从各地探索来看,通过盘活存量资源、优化空间布局、引入社会力量、推动数字赋能等路径,已初步构建起多元化的设施供给体系。未来,需持续关注群众健身需求,不断完善健身场地设施建设,让健身设施真正成为服务全民健康的“基础设施”,为健康中国建设注入持久动力。
END
内容编辑 | 连雪红
文字校对 | 孙昊冉
编 审 | 王东华

精 选 阅 读

智 库 简 介
民生智库秉承“为社会思考、为国家献策、为人民发声”的使命,以“专业、担当、奋斗、快乐” 为价值观,深入研究中国社会发展实际,深度洞察民生民情民意,坚持开展独立、客观的专业研究,为政府决策和施政提供了专业的智力服务、准确的数据支撑和智能化的技术支持。
民生智库深耕发展改革、民政老龄、生态环境、乡村振兴、市场监管、城市治理、科技创新、营商环境、绩效评估等专业领域,为各级政府提供政策研究、发展规划、社情民意调研、第三方巡查评估等专业服务和各类数字政府解决方案,逐步形成了“一体两翼”“一院九部”的业务发展模式,受到客户、媒体和业内同仁的广泛好评。
网址|
www.minshengzk.com
电话|
010-62162099

发现“赞”和“分享”了吗?戳戳看吧!继续滑动看下一个轻触阅读原文

民生智库科技向上滑动看下一个
原标题:《民生智库 | 全民健身场地设施补短板促提升典型经验》