原创 石雅洁,徐煜辉等 中国城市规划
导读
在以老旧社区为代表的城市存量空间更新改造中,由于参与主体之间的权利与力量不平衡、相关政策的缺失、过分注重经济效益而忽视居民需求等原因,带来了公共性丧失、过度商业化与社会结构破裂等问题,呈现出不公平对待、忽视多元差异、居民无法有效参与及绅士化现象严重的特质。本文将以确保老旧社区更新中的空间正义为目标,从产权-资本、权利-价值与保护-利用平衡三个维度来分析与总结空间正义视角下老旧社区更新改造的原则与体系框架,并提出相应的老旧社区更新策略;最后以重庆市戴家巷社区为例,分析其在空间正义的视角下更新改造后依然存在的不足,并从空间正义的角度提出相关更新建议,保障各主体的社区空间使用权利,以共建共治共享的原则实现空间正义的价值追求。
本文字数:8422字
阅读时间:25分钟

重庆大学建筑城规学院
关键词
空间正义;公共空间;社区更新;产权-资本;权利-价值;保护-利用平衡;戴家巷
#1
研究引入
1.1研究背景
随着我国城镇化率的稳步提升,我国城市发展模式正经历着深刻的改变,由外延扩张式转变为注重内涵提升式的发展,城市治理逐渐成为城市规划中的重要一环,需要从多维度优化城市建成区的空间形态和功能布局,推进城市可持续与高质量发展。在以老旧社区为代表的城市存量空间的更新改造中,由于参与主体之间权利与力量不平衡,社区产权多元,带来了空间公共性丧失、在地文化流失与社会结构破裂等诸多问题,在实践中面临着诸多困境;而在另一方面,政府或社会向老旧社区更新投入的资金与资源的不可持续也成为亟待解决的问题。鉴于城市治理与更新的实质在于空间生产与重新分配[1],如何保障这一过程中空间生产与分配的正义也就成为城市发展与治理的重要议题。
1.2城市老旧社区中的空间正义现实困境
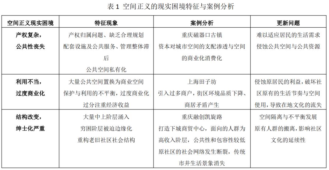
随着城市化进程的推进,我国城市发展中逐渐暴露出空间性权利分配不公、空间性资源配置失衡等空间正义性风险问题[1],尤其在老旧社区的更新中,这些风险愈加凸显。参与主体间力量不平衡导致了一系列现实问题,如空间剥夺、空间绅士化、空间不平衡发展、公共空间私人化、社会结构被迫改变等[2],这些问题不仅加剧了资源分配的不公平性,更为老旧社区的更新改造与治理运营带来了许多障碍(表1)。

空间正义理论
伴随着城市更新的实践,面对一系列更新问题,在逐步改善老旧社区更新的过程与方法时,原本的更新理念也发生了转变,从资本的增长阶段转向了治理运营的增长阶段[3],同时,老旧社区更新的目标也面临着从高速度到高质量的转变,以高质量可持续更新为投入的资产创造可持续的社会效益与经济效益。保障空间正义的更新理念正是解决一系列老旧社区更新问题、优化社区治理运营模式、推动高质量更新、维持资本流转的方式之一。
2.1空间正义理念
20世纪60年代以来,针对西方社会频繁出现的城市不平等问题,西方学者逐渐将空间作为介入点,认为城市发展是不同阶层与群体对空间资源进行争夺进而产生冲突的过程[4]。从列斐伏尔强调居民对空间生产权重构参与权和实现空间多样性使用需求占有权的“城市权利”,到大卫·哈维提出不仅应注重正义的分配结果同时还应注重其过程的“领地正义”,将社会正义与城市空间联系在了一起[5]。
空间正义作为社会正义理念在空间维度上的体现,是探求如何在重构空间生产和空间资源的配置中实现平等和公正的途径。结合西方学者对空间正义的论述,空间正义的原则与具体内涵可以概括为:权利与规则的平等公平,资源和机会在空间的分配是公正的;避免绅士化与对贫困阶层的空间剥夺和弱势群体的空间边缘化;保障公民平等有效的参与有关空间生产和分配的机会;尊重多元差异,消除空间文化歧视;保护不同空间群体的环境公正,保障整体福利[6]。
2.2国内外空间正义研究现状
目前,国内外关于空间正义的研究已经取得了较为丰厚的成果,大卫·哈维主要从地理生产角度着手,注重正义的分配,实现了社会向空间维度的转化[7];苏珊·费恩斯坦认为需要以城市规划法规约束城市环境的公平[8];约翰·罗尔斯则指出秩序的社会与制度的保障是居民认可的前提与社会正义的基础,并提出实现正义的基本原则[9]。国内学者则聚焦于城市空间资源分配的正义[10]、主体参与模式的不正义[11],及宏观层面上空间正义与城乡区域发展不平衡[12]等问题的研究。而关于老旧社区更新与空间正义之间的研究已关注到两者之间的逻辑关系,在空间正义方面注重宏观理论层面的研究、空间正义的历史演变及内在机理等问题,而城市更新方面则主要集中在更新保护理论与原则、更新利用模式、空间设计等方面。对空间正义如何运用于城市更新的实践方面的关注不足,同时在针对如何保障各主体的社区使用权利,实现空间正义的价值追求还缺乏一定的研究。
#3
重庆市戴家巷更新
现状分析与空间正义转向
3.1 重庆市戴家巷更新现状
戴家巷片区位于重庆市渝中区临江路旁,有着独特的城市景观(图1)。在更新改造前,戴家巷入口深且交通不便,房价、入住率及消费人群品质都较低,大部分房屋老旧破损,街巷狭窄,居民出行不便①。社区功能配套缺失,管理难度大,严重影响居民生活品质和社区活力。


3.2 老旧社区更新的空间正义分析
基于老旧社区中的空间正义现实困境与空间正义转向的迫切性与必要性,借鉴潘泽泉将城市发展正义的空间转向分为资本、权利-价值与制度功能三个维度[1],本文基于空间正义原则,结合老旧社区更新的问题与特点提出了产权-资本、保护-利用平衡与权利-价值三个维度的老旧社区更新分析方向及其中的焦点问题,并将其运用于重庆市戴家巷社区的更新中。
3.2.1基于产权-资本的空间正义
其主要问题聚集于资产与政策方面。
在城市更新的过程中,资本向空间渗透,使得城市空间逐渐商品化,空间被迫遵循资本的逻辑进行运作[1],空间资本化的趋势加剧了空间资源向少数人集中[15],城市空间所依赖的土地资源的稀缺性和经济性导致城市空间的生产和再生产过程中,往往过分强调经济效益,将其作为关键参考标准[16],而忽视了城市空间的公共性,无法保障空间权益。而老旧社区的产权往往归属复杂,无法通过统一的物业或其他管理手段进行管理,合理公平的分配资源与空间。
老旧社区大多年代久远而缺乏合理规划,且由于住房改革进度的差异,产权归属等历史遗留问题错综复杂,其中直管公房和自管公房的情形及各类公房与商品房交错并存[17]。复杂的产权问题与规划的缺失使得社区在配套设施、公共服务及管理方面整体滞后,老旧社区已经越来越难以满足居民日益增长的生活需求,戴家巷更新改造后依然存在绿化面积少、停车位不足、缺少公共活动空间等现象。而在引入商业功能以实现资本投入产出的可持续化时,戴家巷的部分公共空间被私有化,侵蚀了公共资源,引入的产业也缺乏约束与保障,同时由于相关政策与治理的缺失,社区居民缺乏有效表达意见和争取自身权利的路径,这些问题都是社区更新中公共性丧失的表现。
3.2.2基于保护-利用平衡的空间正义
其主要问题聚集于功能与产业方面。
社区更新可能会牺牲社区社会价值,剥夺居民日常生活权利,通过改变社区原居民的日常生活为代价,达成价值交换的目的[5]。在老旧社区更新实践中,需要通过引导老旧社区自身资源与空间的正确使用与开发,来实现对老旧社区资源与空间的保护,达成多元功能的有机混合。而在对资源与空间的利用方面,则需要利用不违背公共利益的开发方式来满足多主体的需求,通过引入新产业,控制后期运营维护成本的方式来创造资本收入。通过平衡保护与利用的手段与力度,在老旧社区更新改造中实现空间正义的同时创造经济收益。
对于老旧社区的更新改造,部分会采用商业化改造的手段,利用社区本身优势资源,如地理区位或在地文化,进行功能置换与商业开发活动以期提升经济效益,如上海新天地、田子坊、重庆民主村、重庆戴家巷等。但过度商业化或同质化的开发在一定程度上侵蚀了原居民的利益,破坏了社区原有的生活节奏与空间使用,单一的商业功能与同质化的产业让原本具有不同特色的社区变得相似,导致了在地文化的流失,千篇一律的更新模式也无法激发吸引力,让资本的投入得不到回报。而在戴家巷的更新中也存在部分产业收益较差甚至歇业的情况,在更新改造也缺乏对居民活动空间与养老娱乐设施的建设。
3.2.3基于权利-价值的空间正义
其主要问题聚集于文化与空间方面。
城市更新进程中,社会财富、权利、文化及环境生态不断空间化,城市更新中的经济权利、政治权利、生态权利和文化权利均呈现为一个空间化的过程[1]。为确保实现老旧社区更新中的空间正义,在权利层面要保证空间与资源获取和分配的公平性与共享性。社区居民拥有平等的权利,能够平等、合法且有效参与社区规划与改造的提议与决策环节,避免社区更新后的绅士化导致的排斥与权益剥夺等。
而在价值层面,老旧社区的不正义往往体现为同质化文化取代地方文化。城市更新中资本利用文化的特殊性进而赋予空间更多的剩余价值,如北京南锣鼓巷、上海新天地等,但是越为特殊、地方化的文化经过资本的更新改造后就会显得越为同质化,破坏了空间和文化资源的特殊性[5]。保证空间与社会价值的重点在于如何留存与发扬空间与文化资源,尊重与保护文化差异,在一定程度上对于特色空间的保护与对在地文化的传承,在价值层面能够保证空间正义。
随着社区配套设施的完善与环境的改善,资本的投入带来了地价和租金的上涨,尤其是一些地理位置较佳的社区,吸引了大量中上阶层,对老旧社区的社会结构进行了重构。在戴家巷社区的更新中,虽然绅士化提升了生活品质,也带来了物质条件的改善,但其中存在的不公正造成了社会结构的破裂,老旧社区中原有的穷困阶层被迫边缘化与中上阶层的大量侵入导致了空间隔离与不平衡发展。同时,由于原有人群的搬离,对社区文化的延续性也造成了一定的影响,忽视了社区人文保护传承。在空间方面,空间价值的提升带来了空间私有化的趋势,破坏了公共空间的包容性与共享性。
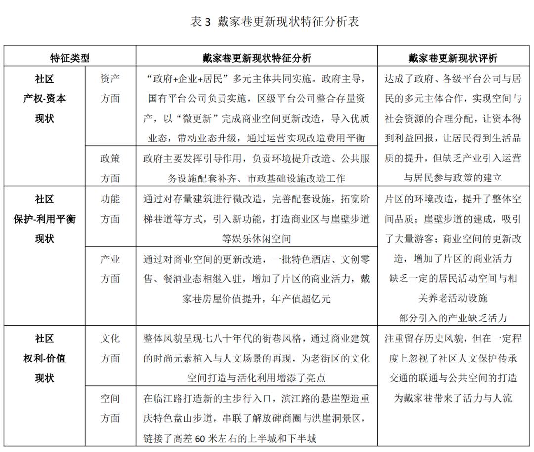
3.3 戴家巷社区现状特征与评析
本文将从产权-资本、保护-利用平衡与权利-价值三个维度的老旧社区更新方向对戴家巷社区的更新现状进行分析并做出评析,以期基于其中存在的不足来寻找进一步优化更新结果与解决空间不正义现象的方案(表3)。

#4
空间正义视角下
老旧社区更新体系构建与相关策略
4.1 空间正义视角下的老旧社区更新体系构建
4.1.1 空间正义视角下的老旧社区更新体系框架
以空间正义理念为指导,结合空间正义视角下老旧社区更新面临的现实困境,提出了社区更新的转向与其中的焦点问题,从问题出发,对应产权-资本、保护-利用平衡与权利-价值三个维度,在资产、政策、功能、产业等六个主要的方面提出老旧社区更新的建议,以期保障各主体的空间使用权利,实现空间正义的价值追求(图2)。

4.1.2 基于空间正义转向的体系构建原则
(1)基于产权-资本的空间正义
①资产方面——多元主体的合理分配
老旧社区的更新改造过程是一种政府、资本与居民的博弈过程。社区更新已逐渐形成了由政府主导、资本出资的过程,但要实现资本所期望的经济回报,有可能会影响社区的公共性、牺牲部分居民的社会利益。但随着居民意识的不断增强,社区更新必将走向政府、资本与居民的多元主体合作模式,通过协商决策来达到利益协同的目的,实现空间与社会资源的合理分配,让资本得到利益回报,让居民得到切实的生活品质的提升。借助资本有效实现各类空间性资源,如住房、公共空间及各类基础设施等在居民之间的公平分配。
②政策方面——合理约束与民生保障
在社区更新中,政府作为管理者与协调者,基于对公共价值的追求与对公共利益的维护[16],要完成从被动响应到主动干预的转变,不仅需要提供相关的激励政策,激发经济动力,也要推动多方的共建共治。要保证政府的开放公共决策,与社会主体建立良好的合作监督机制,保障居民的有效参与,调动社会力量,维护参与主体的平衡,在为资本创造平台的同时对其进行合理约束,规范市场参与,避免过度商业化,达成创造经济效益与更新社区空间的双赢目标。济南市芙蓉街社区以“政府主导、居民参与,实体运作,渐进改善”[18]的指导思想,以一系列体验活动发动与鼓励居民参与,调动居民积极性与对社区更新的关注意识,也将规划成果进行公示,政府越来越注重居民的参与力量,最终将其打造为复合居住、文化、旅游、商业等功能的综合社区。
(2)基于保护-利用平衡的空间正义
①功能方面——多元功能的有机混合
功能的混合能为空间带来活力,通过社区更新将多元功能有机混合,融入商业、文化、娱乐、养老、医疗等功能,在提升了居民生活的便捷性与丰富性的同时,也能为资本带来一定的经济效益。基于资源价值对老旧社区原有风貌与建筑进行评估,对年份较长且缺乏价值的建筑与空间进行拆除与更新,植入多元混合功能,为不同人群提供空间以满足多样化需求,激发空间活力,提升利用率。增补公共服务设施,提升公共空间品质,保障居民能够获得平等的教育、医疗、养老、娱乐资源;针对新植入的商业、娱乐等功能,通过相关政策建立与物业管理,保证其经营与居民日常生活之间的平衡,同时通过游客游览路径的合理规划,改善与居民日常生活产生冲突的问题。
②产业方面——投入产出的可持续化
针对公共空间的更新利用,剔除衰落的旧产业、引入高效益的新产业是实现投入产出可持续的方式之一。合理利用建筑底商与公共空间,结合社区特色在地文化与各类资源,打造具有特色的产业空间,通过产业的创收以实现经济回报。重庆“北仓里”从一个只有10余家店铺,环境状况堪忧的老旧小区,发展到成为新的打卡地,咖啡餐饮、摄影体验等店铺层出不穷,关键在于新产业的引进。“北仓里”地理环境优越,依托附近的文化街区与商圈,引入文创与新派类的商业,吸引年轻创客群体。同时街道广泛听取和收集居民意见和建议,“一楼一策”开展策划设计,实施“点单式”改造③。通过改造,社区底层租金提高,且形成了一条文化街区,实现了投入与产出的可持续化。
(3)基于权利-价值的空间正义
①文化方面——在地文化的传承发展
社区文化由社区内所有居民代代传承、共同组成与塑造,对文化资源的保护传承离不开文化空间的打造与居民文化共识的塑造。针对社区文化资源,通过打造特色文化展示空间、组织相关文艺活动,在有效利用公共空间的同时,塑造社区特色名片;通过扩大对社区文化的宣传教育、社区归属感与社区意识的塑造,培养文化共识,重建社区文化认同与自豪,鼓励居民自动维护社区空间建设与资源保护,推动在地文化的传承发展。
②空间方面——公共空间的包容共享
理想的城市更新需要实现基础设施改善、社会关系结构稳定、经济活力复兴及文化传承等多重目标[18],对于多元主体共同使用的公共空间,将包容共享作为更新改造的理念与目标,既改善空间的物质环境条件,又保留空间原有的特色;既期望新产业引入所带来的经济效益,又防止过度商业化带来的文化流失与居民利益侵蚀;既允许低效空间的置换,又要防止过度绅士化所带来的社会结构破裂。公共空间应当能够让所有人平等的共享,通过政府、资本与居民的合作,共同划定公共与私人空间的界限,防止公共空间的私有化。
4.2基于空间正义的戴家巷更新空间改造建议
4.2.1公共活动空间改造建议
利用存量建筑,替换部分活力不佳的商业空间为文化活动空间,为居民日常文化娱乐活动提供空间,完善周边设施,实现养老、教育、医疗等服务均等化;利用重庆特色山地特征构建多样社区景观系统,包括坡地景观、树池景观、台地景观与草地景观等,提高社区绿化率,进一步提升环境品质(图3);在公共空间内新增配套设施,如健身设施、休憩设施等,丰富活动场地,满足居民的多元需求(图4)。

图4 戴家巷活动场地建议
4.2.2商业空间改造建议
对于商业空间,需要规范商业外摆范围,避免侵占行人空间,利用围栏或台阶的方式区分外摆范围;通过商业招牌与外部空间的统一来塑造商业氛围与整体风格,可以结合戴家巷70-80年代的历史风貌进行装饰与设计。
4.3基于空间正义的重庆市戴家巷更新治理政策
针对目前戴家巷更新后治理与持续运营方面的不足,从空间正义的视角进行分析,可以从以下几个方面进行改善与提升。

政府、企业、居民共同划定公共与私人空间的界限,防止公共空间的私有化倾向。通过平台公司与周边商家合作组建的“商家联盟”,结合社区的特色文化与空间,在业态管理、外立面管控及外摆空间管理上,对商家进行统一审核、管理,重视业态体验性、品类丰富性,保障社区公共空间的平等共享;政府与平台共同制定规则,在允许资本创造经济收益的同时,注重空间的使用价值,实现空间与社会资源的合理分配,使资本得到利益回报,保障居民得到切实的生活品质的提升。提高居民参与程度,可以通过发放需求问卷、建立群众信箱、定期接访等手段,切实听取居民意见,以多方的共建共治共享共同推动社区更新。

在戴家巷更新项目中适当保留了其原有的建筑与特征,一定程度上留存了社区的独特性,增添了一定创新性,在文化空间,如戴家巷规划展览馆、老虎灶等人文场景的打造上可圈可点。但在对居民文化共识的塑造上还有所缺失。针对社区文化资源,通过组织相关文艺活动、扩大对社区文化的宣传教育力度,塑造社区归属感与社区意识,培养文化共识,重建社区文化认同与自豪,鼓励居民自动维护社区空间建设与资源保护,推动在地文化的传承发展。

戴家巷地理资源优势大,通过有效整合多项资源,对人气较低、经济效益不好的业态进行置换,不断引入有人气的、有特色的、适合戴家巷的新产业,避免同质化的产业。利用产业集聚所带来的人流量与新媒体宣传,扩大影响力,维持投入产出可持续化,整体收益最大化。积极发挥“商家联盟”的作用,在管理、运营与推广方面建立鼓励机制,激励商家共同参与线下活动及线上营销,并牵头对各类基础设施进行日常管理维护,保障社区健康发展。
#5
总结与讨论
在由增转存的今天,不同于过去强调经济优先发展、效率至上,以人为本的思想越来越重要,过去积累的社会矛盾在不断推进的城市更新中愈加明显;同时,面对大量亟需更新的空间,政府与资本的投入也许无法得到回报,为了经济效益在一定程度上甚至演化成空间剥夺与空间隔离。空间正义正是解决这些社会矛盾的视角之一,其关注社区多元主体的权利和需求,也能为资本的投入产出不平衡寻找适宜的对策,对引导城市更新与分析相关现象和问题起到了一定的指引作用。
本文仅从城市更新中出现的部分空间不正义现象出发,基于其表现特征,结合相关理论构建了三类社区更新中的空间正义转向与解决策略,以期能够解决社区更新中出现的部分正义问题。不过当前仍然停留在片面的设想层面,对社区更新中的空间正义问题与方向、策略分析的不够全面,需要通过进一步研究如何系统性地以政策应对及通过相关更新实践来不断修正理论设想中的偏差,亟待更广泛和深入的研究与探讨。
注释及参考文献(上滑查看全部)
注释
①http://www.chinajsb.cn/html/202205/09/26978.html
②https://baijiahao.baidu.com/s?id=1729401826018197461&wfr=spider&for=pc
③https://baijiahao.baidu.com/s?id=1789570702050921815&wfr=spider&for=pc
参考文献
[1]潘泽泉,杨金月.寻求城市空间正义:中国城市治理中的空间正义性风险及应对[J].山东社会科学,2018(06):104-110.
[2]张宁静,杜文武,卢泰行,等.城市治理中空间正义原则与对策[J].合作经济与科技,2020(21):188-190.
[3]赵燕菁,沈洁.增长转型最后的机会——城市更新的财务陷阱[J].城市规划,2023,47(10):11-22.
[4]周俭,钟晓华.城市规划中的社会公正议题——社会与空间视角下的若干规划思考[J].城市规划学刊,2016(05):9-12.
[5]张京祥,胡毅.基于社会空间正义的转型期中国城市更新批判[J].规划师,2012,28(12):5-9.
[6]曹现强,张福磊.空间正义:形成、内涵及意义[J].城市发展研究,2011,18(04):125-129.
[7] HARVEY D. The right to the city[J]. New Left Review, 2008(53): 23-40.
[8]FAINSTEIN S S. Competitiveness, cohesion and governance: Their implications for social justice[J]. International Journal of Urban and Regional Research, 2001, 25(4): 884-888.
[9]罗尔斯.正义论[M].何怀宏,何包钢,廖申白,译.北京:中国社会科学出版社,1988.
[10]杨丽娟.空间正义视角下城市公园公平绩效评价方法及应用研究[D].重庆大学,2022.
[11]刘辰阳,田宝江,刘忆瑶.“空间正义”视角下老旧住区公共空间更新实施机制优化研究[J].现代城市研究,2019(12):33-39.
[12] 彭雪,李汉飞,王天奇.面向空间正义的城乡开发权配置研究——佛山市规划管理实践的“实然、应然、使然”[J].规划师,2022,38(06):88-94.
[13]任政. 空间生产的正义逻辑—一种正义重构与空间生产批判的视域[D].苏州大学,2014.
[14]邓智团.空间正义、社区赋权与城市更新范式的社会形塑[J].城市发展研究,2015,22(08):61-66.
[15]陈建国.产权治权关系与城市社区治理分化:以六个社区为例[J].行政科学论坛,2021,8(07):40-45.
[16]王庆歌. 空间正义视角下的历史街区更新研究[D].山东大学,2018.
*本文为2024中国城市规划年会论文
【免责声明】本公众号发布的内容仅供学习交流使用,不以任何形式进行牟利。内容版权归原作者所有。如有侵犯您的权益,请及时与我们联系,我们将于第一时间协商版权问题或删除内容。内容为作者个人观点,不代表本公众号立场和对其真实性负责。
你可能还想看这些
理论研究 | 基于公众参与阶梯理论的居民参与实效研究——以青岛市老旧小区改造为例








原标题:《理论研究 | 空间正义视角下的老旧社区更新策略研究——以重庆市戴家巷社区为例》