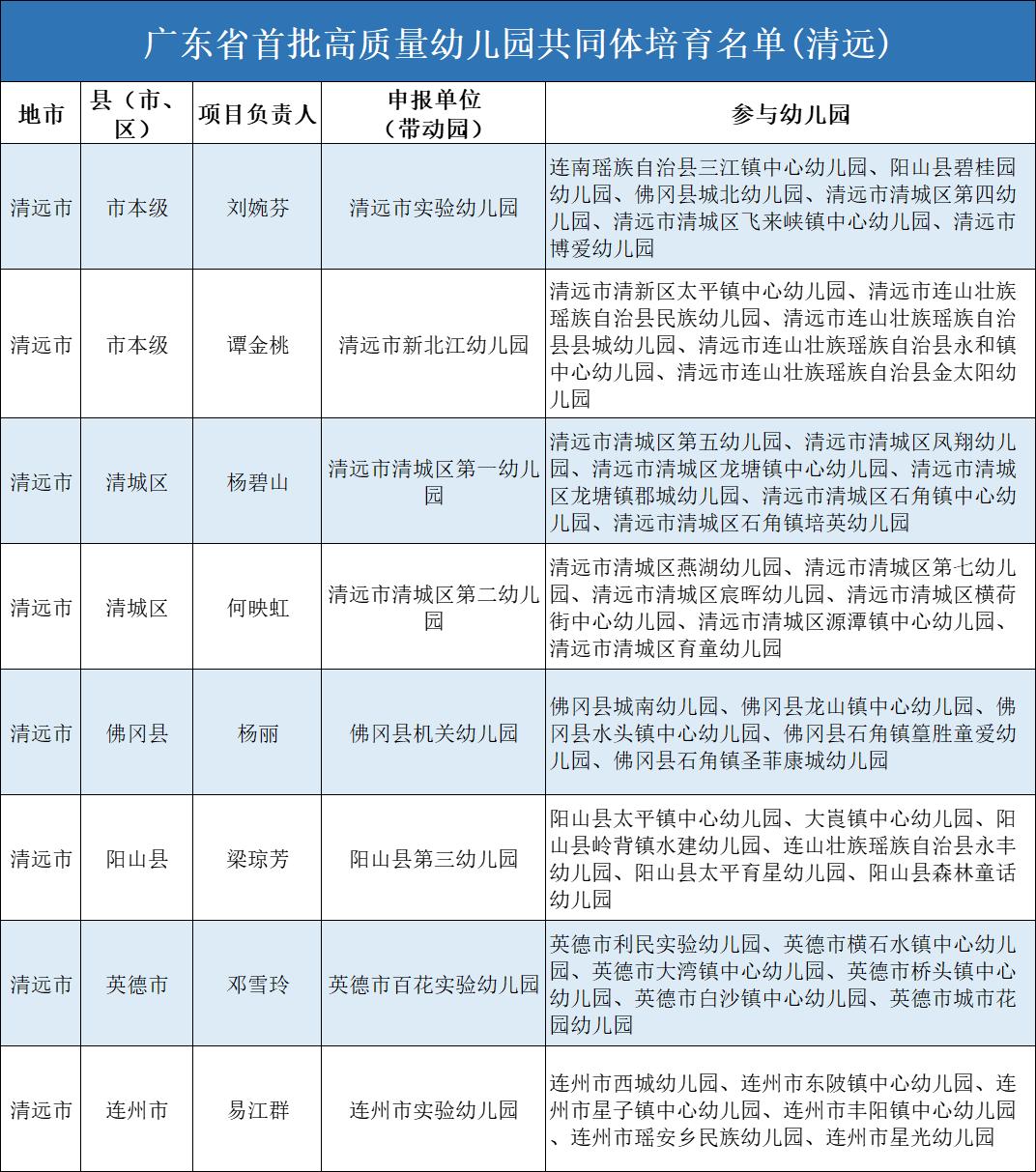
近日,广东省教育厅印发《关于公布首批高质量幼儿园共同体培育名单和做好建设管理工作的通知》(下称“通知”),公布首批高质量幼儿园共同体培育对象名单,并就资金使用和建设管理提出要求。经幼儿园自评、共同体组建、县级初审、地市审核推荐、省级复核等程序,确定首批182个高质量幼儿园共同体培育对象,覆盖21个地市,共1453所幼儿园,其中清远市将培育8个高质量幼儿园共同体,有46所幼儿园入选。

清远市将培育8个高质量幼儿园共同体,有46所幼儿园入选。
根据《广东省财政厅关于提前下达2025年支持学前教育发展中央资金的通知》,2025年下达中央财政支持学前教育发展资金3280万元用于省首批高质量幼儿园共同体培育第一笔支持资金(每个共同体20万元)。经费由县(市、区)财政划转到共同体带动园,由项目带动园牵头统筹,与参与园共同使用。
通知指出,高质量幼儿园共同体培育工作目标是:以“质量引领、整体提升、注重过程、内驱牵引、协同发展”为指导,在全省范围内遴选培育一批幼儿园共同体,通过3年一周期的深化培育,建成一批“资源共享、管理共融、师资共研、文化共建、课程共生、发展共赢”的高质量幼儿园共同体,指导和推进“学前教育课程教学改革深化行动”,打造一批办园条件达标、保教质量优质、园所管理规范、安全卫生有序、队伍充满活力、辐射带动有力的高质量幼儿园。依托优质园引领,提升各幼儿园发展内生力,形成一批优质保育教育实践成果,扩大优质学前教育资源覆盖面和受益面,进一步辐射带动全省各类幼儿园高质量发展。
清远发布编辑部
原标题:《全省首批!清远8个入选,涉及46所幼儿园》