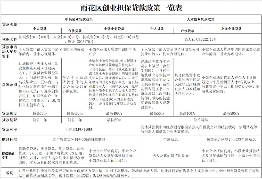
根据《财政部关于印发〈普惠金融发展专项资金管理办法〉的通知》(财金〔2023〕75号)文件,国家对创业担保贷款政策作出了一些调整,个人创业担保贷款额度不超过30万元,合伙创业、小微企业创业担保贷款额度不超过400万元,符合条件的可按规定给予贷款实际利率50%的财政贴息。
申报创业担保贷款需要符合什么条件?
如何申请?
一起来了解一下吧!
需要符合什么条件才能申请呢?

个人申请创业担保贷款,需在法定劳动年龄以内且符合以下条件:
一是属于重点就业群体,具体包括:城镇登记失业人员、就业困难人员、复员转业退役军人、刑满释放人员、毕业5年以内的普通高校毕业生、化解过剩产能企业职工和失业人员、返乡创业农民工、网络商户、农村自主创业农民、脱贫人口;
二是除助学贷款、脱贫人口小额信贷、住房贷款、购车贷款、5万元以下小额消费贷款(含信用卡消费)以外,申请人提交创业担保贷款申请时,本人及其配偶无其他贷款。
三是在长沙有具体经营项目。

小微企业申请创业担保贷款,需符合以下条件:
一是企业在申请创业担保贷款前1年内新招用符合创业担保贷款申请条件的人员(具体包括:城镇登记失业人员、就业困难人员、毕业五年以内的普通高校毕业生、复员转业退役军人、刑满释放人员、化解过剩产能企业职工和失业人员、脱贫人口)数量达到企业现有在职职工人数10%(超过100人的企业达到5%);
二是与新招用员工签订1年以上的劳动合同;
三是无拖欠职工工资、欠缴社会保险费等违法违规信用记录。

可申请多少贷款?能贷多久呢?

个人自主创业的最高贷款额度为30万元,合伙创业的最高贷款额度为400万元,贷款期限最长不超过3年;小微企业的最高贷款额度为400万元,贷款期限最长不超过2年。

贷款利率是多少呢?

贷款利率上限为LPR+150BP,(LPR为1年期贷款市场报价利率,如2023年9月20日的1年期LPR为3.45%),符合条件的由财政部门按规定给予贷款实际利率50%的财政贴息。
对还款积极、带动就业能力强、创业项目好的借款个人或小微企业,创业担保贷款到期后可继续申请贷款及贴息支持,累计次数不超过3次。

怎么申请呢?

符合贷款条件的个人或企业到创业地所在区县(市)人社部门或市级人社部门提出申请,申请个人创业担保贷款的也可向创业地所在社区或街道(乡镇)人力资源和社会保障服务中心(站)提交申请。经人社部门审核并进行实地调查后,推荐到经办银行办理贷款手续。

延展阅读
长沙市人才创业担保贷款如何办理?
✦✦
01
申报条件

01
申报对象
人才创业担保贷款所指人才为在法定劳动年龄内且符合以下条件之一的人员:
1.具有普通高等教育本科及以上学历(含留学归国人员);
2.具有中级及以上专业技术职称或高级工及以上职业资格;
3.获得发明专利证书;
4.在市级及以上政府职能部门举办的技能竞赛或创业大赛获得奖项。
02
申报类型
1.个人创业担保贷款
申请个人创业担保贷款需符合的条件为:个人信用记录良好、具备一定创业能力和创业条件,在本市自主创业或合伙创业,其经营实体的法定代表人或登记注册的负责人属于人才范围。
2.小微企业创业担保贷款
申请小微企业创业担保贷款需符合的条件为:小微企业法定代表人属于人才范围,自贷款申请日起往前12个月内招用2名及以上人才,并与其签订1年以上劳动合同、缴纳社会保险费。小微企业认定标准按照《国家统计局关于印发
<统计上大中小微型企业划分办法(2017)>的通知》(国统字〔2017〕213号)执行。统计上大中小微型企业划分办法(2017)>03
贷款额度、期限
个人自主创业、合伙创业、小微企业的创业担保贷款最高贷款额度分别为50万元、100万元、500万元,贷款期限最长不超过2年。
04
担保方式
可采取抵押、质押、保证、信用等担保方式。
05
贴息标准
个人创业担保贷款,贷款利率在贷款合同签订日LPR+150BP以内,据实全额贴息。
小微企业创业担保贷款,按照贷款合同签订日LPR全额贴息。贴息期限最长不超过2年。
✦✦
02
业务办理流程

✦✦
03
申报材料清单

个人创业担保贷款需要提交的材料:
1.《人才个人创业担保贷款申请审批表》;
2.申请人身份证;
3.符合人才范围的身份证明,具体是指:毕业证书、教育部认证的国外学历学位认证书、职称证书、职业资格证书、发明专利证书、市级及以上政府职能部门举办的技能竞赛或创业大赛的获奖证书等;
4.《营业执照》或有关部门颁发的经营许可证、相关的行业准入许可证等;
5.创业项目计划书和贷款申请书;
6.合伙创业的应提供《合伙企业营业执照》或在工商部门备案的合伙协议;
7.人力资源和社会保障部门及经办银行要求提供的其他材料。
小微企业贷款需要提交的材料:
1.《人才小微企业创业担保贷款申请审批表》;
2.企业《营业执照》;
3.企业法人代表身份证和符合人才范围的身份证明;
4.企业近12个月内招用人才的身份证、符合人才范围的身份证明及与其签订的劳动合同;
5.企业出具无拖欠职工工资、欠缴社会保险费等违法违规信用记录的承诺书;
6.人力资源和社会保障部门及经办银行要求提供的其他材料。
✦✦
04
雨花区人社部门咨询电话
0731-84424727

原标题:《创业担保贷款最高额度可达400万元!申请攻略在这里》