为方便人民群众聚焦诉讼请求、争议问题、事实理由,有针对性地提供诉讼材料,回应人民群众对于司法审判质效的更高需求,最高人民法院、司法部、中华全国律师协会联合发布了《关于印发部分案件民事起诉状、答辩状示范文本(试行)的通知》。近日,最高人民法院下发通知,要求自2025年1月1日起全国法院全面推进应用起诉状、答辩状示范文本。
此次发布的起诉状、答辩状示范文本,针对民间借贷、离婚、买卖合同、金融借款合同、劳动争议等11种常见多发的民事案件类型,采用表格化、要素式方式,列明当事人信息、诉讼请求、事实和理由等,让群众看得明白,用得方便。

民间借贷纠纷


离婚纠纷


买卖合同纠纷


金融借款合同纠纷


物业服务合同纠纷


机动车交通事故责任纠纷


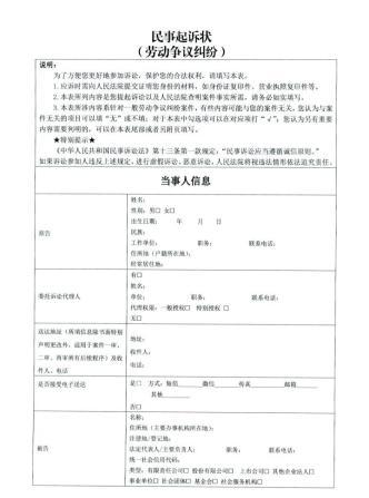
劳动争议纠纷


融资租赁合同纠纷


保证保险合同纠纷



获取方法一:长按识别下方二维码即可查看、下载完整示范文本
获取方法二:通过人民法院在线服务平台小程序获取,步骤如下:微信搜索打开,依次点击“辅助工具—文书模板—部分案件民事起诉状、答辩状示范文本”即可随时获取最新模板。


获取方法三:点击本文页底左下角“阅读原文”即可直接进入新宁县人民法院官网下载

供稿:立案庭
原标题:《不会写起诉状?2025最新官方起诉状、答辩状示范文本来啦!》