前言
近期关于地震的报道牵动着人心
地震如何形成?
地震是否可以预测?
地震发生后,如何科学避险?
这些知识您一定要了解
↓↓↓
地震是怎么形成的
地震是地球内部发生能量释放的一种自然现象,其主要成因与地壳的运动和应力变化密切相关。
地球的外壳由多个板块组成,这些板块在地幔的驱动下不断地移动、碰撞和摩擦。在板块之间的交界处,由于长期的应力积累,岩石可能会发生突然的断裂,从而释放出大量的能量。这种能量以地震波的形式传播,引发地表的震动,也就是我们所感受到的地震。
目前世界上主要分为三个频繁发生地震的“地震带”,环太平洋地震带(占80%)、各大洋洋中脊的洋中脊地震带、从地中海一路向东延伸至喜马拉雅山区和印尼的欧亚地震带。
根据地震的形成原因可将地震分为几种类型:构造地震、火山地震、陷落地震、诱发地震。
世界上绝大多数地震都属于构造地震,构造地震通常发生在地壳中的构造活动带(如板块边界、断层等),板块的碰撞、分离或水平滑动会引起地壳应力积累,当应力超过岩石的承受能力时,岩层会突然断裂并释放能量,引发地震。
Tips:
地球大体分成了地壳、地幔和地核3个层圈,再进一步划分,还可以分别分为更次级的层圈。例如:地幔可以分为上地幔和下地幔,上地幔顶部为固体状态的岩石层,它与地壳一起共同构成了岩石圈。岩石圈之下则是厚度数十千米至200千米的软流圈。那么,科学家是如何知道地球有这些层圈的?最主要的依据就是地震波。

地球的内部结构
地震发生时,震源会发射出不同类型的地震波,地震波在不同介质里的传播速度并不一样,比如:P波在固态、液态物质内部均能传播;而S波只能在固态物质里传播,遇到液态物质时无法传播。
地球内部传播的地震波称为体波,由纵波和横波共同作用。纵波(P波)使地面上下颠动,横波(S波)使地面水平晃动。由于纵波传播速度较快,衰减也较快,横波传播速度较慢,衰减也较慢,因此离震中较远的地方,往往感觉不到上下跳动,但能感到达水平晃动。横波是造成破坏的主要原因。
地震有多强
地震的规模称为震级,通常用美国地震学家里克特于1935年时提出的计算方案来划分,因此被称为里氏震级。里氏震级每增加一级,释放的能量约增加32倍。一次6级左右的地震相当于美国在广岛投下的那颗原子弹的爆炸当量,即约等于1.5万吨TNT。
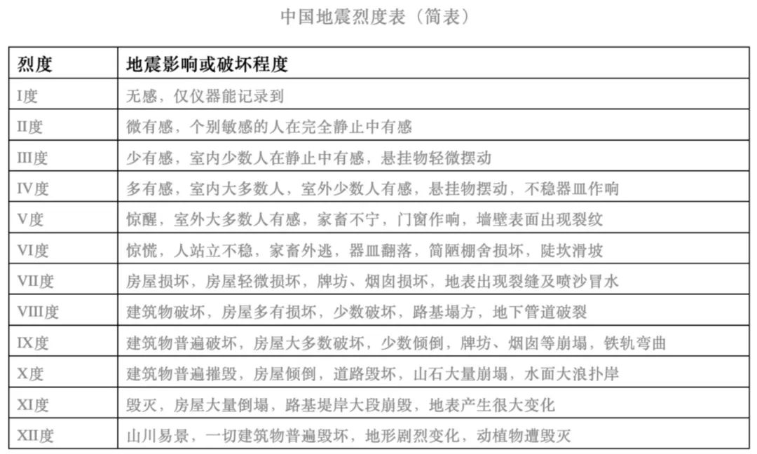
地震还有一个参数叫做烈度,是地震波传到地表以后,对地表的建筑物、基础设施造成破坏的程度,它与建筑物等基础设施的质量有非常大的关系。

震源、震中和地震波示意图
一般来讲,越是接近震中的位置,地震波的破坏能量越大,地震烈度也越大;越是远离震中的位置,地震波衰减的越多,破坏力越小,烈度也越小。
完全理想情况下,烈度值应该是以震中为中心的同心圆,但是地下的介质并不是均匀不变的,地震波的传播往往受到岩石的岩性和构造特点的影响而发生变化。
有时,离震中较近的地方反而可能相对安全,建筑物倒塌的很少;而稍远一点的地方,建筑物的损毁情况反而会更严重。烈度还与建筑物的质量有关:建筑物的质量特别差,倒塌损毁就比较严重。

影响地震灾害大小的因素有哪些?
地震灾害是指由地震引起的地面震动、裂缝和变形,建筑物、设备倒塌和损坏,交通、通讯中断和其他生命线工程设施等的破坏,以及由此引起的火灾、爆炸、瘟疫、有毒物质泄漏、放射性污染等造成的人畜伤亡和财产损失的灾害。
我国是地震活动频繁的国家,地震造成的灾害具有突发性强、破坏性大、次生灾害多等特点。不同地区发生震级大小相同的地震,所造成的破坏程度和灾害大小是不一样的。那么,哪些因素会影响地震灾害的大小呢?
1.地震震级和震源深度
震级越大,释放的能量也越大,可能造成的灾害当然也越大。在震级相同的情况下,震源深度越浅,离地面越近,地面受到的地震作用越强,破坏也就越重。一些震源深度特别浅的地震,即使震级不太大,也可能造成“出乎意料”的破坏。
2.场地条件
场地条件主要包括土质、地形,是否有断裂带通过,是否有滑坡、崩塌、液化、沉降等地质灾害影响等。一般来说,土质松软、覆盖土层厚、地下水位高,地形起伏大、地裂缝通过,都可能使地震灾害加重。滑坡、崩塌、滚石、液化等也会加重震害。
3.人口密度和经济发展程度
如果地震发生在荒无人烟的高山、沙漠,即使震级再大,也不会造成伤亡或损失。相反,如果地震发生在人口稠密、经济发达、社会财富集中的地区,特别是在大城市,就可能造成巨大的灾害。同样震级的地震,发生在我国东部就比发生在西部的损失大。
4.建筑物的抗震设防
抗震设防是要求建筑物和各类工程结构按照一定的抗震目标进行抗震设计和施工,使结构具有一定的抗御地震破坏能力。历次地震表明,凡是按照抗震设防标准精心设计和施工的结构在地震中均表现良好,反之破坏惨重。1976年7.8级地震袭击了唐山市,当时城市没有设防,地震使整个城市变成一片废墟。2008年四川汶川8.0级地震,经过设防的城市如都江堰市,虽然离震中很近,倒塌的建筑却不多。即使在极震区内,经过良好抗震设计和施工的房屋仍然基本完好,经过抗震加固的房屋也表现良好。
5.地震发生的时间
一般来说,破坏性地震如果发生在夜间,所造成的人员伤亡可能比白天更大,平均可达3至5倍。唐山地震伤亡惨重的原因之一正是由于地震发生在深夜3点42分,绝大多数人还在室内熟睡。如果这次地震发生在白天,人员伤亡相对会较少。
6.对地震的防御状况
如果破坏性地震发生之前做好准备,包括编制应急预案、编制防震减灾规划、组织以搜救为中心任务的救援队、有适当的物资储备和工程抢险队伍、有备用的电力和通讯措施等,在地震发生后,能够迅速组织和实施有效的救援救助、医疗救护、灾民安置等,就可以最大限度地减少地震造成的人员伤亡和财产损失。
7.公民的防震减灾意识和能力
震前进行防灾救灾的科普知识教育,有计划的进行救灾演练,可以提高全民防震减灾的素质和能力。历次地震实践表明:自救互救是震后抢救生命最重要和有效的途径。经过训练的居民,开展自救互救会大大提高抢救的成功率。在震后安置、社会安定等各方面,训练有素的社区组织、志愿者和居民能够起到不可代替的作用。
地震能预测吗?
中国地质学家李四光一直坚持地震是可以预测的。他曾提出通过观测地应力的变化来预测或预报地震。
通俗地讲,岩石在地下要承受各种外力作用,比如重力作用、周围岩石的挤压作用、热胀冷缩引起的挤压或拉张作用等等。岩石内部为抵御这些外力的影响,会产生相应的反作用力,这种在岩石内部积累的力就是地应力。
一旦岩石中积蓄的地应力超过岩石的承受限度,岩石就会在极短的时间内发生断裂或错动,造成地面的震动,这就是地震。岩石内部地应力积累的时间越长,能量越大,断裂和错动的规模就越大,地震的震级就越高。通过测量地应力的强度和变化规律,有可能预测或预报地震。
但从上世纪90年代以来,国际上科学界的主流观点认为,地震是不可以准确预报的。1997年,国际顶级学术刊物Science专门对地震能否预报开展了一次学术争论,但是没有取得统一认识,到目前为止,地震预报还是一个世界性难题。地震预报必须同时包括时间、地点和强度,由于地震情况复杂,有些地震能预报,有些则无法预报。目前在全世界范围内,地震预报仍处于探索阶段。

我国第一个地震立体观测天基平台“张衡一号”
长期预测是确定未来几十年内某一地区发生地震的概率,这可应用于指导城市规划、建筑设计、制定防震减灾策略。
中期预测是预测未来几个月至几年内可能发生地震的区域和强度,但准确率较低,目前尚未有普遍公认的成功案例。
而短期预测,提前数小时至几天预测地震的发生,尚不成熟,准确率和可靠性较低。
地震预测之所以难是因为,地壳运动是非线性、复杂多变的过程,地震触发机制具有随机性,很多地震前兆并不显著或一致,不能成为普遍规律,可能与非地震因素混淆。地震前的有效数据和前兆信号难以全面捕捉。
地震预测是一个复杂而艰巨的任务,未来,随着科技的进步和地震监测网络的不断完善,我们有理由相信地震预测的准确性将得到提高。

发生地震怎么办?
一旦发生地震,要保持镇静,不要慌乱,采取就近避震的原则。如果在高层室内,需要选择有利的避震空间,采取正确避震姿势,保护身体的重要部位,逃生时不能跳楼,也不可乘坐电梯。有利的避震空间是室内的结实、不易倾倒、能掩护身体的物体下或物体旁;开间小、有支撑的地方。
正确避震姿势是尽量使身体重心降低,保护头、颈、眼睛、口鼻等重要部位。地震间歇立即撤离到户外空旷地带,同时应避开高大建筑物,特别是有玻璃幕墙的高层建筑,以及过街桥、立交桥、高烟囱、水塔等。
在野外遇到地震,迅速向空旷地带转移,避开陡峭山体,防止遭受滑坡、落石的伤害。在海边遇到地震,尽快向远离海岸线的高处转移,避免地震导致的海啸袭击。
地震逃生避险三大误区
一定要了解↓↓↓
01 发生地震马上逃往户外
地震发生在一瞬间,人在出入建筑物时,被砸伤的概率较大;屋顶的砖瓦、广告牌、玻璃墙等都有倒塌的危险;住在高层的人如果同时往外逃,容易发生混乱。如果室内避震条件和建筑质量较好,应首选室内避震。
02 躲入衣柜等家具里
大衣柜虽然结实,但重心太高容易倾斜,而且躲在柜子里视野受阻,四肢受到束缚,不仅会错过逃生机会,还不利于救援。
03 趴在地上或者躺着等待救援以节省体力
地震发生时,躺卧或趴着的姿势都比较危险。因为这样会使身体的平面面积加大,被物体击中的几率比站着大5倍,而且躺卧也不利于身体的灵活活动。最好的姿势是,双手护头、曲身侧卧(保护脊椎)。
原标题:《安全科普丨关于地震,这些内容您需要了解……》