人民法院在线服务
网上立案操作流程指引
①
添加小程序
“人民法院在线服务”
在微信小程序中搜索“人民法院在线服务”或“人民法院在线服务山东”(具体可按您想要立案法院所在的省、自治区、直辖市名称进行搜索),即可进入人民法院在线服务平台。

②
实名认证
“人民法院在线服务”
“人民法院在线服务”小程序核心功能围绕审判、执行案件展开,除查看公开信息和辅助功能外,使用案件相关功能均需要完成实名注册。
第一次使用“人民法院在线服务”小程序或未进行实名认证的当事人需先通过身份认证。点击“未认证”标签,即可进入身份认证界面,或在“我的”标签页进行身份验证。

③
网上立案操作
(以审判立案为例)
第一步:点击“我要立案”
首页点击“我要立案”,界面会出现“审判立案”和“执行立案”两个选项以及“取消”选项。点击“审判立案”可进行民事、行政立案,点击“执行立案”可进行强制执行立案,点击“取消”则返回首页。
点击“审判立案”界面会出现是否愿意接受调解。如果您愿意接受第三方调解,请您选择“愿意”,进入“多元调解”小程序申请调解;如果您想要直接立案,请您选择“不愿意”,进入立案页面,点击“审判立案”进行诉讼立案。
第一步

第二步

第三步
第二步:选择管辖法院
进入网上立案申请页面后,要求当事人选择“管辖法院”和“案件类型”。当事人需遵守民事诉讼法关于级别管辖和地域管辖的规定,选择有管辖权的法院。

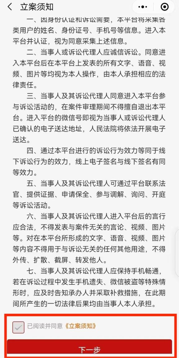
第三步:认真阅读须知
阅读立案须知后,请点击“下一步”进入立案材料提交界面。

第四步:提交立案材料
网上立案提交的材料可以是图片或者PDF格式。在上传材料界面,点击“+”号输入框(若材料较少,可通过拍照上传,需拍摄平整清晰,背景不杂乱。如材料较多,建议先扫描成PDF文件后上传,并可自行选择是否需要签名),“起诉状”(可通过系统的诉状助手填写基本信息后自动生成)、“当事人身份证明”、“证据材料”和“送达地址确认书”标有*标记的为必填项。

第五步:核验诉讼参与人信息
上传起诉状、当事人身份证明、证据材料等材料后,系统将自动识别诉讼参与人的信息和标的金额,请您务必仔细核对标的信息和当事人信息。点击“待补全”,增补或更正有关信息后,点击保存并提交。如有未识别出的诉讼参与人,点击“参加诉讼参与人”增补信息后,进行保存。
所有信息核对无误后,点击下方“提交”按钮,等待立案审核。

完成以上程序,您就完成了网上立案申请,法院立案工作人员会对您的立案申请进行审核,审核通过后,“人民法院在线服务”小程序会显示“审核通过” ,12368也会有短信提示;如审核不通过,请下拉页面查看审核意见,按照审核意见修改后再次上传。如果仍有不明白,可以拨打“12368”诉讼服务热线进行咨询。
继续滑动看下一个轻触阅读原文

乌审旗人民法院向上滑动看下一个
原标题:《人民法院在线服务网上立案指引》