原创 立案庭 上海宝山法院
被宠物咬伤后
宠物的主人却不愿承担相关费用
受害人该如何向侵权人主张赔偿
上海市宝山区人民法院
“立”说纷纭专栏第十八期
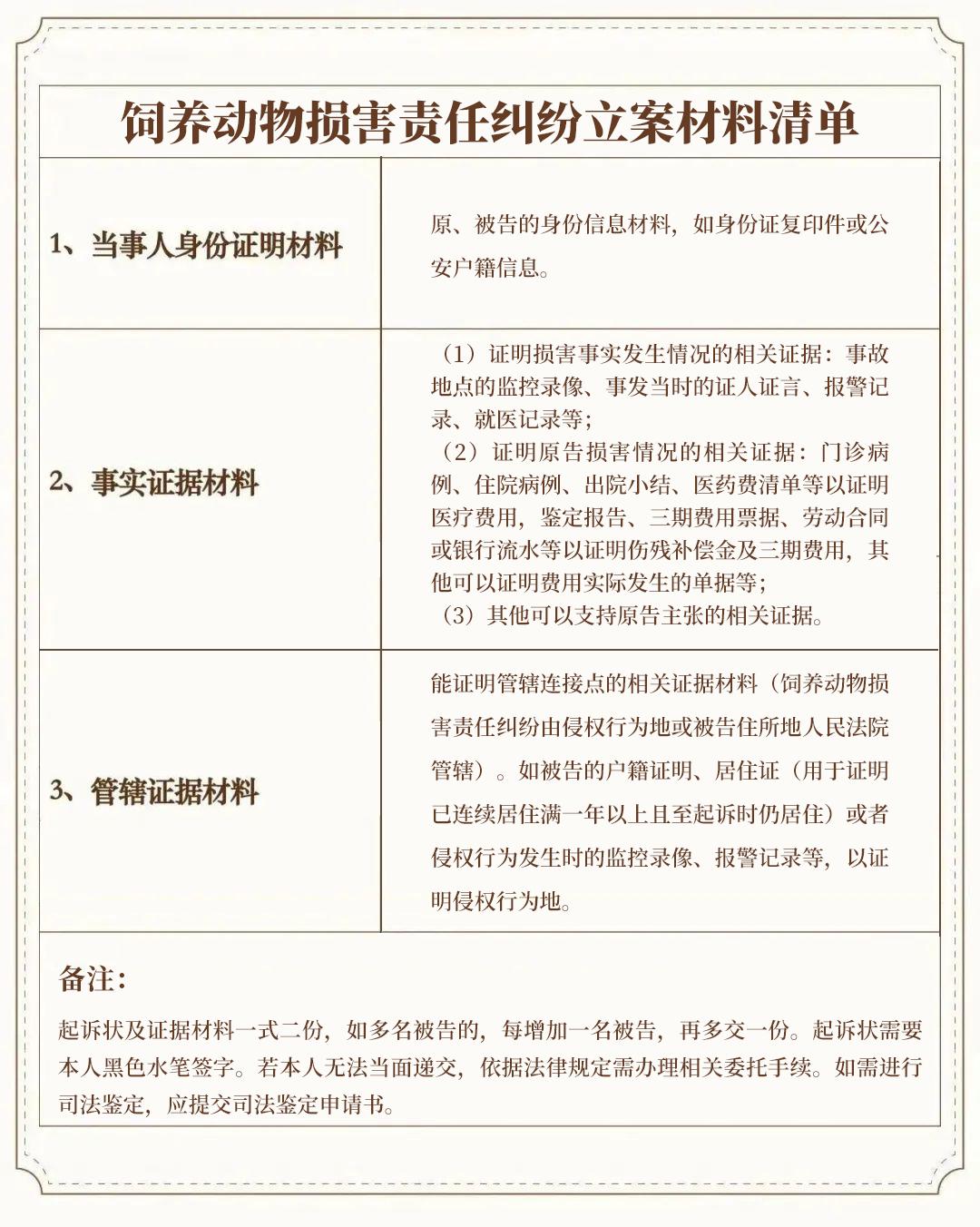
推出饲养动物损害责任纠纷要素式立案指南
快来了解一下!

饲养动物损害责任纠纷,是指因饲养动物的行为造成他人损害而引发的纠纷,动物的饲养人或管理人应当承担赔偿他人损失的责任,若饲养动物的行为是因第三人的行为引起的,受害人还可以向第三人主张赔偿责任。
近年来,民众饲养宠物的情况越来越普遍,宠物给现代人带来了更多的情绪价值,但饲养人在享受宠物陪伴的同时,也给他人的人身安全带来了一定的风险,宠物伤人事件时有发生。2020年至2023年宝山法院累计受理饲养动物损害责任纠纷45件,这类纠纷赔偿类目较为一致,均是向侵权人主张人身损害赔偿,主要费用为医药费、营养费、护理费、误工费、残疾赔偿金等。
本要素式起诉状将饲养动物损害责任纠纷案件在起诉阶段的主要条目进行提炼分析,为受害人起诉立案提供简明的立案指南,以帮助其快速明确诉求,理清案件证据材料,便捷立案。



一、“原告”一栏
原告系指因动物侵害遭受损害的实际受害人。受害人死亡的,原告应为死亡受害人的近亲属。
二、“被告”一栏
按照实际情况填写被告,并勾选被告身份。一般情况下被告为动物的饲养人或管理人,若原告认为应由第三方承担侵权责任,亦可以将该第三方列为被告。
三、“诉讼请求”一栏
应写明原告请求被告赔偿的全部金额。请求赔偿的详细类目在赔偿清单上据实写明。
四、“损害发生经过”一栏
应写明侵害发生的时间、地点、相关当事人,并简述损害发生的主要经过,便于查清案件事实。
五、“受损情况”一栏
按实填写,主张残疾赔偿金或者是“三期”费用的,应进行相应鉴定。
六、“其他补充”一栏
可根据案件具体情况写明其他需要补充的案件事实。例如就医过程、双方协商调解情况等。
七、“原告(签名/盖章)”一栏
需由原告本人手写签字。



作者丨立案庭
继续滑动看下一个轻触阅读原文

上海宝山法院向上滑动看下一个
原标题:《要素式起诉状:饲养动物造成他人人身损害,受害人如何起诉?丨 “立”说纷纭》