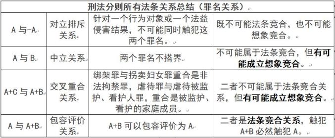
重点知识点
|「法条竞合(二级考点)」
1.法条竞合的基本原理:包容关系
是指一个行为同时符合数个法条规定的犯罪构成,但从数个法条之间的逻辑关系来看,只能适用其中一个法条,当然排除适用其他法条的情况。

2.法条竞合的几种包容表现

(1)加重构成要件。成立独立罪名,与基本犯罪属于特殊法条和普通法条的关系,对此优先适用属于特殊法条的罪名。如强奸罪与强制猥亵、侮辱罪,强制猥亵、侮辱罪与猥亵儿童罪,破坏军婚罪(与现役军人结婚的情形)与重婚罪。
(2)减轻构成要件。刑法规定为独立罪名,其与基本犯罪的规定属于法条竞合关系。如伪造、变造、买卖身份证件罪与伪造、变造、买卖国家机关公文、证件、印章罪,两者是特殊法条与普通法条的关系。
(3)加重责任要素。特殊法条增加特定责任要素,以区别于普通法条的,优先适用特殊法条。如传播淫秽物品牟利罪与传播淫秽物品罪、贷款诈骗罪与骗取贷款罪、集资诈骗罪与非法吸收公众存款罪等,前者属于特殊法条,后者属于普通法条,应优先适用特殊法条。
3.常见法条竞合的情况
法条竞合包含两种关系,即特别关系和补充关系。
(1)诈骗罪与集资诈骗罪;贷款诈骗罪;票据诈骗罪;金融凭证诈骗罪;信用证诈骗罪;信用卡诈骗罪;有价证券诈骗罪;保险诈骗罪;合同诈骗罪;骗取出口退税罪。
(2)盗窃罪与盗窃枪支、弹药、爆炸物、危险物质罪;抢夺罪与抢夺枪支、弹药、爆炸物、危险物质罪;抢劫罪与抢劫枪支、弹药、爆炸物、危险物质罪
(3)重大责任事故罪与强令、组织他人违章冒险作业罪;重大劳动安全事故罪;大型群众活动重大安全事故罪;危险物品肇事罪;工程重大安全事故罪;教育设施重大安全事故罪;消防责任事故罪;交通肇事罪与重大飞行事故罪;铁路运营安全事故罪;
(4)为境外窃取、刺探、收买、非法提供国家秘密、情报罪,与为境外窃取、刺探、收买、非法提供军事秘密罪。
(5)为境外窃取、刺探、收买、非法提供国家秘密罪与非法获取国家秘密罪;故意泄漏国家秘密罪属于特殊法条与普通法条关系;
(6)走私犯罪与逃税罪属于特殊法条与普通法条关系;走私特定对象的犯罪与走私普通货物、物品罪属于特殊法条与普通法条关系。
(7)掩饰、隐瞒犯罪所得、犯罪所得收益罪与窝藏、转移、隐瞒毒品、毒赃罪,以及洗钱罪;窝藏、包庇罪与包庇毒品犯罪分子罪。
(8)妨害公务罪与阻碍军人执行职务罪;抗税罪。
(9)招摇撞骗罪与冒充军人招摇撞骗罪。
(10)伪造、变造、买卖国家机关公文、证件、印章罪与伪造、变造、买卖武装部队公文、证件、印章罪。
(11)盗窃、抢夺、毁灭国家机关公文、证件、印章罪与盗窃、抢夺武装部队公文、证件、印章罪。
(12)国有公司、企业、事业单位人员失职罪与签订、履行合同失职被骗罪。
(13)重婚罪与破坏军婚罪
(14)暴力取证罪与刑讯逼供罪等;
(15)挪用资金罪与挪用公款罪;职务侵占罪与贪污罪。
(16)滥用职权罪与徇私枉法罪,民事、行政枉法裁判罪;滥用执行判决、裁定职权罪;枉法仲裁罪;私放在押人员罪;徇私舞弊减刑、假释、暂予监外执行罪;徇私舞弊不移交刑事案件罪;不解救被拐卖、绑架妇女、儿童罪;阻碍解救被拐卖、绑架妇女、儿童罪;帮助犯罪分子逃避处罚罪等犯罪。
(17)玩忽职守罪与失职致使在押人员脱逃罪;国家机关工作人员签订、履行合同失职被骗罪等犯罪。
4.实质和处理
特别法优于普通法的处理原则。但是,在刑法中也有例外,采取重法优于轻法原则。
学习笔记批注版



/ 鄂前旗公安 /
原标题:《刑法学习笔记Day29——法条竞合》