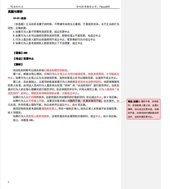
重点知识点
|「犯罪中止★★★★(考察10次)(二级考点)」
01
犯罪中止的成立条件

【注意】犯罪人对“能够继续犯罪”有认识错误时,按主观上的主动性与被迫性定,主观上认为自已是被追放弃犯罪的,就定未遂;主观上认为自己是主动放弃犯罪的就定中止。也即,主观怎么想,就怎么定。在此坚持主观说。
02
犯罪中止的两种模型

03
常见的中止情形

【注意】若考题仅指明犯罪分子遇到了障碍,一般可以认为这个障碍不是特别大,犯罪行为应可以继续,他停止下来的,成立犯罪中止。如果题目特别指明了,在遇到障碍时,犯罪分子自己都明确表态“障碍太大,犯罪无法继续进行”,停止下来的,成立犯罪未遂。
04
中止的有效性:有效地防止犯罪结果发生

05
犯罪中止VS犯罪未遂
1.犯罪未完成是否符合行为人的意愿
(1)犯罪未遂,未完成犯罪违背了行为人的意愿。
(2)犯罪中止,未完成犯罪符合行为人的意愿。
2.处罚上是否需要“嘉奖”
(1)犯罪未遂:不需要“嘉奖”。犯罪分子内心还是期待完成犯罪的,因此,从宽处罚的力度较小。
(2)犯罪中止:需要对之“嘉奖”。犯罪分子主动放弃犯罪,迷途知返,因而需要“嘉奖”,从宽处罚的力度较大。
学习笔记批注版



/ 鄂前旗公安 /
原标题:《刑法学习笔记Day22——犯罪中止》