为深入贯彻落实《关于深化教育教学改革全面提高义务教育质量的意见》(中发〔2019〕26号)等文件精神,根据《县域义务教育优质均衡发展督导评估办法》(教督〔2017〕6号)等有关要求,结合我县实际,制定本方案。
一、工作目标
持续巩固全国义务教育基本均衡发展县创建成果,以“优化教育资源配置、强化政府保障、提高教育质量、提升社会认可度”为重点,着力缩小城乡差距和校际差异,实现县域城乡教育一体化、师资配置均衡化、基础设施标准化、教育手段现代化、制度创新完善化的义务教育优质均衡发展目标,整体提高全县义务教育标准化建设水平。力争2024年年底前,义务教育优质均衡发展水平全面提升;2025年年底前,顺利通过“国家义务教育优质均衡发展县(区)”评估认定。
二、主要任务
(一)统筹城乡义务教育学校规划建设。
1.优化学校资源布局。综合考虑学龄人口规模结构变化趋势、国土空间规划编制实施等因素,进一步优化义务教育设施布局,统筹教育设施资源,适时整合部分农村小规模学校。统筹做好2024—2025年秋季学期义务教育学校学位保障工作。(责任单位:县教育局、县自然资源和规划局、县发展改革局,各镇街;以下各项任务均需各镇街落实,不再逐一列出)
2.改善学校办学条件。综合考虑城镇化发展趋势和乡村振兴战略实施,推动城乡教育一体化发展。继续实施义务教育薄弱环节改善与能力提升工程,按标准补齐补足生源高峰期校舍、仪器设备等。“一校一策”推动生均教学及辅助用房面积、生均体育场馆面积等达到国家评估标准。大力实施学校空调配套、食堂提标改造等项目,全面改善城乡学校办学条件。(责任单位:县教育局、县财政局、县自然资源和规划局、县发展改革局、市生态环境局广饶县分局)
3.加强教育信息化建设。深入推进信息技术与课程深度融合,持续加强县域一体化融合创新教学共同体建设。实施教育信息化提升工程,加快中小学智慧校园建设,助力基础教育数字化转型。加快建设优质数字资源库,推进“三个课堂”应用管理平台建设,推进优质教育资源共建共享。加强教师信息化应用专项培训,推进多样化信息技术融合教学探索,提高教师信息化教学水平和设施设备利用率。规范开展网络安全等级保护工作,切实保障学校网络安全。(责任单位:县教育局、县财政局)
4.实施扩优提质行动。充分发挥优质教育资源辐射带动作用,加快构建义务教育教研共同体,逐步完善城乡学校协同发展机制。通过“名校+新校”“名校+村校”等方式,深化集团化办学和结对共建,有效扩大优质资源覆盖面。到2024年年底前,组建教育集团13个、学科教科研联盟33个,强校扩优覆盖率达到100%。深入推进教育强镇筑基行动,进一步完善农村学校管理机制,在大王镇、稻庄镇、花官镇率先打造中小学“一校多区”一体化管理试点,切实提升教育资源使用管理效益。(责任单位:县教育局)
(二)加强教师队伍建设。
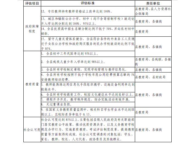
5.均衡师资配置。创新挖潜教师编制资源,根据班额、生源、师资结构等统筹调配教师。补齐配足用好各学科专任教师,加强农村义务教育学校体育、艺术、道德与法治、心理健康学科教师的管理使用。深入推进义务教育学校教师“县管校聘”,加强教师交流轮岗,县内每年校际交流轮岗教师比例不低于符合交流轮岗条件教师总数的10%;重点推进骨干教师校际间、城乡间、优质学校与薄弱学校之间交流轮岗,交流轮岗数量不低于交流轮岗教师总数的20%。加大农村学校、薄弱学校骨干教师培养力度,提高师资均衡配置水平。(责任单位:县教育局、县委编办、县人力资源社会保障局)
6.加强队伍管理。完善师德师风建设长效机制,深入推进师德考核负面清单机制,强化师德考核结果运用。完善教师培训规划,整合培训资源,落实教师梯级培养机制,实施骨干教师、教学能手、学科带头人三级培养目标,搭建各类教师专业成长平台。落实“名师、名校(园)长、名班主任”建设工程,大力推进高素质专业化教师队伍建设。强化教师培训经费投入保障,确保学校按照年度公用经费预算总额的5%用于教师培训。(责任单位:县教育局、县财政局)
7.强化待遇保障。健全义务教育教师工资与公务员工资长效联动机制,确保义务教育教师平均工资收入水平不低于当地公务员平均工资收入水平。进一步改善教师工作、学习和生活条件,吸引优秀人才长期从教、终身从教。突出课时量和教学实绩刚性要求,激发教师队伍活力。按规定保障职称评审政策向农村教师倾斜,农村教师支持计划各项待遇措施落实到位。(责任单位:县教育局、县人力资源社会保障局、县财政局)
(三)提高学校办学质量。
8.完善育人机制。深入推进实施全环境立德树人,健全完善学校、家庭、社会、网络、心理协同育人机制。建强用好县全环境育人中心,充分发挥全社会协同育人、全学段思政教育、全覆盖心理援助、全系统家校共育“四个平台”引领作用,加快构建多方参与、联动配合的育人工作格局。深化课程育人、活动育人、实践育人、管理育人、协同育人,系统构建义务教育全员全过程全方位育人体系,全面提升学校德育实效性。加强文明校园、绿色校园、书香校园、温馨校园“四个校园”建设,营造和谐融洽的育人氛围,全面推进精神文明校园建设。(责任单位:县教育局)
9.强化素质教育。坚持“五育”并举,促进学生全面发展。深化“大思政课”体系构建,以讲好道理为本质要求开好思政课,将思政课程有机融入各学科教学。积极开展“学习新思想 做好接班人”等德育品牌活动。全面落实课程方案和课程标准,推进教学方式方法创新。加强科学教育,开展科普教育和科技创新实践活动。实施青少年读书行动,引导学生多读书、读好书、善读书。开足开齐开好体育和艺术课程,常态化开展学校体育竞赛和艺术展演展示活动。加强学生体质健康监测、艺术素质测评和心理健康教育,加强学生近视防控。“一校一案”制定劳动教育清单,落实校内外劳动教育实践场所,常态化开展家务劳动和校园劳动。(责任单位:县教育局)
10.深化课程与教学改革。严格落实国家义务教育课程方案和课程标准,开齐开全课程、开足开满课时。建立区域联动教研体系,培育推广精品课程、优秀教学成果,以和谐高效优质课、听评课、名师送课为抓手,发挥辐射引领带动作用。落实县教研员定点联系学校制度和农村名师工作室建设,建立教学示范与帮扶机制,推动城乡优势互补、资源共享,提高县域教研一体化发展水平。(责任单位:县教育局)
11.规范办学行为。加强中小学“五项管理”,落实“双减”工作要求,切实提升课后托管服务水平。加大校外培训机构治理力度,严格审批准入,持续规范培训行为。健全办学监管制度和部门联动执法机制,加大督导检查力度,切实减轻学生课业负担。(责任单位:县教育局、县公安局、县文化和旅游局、县市场监管局、县行政审批局)
12.提高学校治理水平。指导义务教育学校依法制定或修订学校章程,健全完善执行和监督机制。优化学校内部治理结构,健全教职工参与机制及校务委员会、学术委员会等治理组织常态化运行机制。畅通家校沟通渠道,完善县、镇街、学校三级联动、覆盖城乡的家庭教育指导服务网络,实施家庭教育指导服务计划,提高家校协同育人质量,促进学校治理水平提升。(责任单位:县教育局)
13.健全教育评价制度。落实教育评价总体改革要求,建立完善义务教育优质均衡发展全过程评估检测机制,定期对县域内义务教育学校间的差距进行监测和分析,及时解决义务教育发展中存在的问题和不足,有效推进县域内义务教育优质均衡发展。(责任单位:县教育局)
(四)增强教育保障能力。
14.落实特殊群体保障。完善随迁子女入学保障政策,加强孤儿、事实无人抚养儿童、农村留守儿童、困境儿童教育保障和关爱保护,确保不同群体适龄儿童平等接受义务教育。健全覆盖学前教育至高等教育的学生资助体系,提高家庭经济困难学生应助尽助水平。健全随班就读为主体、特殊教育学校就学为骨干、送教上门为补充的特殊教育体系,保障适龄残疾儿童受教育权利。(责任单位:县教育局、县财政局、县残联)
15.落实经费保障。优先落实义务教育投入,确保一般公共预算教育支出逐年只增不减、生均一般公共预算教育支出逐年只增不减。实行生均公用经费拨款标准动态调整机制,按规定及时足额拨付。(责任单位:县教育局、县财政局)
16.落实校园安全保障。全面落实安全工作责任,建立健全校园安全管理长效机制,加强交通、食品卫生、消防、集体活动、自然灾害等方面的安全宣传教育管理,确保师生安全。加大校园及周边社会治安综合治理力度,营造平安和谐的教育环境。(责任单位:县教育局、县公安局、县市场监管局、县文化和旅游局)
17.提高教育满意度。推动县、校两级通过家访、座谈、热线电话、问卷调查等多种形式,畅通群众利益诉求和表达渠道,广泛听取学生、家长、教师、校长、人大代表、政协委员意见建议,对反映强烈的痛点堵点问题,逐项制定整改措施,限期攻坚治理,着力提升群众的教育获得感和满意度。(责任单位:县教育局)
三、保障措施
(一)加强组织领导。将创建国家义务教育优质均衡发展县工作摆上重要位置,建立健全政府统一领导、教育主管部门牵头、相关部门单位协同推进的工作机制,统筹协调推进创建工作落实。各级各有关部门单位要各司其职、密切配合,切实形成推动创建工作的强大合力。
(二)明确目标任务。各级各有关部门单位按照教督〔2017〕6号文件要求,对照《广饶县创建国家义务教育优质均衡发展县责任分工表》(附件),逐项自查评估,认真查漏补缺,确保各项指标全部达标。同时,及时收集、整理印证材料,做好迎接省评估、国家认定现场查验等各项准备工作。
(三)强化责任落实。各级各有关部门单位要主动对标对表,将工作任务分解落实到具体责任人,逐项抓好落实。县政府教育督导委员会办公室(设在县教育局)要将创建目标落实情况纳入对相关单位履行教育职责评价内容,及时组织开展督查,确保创建责任落实到位。
附件:广饶县创建国家义务教育优质均衡发展县责任分工表


原标题:《广饶县创建国家义务教育优质均衡发展县实施方案》