
01
下载随申办APP或通过微信、支付宝平台登录随申办小程序
02
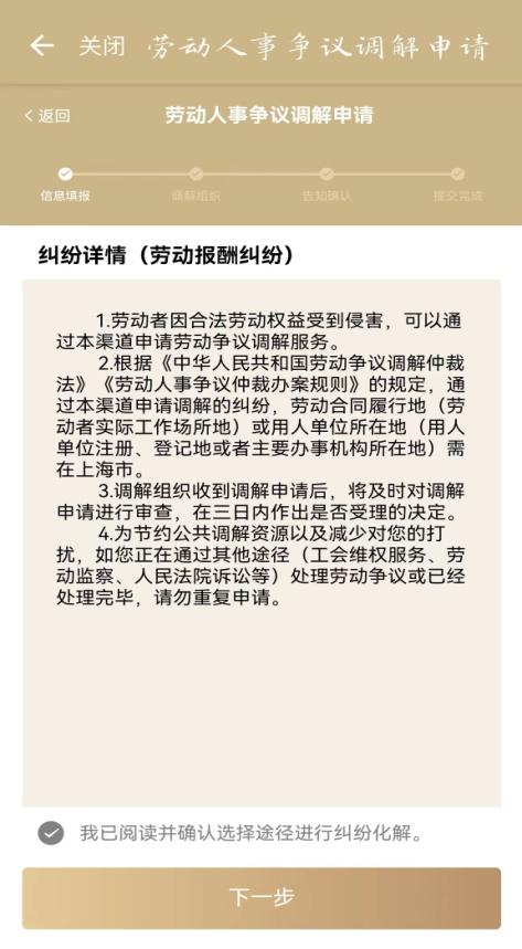
搜索栏输入【劳动人事争议调解申请】→点击【劳动人事争议调解申请】



在线申请劳动人事争议调解→进行【信息填报】→选择【调解组织】→收到【告知确认】→最后【完成提交】



返回【随申办】主页→点击【办事】→进入【办件进度】查询劳动人事争议调解申请办件情况



原标题:《此功能迁移!劳动人事争议调解“随申办”操作指引》
政务:绿色青浦 2024-03-29 20:12

01
下载随申办APP或通过微信、支付宝平台登录随申办小程序
02
搜索栏输入【劳动人事争议调解申请】→点击【劳动人事争议调解申请】



在线申请劳动人事争议调解→进行【信息填报】→选择【调解组织】→收到【告知确认】→最后【完成提交】



返回【随申办】主页→点击【办事】→进入【办件进度】查询劳动人事争议调解申请办件情况



原标题:《此功能迁移!劳动人事争议调解“随申办”操作指引》