以下文章来源于人类居住 ,作者点击关注 >
人类居住.
《人类居住》是由住房和城乡建设部、联合国人居署、中国城市规划学会联合出品,面向普通公众的人居环境领域季刊。
导读
在我国大城市进入存量更新的背景下,责任规划师制度的推行为发现城市问题短板提供了一个重要渠道。然而,现有制度尚未形成有效的自下而上的民意传导机制。本文以北京市海淀区“清河行动”为例,对责任规划师基于民众诉求推动城市更新的实践模式进行研究。首先梳理了“清河行动”开展的过程;其次总结了责任规划师所发挥的“以市民为核心、多方协同联动”的助推器作用,以及“链接供需、推动立项,整合知识、制定方案,协同治理、持续运维”的实施路径。最后提出以民意调查为根本、关注区域性和系统性问题、建立制度化决策参与机制等责任规划师制度优化建议。
本文字数:8700字
阅读时间:27分钟

清华大学建筑学院城市规划系副教授,自然资源部智慧人居环境与空间规划治理技术创新中心研究员
关键词
责任规划师;城市更新;实施路径;滨水空间;清河
一
引 言
随着我国大城市进入以存量更新为主的发展阶段,城市规划的工作内容和工作方法都面临重大转型。2023年7月5日最新发布的《住房城乡建设部关于扎实有序推进城市更新工作的通知》,明确提出要“把城市体检发现的问题短板作为城市更新的重点,一体化推进城市体检和城市更新工作”。那么,如何发现问题短板,又如何将问题短板转化为城市更新工作,亟需探讨行之有效的实施机制。我国现有的城市体检工作主要在两个层面开展:一是全国层面基于卫星影像、统计数据和大数据等开展的相对宏观抽象的城市体检工作;另一个是北京、上海等地基于责任规划师制度在街镇和社区层面开展的相对微观具体的街区体检工作。本文重点关注第二个层面依托街镇责任规划师制度揭示城市问题短板的工作路径。
已有研究结合各地探索,对我国责任规划师制度的特点、责任规划师的工作范畴等进行了广泛探讨。概括而言,与美国、日本等国家社区规划师代表社区、自下而上推动社区更新的路径有所不同①,我国现阶段责任规划师制度具有很强的政府主导特征,责任规划师多被视为规划部门的延伸,主要工作来自各部门落到街镇的任务②。在工作范畴上,我国的责任规划师承担了问题识别、规划评审、方案制定、公众参与组织等多种职能,工作范围覆盖前期论证、中期方案和后期实施全过程③-④。然而,由于街道下放权力的有限性、责任规划师对现有权力结构的依附性,以及项目周期的短期性,责任规划师自下而上反馈民意的话语权和传导机制仍然存在很大局限⑤-⑥。具体到将城市体检发现问题纳入城市更新工作这一环节,实践经验表明,如能将社区任务清单与城市重点工作结合,则能保障社区规划项目的高效落地实施⑦。但在现实中不可避免的挑战是,当民意与政府工作不相契合时,责任规划师能否成为居民的代言人?是否有畅通的渠道与政府对话?能否通过制度化的程序将民意纳入政府工作?这一系列问题仍有待探讨。
为此,本文将以北京在责任规划师制度背景下开展的“清河行动”为案例,对责任规划师基于民众诉求推动城市更新实践的实施路径进行研究。“清河行动”是北京市海淀区近年来在存量地区开展的两个重大规划建设项目之一。与另一个项目京张铁路遗址公园采用概念方案、国际征集评选自上而下推动的方式不同⑧,“清河行动”探索了一种由街镇责任规划师高校合伙人自下而上推动的实施路径。笔者作为核心参与者,将基于对“清河行动”开展过程的深入分析,对责任规划师的职责定位和制度优化方向提出思考。
二
“清河行动”的开展过程
“清河行动”的开展过程大致可划分为发现问题、调查验证、倡议推动、立项研究、实施落地5个阶段。
2.1 发现问题:对西三旗街道的观察
2019年2月,北京市海淀区在全区范围推行“1+1+N”街镇责任规划师制度,清华大学建筑学院城市规划系13名教师担任街镇责任规划师高校合伙人(图1),笔者作为其中一员负责对接西三旗街道。

资料来源:北京市规划和自然资源委员会海淀分局。
西三旗街道是海淀区的“东北门户”,地处海淀、朝阳、昌平三区交界地带,是北京典型的城市边缘组团。根据对居民的访谈了解到,西三旗地区绿色开敞空间极为缺乏。尽管从卫星影像图上看,西三旗街道及周边的绿化资源并不少,但由于超出行政边界管辖范围、空间私有化、空间开放性差等问题,西三旗街道范围内真正能为居民方便达到、切实可用的绿化空间非常少。进一步分析人口数据发现,西三旗8.23平方公里的辖区范围承载着17万常住人口,人口密度达2.06万人/平方公里,接近北京市人口密度最高的西城区(2.18万人/平方公里)。而实地调研则更让人触目惊心。每次调研西三旗街道内唯一的公园——西三旗公园,都会看到面积不大的公园里人满为患,但这个公园实际上只是一块220kv高压走廊的防护绿地,儿童游戏场地恰好在高压线的正下方,老人每天带孩子玩耍必须绕过高压走廊的铁塔才能进入场地(图2,3)。


资料来源:作者自摄。
与此同时,根据与街道管理人员的访谈了解到,北京市海淀区下辖街道每年有大量的建设经费支持。在西三旗街道2019年的工作清单中,与绿化空间提升关系最为密切的是马拉松步道建设项目。但受限于行政边界约束和道路宽度限制,马拉松步道的线路规划最终只能基于现状道路施划半程马拉松步道,并且由于路宽不达标,即使建成也无法举办国际马拉松赛事。
一方面是西三旗居民对绿化空间的迫切渴望,另一方面是大量政府经费投入却难以切实解决问题。这对矛盾既体现出街道责任的重大性——街道作为基层政府,掌握着大量财政资源,是城市一线的建设管理者,工作成效直接影响属地的人居环境水平和百姓生活品质;同时也暴露出街道工作的局限性——当面临诸如绿化空间短缺、系统性交通拥堵等问题时,即便有再多的资源,也只能在“螺蛳壳里做道场”。基于这些思考,在2019年8月海淀区街镇责任规划师高校合伙人中期交流会上,笔者建议对流经西三旗街道南缘的清河开展规划,以在更大的区域范围解决西三旗街道内部绿化空间不足的问题。清河海淀段长10余公里,正好串联颐和园和奥林匹克森林公园“一古一今”两个标志性景观,如能统筹各个街镇分散的建设经费,在清河两岸建设马拉松步道,那么不仅能弥补西三旗街道内部的绿化空间短板,还能方便清河沿线各街镇的居民到达周边的大型公园,举办国际马拉松赛事更是不在话下。在汇报最后,笔者提议成立“清河绿道联盟”,得到在座街镇责任规划师和高校合伙人的积极支持。
2.2 调查验证:清河沿线居民的共愿
为更全面了解清河沿线居民对清河的使用情况,当年9月开学后,笔者申请清华大学本科生SRT学生研究训练项目,组织12位来自城市规划系、建筑系、社会学系的学生对11.6公里长的清河海淀段开展《清河绿道使用行为和需求调查》。学生访员分别于工作日和周末的白天与晚上4个时段前往人员活动集中的清河海淀段北岸12个主要绿道出入口开展调查,了解使用者在清河绿道的活动类型、活动时长、活动频率、出行轨迹、出行方式,以及满意度评价。调查共发放问卷286份,最终回收有效问卷266份。
调查发现清河是一条典型的社区级绿道,清河绿道的使用者主要来自清河周边1km范围的居民小区或城中村。被访者从家到清河的平均出行距离为932.9m,且91%的被访者都采用步行的方式前往清河,可见清河位于大部分使用者15分钟社区生活圈范围之内(图4)。

资料来源:清华大学SRT项目《清河绿道使用行为和需求调查》研究报告。
其次,居民依托水利工程本体开展的活动形式非常单一,但依赖度非常高。由于河道的线性形态和用地局限,人们在清河绿道的活动主要以散步(73.7%)、遛娃(5.6%)、遛狗(4.8%)、通勤/学(4.8%)和跑步(3.0%)等通过性活动为主,且单次活动时长大多不超过1小时。虽然活动类型单一,但是居民对清河绿道的使用频率却非常高, 62.0%的被访者几乎每天前往清河绿道,活动频率在每周1~2次及以上的比例高达89.1%,这充分反映出清河沿线居民对清河绿道的高度依赖性(图5)。

资料来源:清华大学SRT项目《清河绿道使用行为和需求调查》研究报告。
对于居民来清河的原因,除“自然环境好”(51.8%)或“离家近”(48.9%)之外,位居第3的选项是“无其他活动场地”(18.8%),表明清河沿线街道面临与西三旗街道一样的绿化空间短缺问题。虽然清河地处北京第一道绿化隔离地区,沿线分布有颐和园、圆明园、东升八家郊野公园、东小口森林公园、奥林匹克森林公园等多处大型公园,但由于园区封闭管理,实际可达性很差,因而长达11.6公里的线性开放的清河绿道成为人们日常健身活动最主要的去处。而因“设施好”或“有人气”来到清河绿道的受访者比例最低,这也体现出设施缺乏和活力不足是清河的突出短板(图6)。

资料来源:清华大学SRT项目《清河绿道使用行为和需求调查》研究报告。
调查还了解了居民对清河的愿景。被访者最迫切需要改善的是增设厕所和增设座椅,比例分别为22.6%和22.2%,这两项设施对于以老年群体为主的清河使用者而言尤为迫切,其缺失也是制约人们在清河长时间活动的重要原因。与此同时,被访者对增设游憩设施(12.0%)、美化景观(7.9%)的诉求也很强,这是改变现状活动类型单一、停留性活动少的重要举措。此外,居民对加宽路面(9.8%)、增设路灯(7.5%)、打通断头路(7.1%)也提出了强烈诉求,这体现出清河这一城郊水利工程在发挥城市休闲游憩功能时,亟需解决基本安全、路权保障和连通性等问题(图7)。总而言之,对于清河这条曾经的城郊河道,人们对提升基本设施服务的要求最为迫切,这也是进一步提升绿道品质的前提。

资料来源:清华大学SRT项目《清河绿道使用行为和需求调查》研究报告。
2.3 倡议推动:高校合伙人的联名信
随着清河调查的推进,笔者在清华大学高校合伙人例会上汇报了调查结果,老师们纷纷表示支持。2019年10月,清华大学建筑学院13位海淀区街镇责任规划师高校合伙人联名发起《清河绿道规划倡议书》,从建设清河绿道的必要性、创新性、挑战性和可行性等方面论述了建设“清河绿道:一条串联文化、科技与生活的城市项链”的规划倡议(图8),得到时任北京市规划和自然资源委员会海淀分局(后文简称北京市规自委海淀分局)局长陈朝晖的首肯。

资料来源:清华大学责任规划师高校合伙人。
倡议书认为北京市海淀区作为全国的高科技人才聚集地和皇家园林集中地,高校多、科技园多、水系多、园林多,但同时也存在人口稠密、开放空间不足、通勤交通压力大、高速公路割裂社区等问题。而清河海淀段具有得天独厚的文化、科技和生活优势:一方面,11.6公里的清河海淀段正好连接颐和园和奥林匹克森林公园“一古一今”两个标志性景观,并串联圆明园、东升八家郊野公园、东小口森林公园等多个公园,具有深厚的历史文化底蕴、极佳的生态环境基础;另一方面,清河沿线分布有清华大学、北京大学、北京林业大学、北京体育大学等多所高校,以及中关村软件园、百度科技园、小米科技园、东升科技园区、金隅科技园等多个科技园区,聚集了大量科教人才,是一条具有极强研发能力和创新能力的高科技产业带,在引导健康生活方式、提升认同感和凝聚力方面具有巨大潜力。长期以来,清河由于归属水务部门管理,沿线仅设有单调的巡河道,无法满足周边居民日常基本的休闲与健身需求,且存在河道多处被高速公路分隔、沿线用地多用于停车场等消极功能、河道可达性差等问题;当前海淀区街镇责任规划师制度运行已有半年,且清河沿线清华大学高校合伙人已成立“清河绿道联盟”,已具备开展清河绿道建设这一具有全局性和综合性规划的良好基础。如能将清河水系与周边社区、高校科技园区、园林公园景区进行整合联系,必将发挥重要的经济、社会、生态和文化效益,成为镶嵌在海淀区中部独具文化、科技和生活特色的“绿腰带”(图9)。

资料来源:清华大学高校合伙人《清河绿道规划倡议书》。
2.4 立项规划:系统研究和广泛参与
《清河绿道规划倡议书》发出后的次年2020年5月14日,当新冠肺炎疫情稍有缓和,北京市规自委海淀分局就召集“清河行动”准备会,邀请清华大学高校合伙人团队就清河规划工作如何开展进行深入研讨。
5月28日,“清河两岸综合整治提升规划实施研讨会暨‘清河行动启动会’”正式举行,会议由北京市规自委海淀分局主持,海淀区水务局、园林局、城管委等职能部门,清河沿线各街镇负责人,清华大学高校合伙人团队,中国城市规划设计研究院设计团队等参会。会上清华大学高校合伙人团队汇报了《清河绿廊规划工作方案建议》,提出清河绿廊规划的开展需要以系统性的研究为基础,需要依托多学科融合的研究实践平台,需要通过导则指引和行动指南加以推进,并需要采取参与式规划的实施路径⑨。
2021年1月,清华大学建筑学院和中国城市规划设计研究院联合开展《清河两岸综合整治提升规划》工作,从功能定位、社区需求、综合交通、水绿景观、特色功能、建设条件、实施机制、无障碍等9个专题开展系统研究⑩-⑪-⑫,经过多次实地调研,并与水利、交通、市政、园林绿化、文物保护等部门以及清河沿线各街镇充分沟通研讨,最终形成由导则和方案两部分构成的整体规划(图10-13)。

资料来源:清华大学清河两岸综合整治提升规划课题组。

资料来源:清华大学清河两岸综合整治提升规划课题组。

资料来源:中国城市规划设计研究院清河两岸综合整治提升规划课题组。

资料来源:清华大学清河两岸综合整治提升规划课题组。
清华课题组在总结清河发展所面临的消极河道与活力水岸、过境交通与可达街道、文化碎片与特色场所、低效用地与共享空间等主要矛盾的基础上,提出“一河织两岸、遗产活社区”的规划理念,并提出构建由“清河之源、清河之洲、清河之驿、清河之澳”4个主节点和“肖家河桥、朱房汉城遗址、西三旗绿廊”3个次节点串联而成的总体规划空间结构,在此基础上进一步提出面向管控的“净水美水、亲水亲绿、贯通可达、畅捷出行、完善功能、激发活力、统一风貌、彰显特色”空间导引框架体系,以及面向实施的分级管控、节点管控策略与行动计划⑬-⑭-⑮。
其中特别值得一提的是,在“清河之洲”树村节点的设计中,清华课题组水绿景观团队基于树村节点是南北向树村郊野公园与以圆明园为代表的“三山五园”皇家园林区的交汇区段的总体判断,提出将树村区段北侧滨河交通性道路北移,从而将狭长的滨河绿道拓宽为梭形绿带,实现宏观上区域绿化空间整体性、中观上用地功能和道路形态优化、微观上亲水性和水岸生态化改造的跨尺度综合设计目标(图14)。这一方案得到北京规自委海淀分局的高度认可,通过与交通、水利等相关部门多次协调,最终成功调整上位规划,在清河绿道上营造了一片与圆明园跨河呼应的“绿洲”。

资料来源:清华大学清河两岸综合整治提升规划课题组。
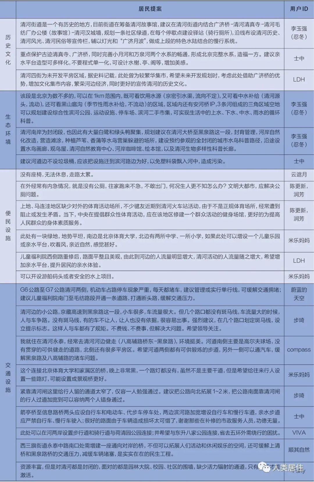
在清河规划研究过程中,北京规自委海淀分局还组织课题组利用北京规划自然资源、北京海淀等多个微信公众号平台发布“清河行动”进展情况,并利用线上平台开展“清河:邀您一起设计”民意征集活动。公众参与活动得到清河沿线居民的积极响应,总阅读量超过2.5万人次,民意征集活动更是收到来自海淀、朝阳、昌平3个区12个街镇的987份问卷和475份提案(图15)。居民对理想清河驳岸形式的畅想、对各类设施的选址建议,以及对清河未来发展的真知灼见,有力地支撑了规划设计工作的开展(表1)。

资料来源:清华大学清河两岸综合整治提升规划课题组。

资料来源:清华大学清河两岸综合整治提升规划课题组。
2.5 落地实施:新清河画卷逐步展开
在《清河两岸综合整治提升规划》编制完成后,“清河行动”在多方的共同努力下有序推进,并初见成效。2022年6月,在海淀区水务局的牵头组织下,“清河之洲(树村段)滨水绿廊景观提升工程”的勘察、设计、监理、施工等工作相继开展(图16)。2023年2月,“清河之洲”项目正式动工,河道主体工程预计于今年汛期前完工⑯。2023年4月,“清河之源”重点区域综合治理提升工作方案获批,清河南侧绿地和清河之源公园两个项目即将于今年年底建成⑰。

资料来源:北京禹冰水利勘测规划设计有限公司。
当然,“清河行动”的落地实施并非一蹴而就。目前已实施的项目主要位于产权关系相对单一且尚未建设的用地上,其他区段仍有待后续逐步推进。例如,位于朝阳区高尔夫球场内部的清河西三旗段右岸巡河路能否开放,已先期改造的清河中央党校家属区段和北京体育大学段如何与两端绿道打通融合,清河西三旗段左岸已被社区停车场占用的滨河路能否拓宽等。这一系列问题仍有待在海淀区相关政府部门的统筹协调下,责任规划师和高校合伙人提供陪伴式服务,与沿线街镇、单位、社区等利益相关方协商推进。但无论如何,一幅美丽的新清河画卷正在海淀大地上徐徐展开(图17,18)。


资料来源:作者自摄。
三
“清河行动”的实施路径
在我国大城市进入存量更新的背景下,责任规划师制度的推行为发现城市问题短板提供了一个重要渠道。然而,现有制度尚未形成有效的自下而上的民意传导机制。本文以北京市海淀区在责任规划师制度背景下开展的“清河行动”为案例,对责任规划师基于民众诉求推动城市更新的实践模式开展研究。“清河行动”探索了一种从街道内部问题出发进而从区域层面联动解决的城市更新模式。责任规划师在“链接供需、推动立项,整合知识、制定方案,协同治理、持续运维”的实施路径中,发挥了以市民为核心,推动政府、专家、市场等多方协同联动的“助推器”(Facilitator)作用(图19)。

资料来源:作者自摄。
具体而言,责任规划师首先基于对基层的深入观察和对民意的广泛调查,发现城市问题,承担“吹哨人”(Whistleblower)的角色;在立项阶段,责任规划师利用高校合伙人身份发起倡议,作为百姓“代言人”(Representative),链接市民需求与政府资源,推动立项;在规划阶段,责任规划师既发挥专业特长,又广泛听取各方意见,作为“整合者”(Integrator),融合专家智慧与本地经验,制定方案;在实施阶段,在多方力量的共同参与下,依托责任规划师制度搭建协同治理平台,作为“协调人”(Coordinator),推动规划有序实施、持续运维。
四
存量更新时代对责任规划师职责的思考
基于北京“清河行动”的实践探索,对责任规划师在城市更新工作中的职责定位和制度优化提出以下建议:
(1)城市更新是检验规划蓝图能否落地的试金石,深入调查发掘民意是根本。
在过去增量扩张时代,已有大量规划对城市的空间结构优化和特色资源整合进行了梳理;现在进入更新阶段,正是检验规划蓝图能否落地的最佳契机。以清河为例,海淀区的城市设计和城市“双修”等规划均已提出清河生态修复的设想,但从政府开展工作的角度看,清河两岸综合整治提升工作沟通成本高,实施难度大,且难以带来政府财税的大幅增加,因而在增量扩张时代很难被列入政府的重点工作清单。如今“清河行动”的促成,一个重要原因就是民意调查揭示出,清河是沿线高密度居住环境下居民的重要游憩空间,但现有水利设施建设水平远不能满足居民的基本需求。回应民生需求,弥补基础设施短板,是推动城市更新的重要立足点,也是保障项目立项、规划、实施顺利推进的关键所在。
(2)城市更新是多层次的,规划师应着重解决区域性和系统性问题。
随着我国大城市进入以城市更新为主的发展阶段,城市规划设计的尺度有所缩小。北京、上海等城市推行的以街镇或社区为单元的责任规划师制度,有效推进了城乡空间的精细化治理。但不容忽视的是,城市中有待更新的空间并不只有“小空间”,还有很多具有普遍性和共通性的“大问题”亟待解决,尤其是对于城市边缘区和建设相对滞后的地区,需要打破行政边界限制,在更大尺度进行综合研究、统筹规划。与建筑师、景观设计师相比,规划师具有跨尺度、多学科的知识背景,在城市更新过程中应主动发挥全局视野、区域统筹、多部门协同的专业优势,着力推动城乡人居环境中系统性、结构性问题的解决。
(3)完善城市更新治理体系,为责任规划师参与决策提供制度化渠道。
由于城市更新工作尺度和内容的多样性,责任规划师在不同项目参与的环节和参与的程度势必有所差异,因而需要对城市更新治理体系进行系统研究、分类讨论。对于老旧小区更新这类政府推动且相对标准化的工作,可在全市层面对责任规划师开展统一培训,责任规划师主要承担政策传达和居民动员的职能。对于居住小区内部的微更新、微改造工作,宜通过社区议事会等制度创新⑱,以小区居民为主体开展工作,责任规划师做好辅助性的技术指导和沟通协调工作。而在街镇、跨街镇、区甚至是跨区层面开展的城市更新工作,则需要建立社区、街镇、区、市多级联动的常态化议事机制,赋予责任规划师一定的项目建议权和决策权,发挥其既了解在地诉求又具有专业技术的独立第三方作用,保障政府财政投入发挥最大的社会效益。期待随着城市更新工作的逐步开展,以责任规划师制度为切入点,带动我国城市治理能力的全面提升。
注释(上滑查看全部)
① 王承慧.社区规划制度化的路径探讨——基于美国纽约、韩国首尔和新加坡的比较[J].规划师,2020,36(20):84-89.
② 施卫良,冯斐菲,沈体雁,等.责任规划师路在何方?[J].城市规划,2020,44(02):32-38.
③ 唐燕,张璐.从精英行动走向多元共治——北京责任规划师的制度建设与实践进展[J].国际城市规划,2023,38(02):133-142.
④ 黄瓴,郑尧,骆骏杭,等.协同治理视角下城市社区规划师制度探索与思考——兼谈重庆市“三师进社区”集体行动[J].规划师,2023,39(02):92-100.
⑤ 朱弋宇,奚婷霞,匡晓明,等.上海社区规划师制度的实践探索及治理视角的优化建议[J].国际城市规划, 2021,36(06):48-57.
⑥ 刘佳燕,邓翔宇.北京基层空间治理的创新实践——责任规划师制度与社区规划行动策略[J].国际城市规划,2021,36(06):40-47.
⑦ 莫霞,甘逸君,魏沅.上海社区规划师制度实践与行动模式研究[J].规划师,2022, 38(12): 42-48.
⑧ 陈朝晖,李保炜,刘巍,等.京张铁路遗址公园——探索共建共治共享之路[J].世界建筑,2020,No.361(07):17-21+124.
⑨ 边兰春. 让风景融入城市, 让生活走进风景[J]. 世界建筑, 2022(02): 4-5.
⑩ 钟舸,何潇. 历史地理视角下的北京清河[J]. 世界建筑, 2022(02): 6-12.
⑪ 黄鹤, 张璐,黄莉婷,等. 北京清河沿线地区功能特色认知[J]. 世界建筑,2022(02): 13-17.
⑫ 陈宇琳,王英. 大城市边缘区滨水空间发展初探——以北京清河海淀段为例[J]. 世界建筑, 2022(2): 18-23.
⑬ 王英,刘健,邵磊,等. 城市滨水空间综合整治要素及治理导向——以北京清河海淀段为例[J]. 世界建筑,2022(02): 24-33.
⑭ 陈宇琳,郑舒文,李雪滢. 城市边缘区滨水绿道的使用模式与需求研究——以北京清河海淀段为例[J]. 世界建筑,2022(2): 34-41.
⑮ 梁思思,袁聪聪,张鹤鸣, 等. 城市滨水空间的道路交通可达性分析及提升策略研究——以北京清河海淀段为例[J]. 世界建筑,2022(02): 42-47.
⑯ 海淀“金腰带”升级!“清河之洲”今年主汛期前亮相. 北京日报,2023-02-21. [2023-07-07].https://baijiahao.baidu.com/s?id=1758345550936392517&wfr=spider&for=pc.
⑰ 曹政.“清河之源”年底靓起来. 北京日报,2023-04-14. [2023-07-07]. https:// news.bjd.com.cn/ 2023/04/14/ 10398181. shtml.
⑱ 李强,王拓涵.新清河实验[M].北京:生活·读书·新知三联书店,2023.
本文来源:人类居住,原文刊载于《人类居住》杂志2023年第3期
【免责声明】本公众号发布的内容仅供学习交流使用,不以任何形式进行牟利。内容版权归原作者所有。如有侵犯您的权益,请及时与我们联系,我们将于第一时间协商版权问题或删除内容。内容为作者个人观点,不代表本公众号立场和对其真实性负责。
你可能还想看这些
行业动态 | 《北京市责任规划师制度实施办法》印发







原标题:《理论研究 | 责任规划师推动城市更新的实施路径探索——以北京“清河行动”为例》