“春天不减肥,夏天徒伤悲”
你是否也在默默计划减肥了?
改变进餐顺序就能变瘦?
减肥期间到底该怎么吃?
国家卫健委制定
《成人肥胖食养指南(2024年版)》
手把手教你科学减肥!

来源:国家卫健委官网
官方“减肥食谱”发布
照着吃,想不瘦都难!
想要科学减肥
“吃什么、不吃什么”十分重要
这些要多吃
01
鼓励主食以全谷物为主,适当增加粗粮并减少精白米面摄入。
02
保障足量的新鲜蔬果摄入,但要减少高糖水果及高淀粉含量蔬菜的摄入。
03
优先选择脂肪含量低的食材,如瘦肉、去皮鸡胸肉、鱼虾等。
04
优先选择低脂或脱脂奶类。

来源:国家卫健委官网
❌这些要少吃或不吃❌
01
减重期间应少吃油炸食品、含糖烘焙糕点、糖果、肥肉等高能量食物(高能量食物通常是指提供400千卡/100克以上能量的食物)。
02
减重期间饮食要清淡,每天食盐摄入量不超过5克,烹调油不超过20—25克,添加糖的摄入量最好控制在25克以下。
03
减重期间应严格限制饮酒。每克酒精可产生约7千卡能量,远高于同质量的碳水化合物和蛋白质产生的能量值。

来源:央视新闻
每天应该吃多少?
3个方法计算↓
方法一
正常情况下,不同人群每天的能量需要量如下↓
(点击查看大图)

来源:国家卫健委官网
减肥人士推荐每日能量摄入平均降低30%—50%或降低500—1000千卡,或推荐每日能量摄入男性1200—1500千卡、女性1000—1200千卡的限能量平衡膳食。
方法二
可根据不同个体基础代谢率和身体活动相应的实际能量需要量,分别给予超重和肥胖个体85%和80%的摄入标准,以达到能量负平衡,同时能满足能量摄入高于人体基础代谢率的基本需求,帮助减重、减少体脂。
方法三
可根据身高(厘米)-105计算出理想体重(千克),再乘以能量系数15—35千卡/千克(一般卧床者15千卡/千克、轻身体活动者20—25千卡/千克、中身体活动者30千卡/千克、重身体活动者35千卡/千克),计算成人个体化的一日能量。
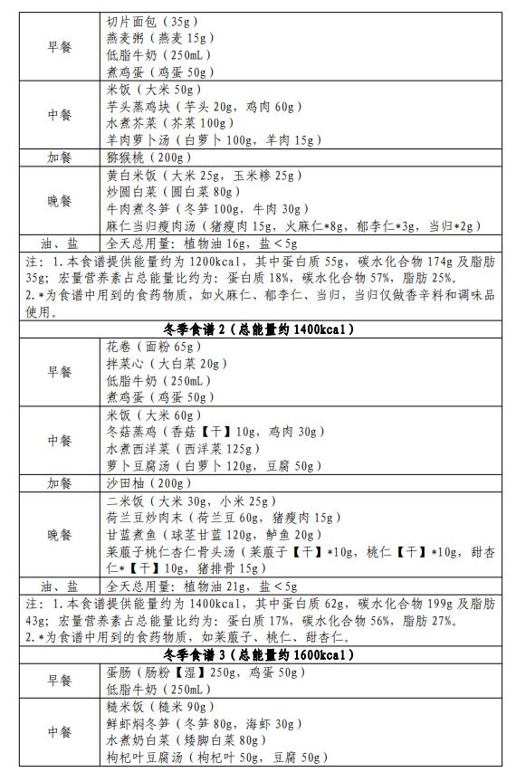
至于华南地区的小伙伴
官方还贴心地备上了“减肥食谱”
(上下滑动查看图片,可点击查看大图)






来源:国家卫健委官网
先吃肉还是先吃菜?
顺序“吃对”也能减肥
《成人肥胖食养指南(2024年版)》建议
三大宏量营养素的供能比分别为
脂肪20%—30%
蛋白质15%—20%
碳水化合物50%—60%
推荐早中晚三餐供能比为3:4:3
科学减肥
一定要记住这4件事↓
01
定时定量规律进餐
虽然减肥需要控制食物的摄入
但盲目少吃或不吃不可取
过度饥饿反而可能会导致进食过量
要做到重视早餐,不漏餐
晚餐勿过晚进食
建议在晚上5—7点吃晚餐
晚餐后不宜再进食任何食物
但可以喝水

来源:摄图网
02
少吃零食,少喝饮料,不吃夜宵
不论在家还是在外就餐
都应做到饮食有节制、科学搭配
不暴饮暴食
控制随意进食零食、喝饮料
避免吃夜宵
03
进餐宜细嚼慢咽
摄入同样的食物
细嚼慢咽有利于减少总食量
减缓进餐速度
可以增加饱腹感,降低饥饿感
04
适当改变进餐顺序
适当改变进餐顺序
是一种简单、易行、有效的减重方法
按照“蔬菜一肉类一主食”的顺序进餐
有助于减少高能量食物的进食量

来源:摄图网
除了吃
减肥还有这几个法宝
睡觉
睡个好觉对减肥来说有多重要?
经常熬夜、睡眠不足、作息无规律
可引起内分泌紊乱、
脂肪代谢异常,导致“过劳肥”
肥胖者应按昼夜生物节律
保证每天7小时左右的睡眠时间
建议在晚上11点之前入睡

来源:摄图网
运动
肥胖者减重的运动原则是
中低强度有氧运动为主,抗阻运动为辅
每周进行150—300分钟
中等强度的有氧运动
每周约3—4次,至少隔天运动1次
抗阻运动隔天1次
每次10—20分钟
每周运动消耗能量
达到2000千卡或以上

少坐
每天静坐和被动视屏时间
要控制在2—4小时以内
长期静坐或伏案工作者
每小时要起来活动3—5分钟
最后
减肥要循序渐进
较为理想的减重目标是
6个月内减少当前体重的5%—10%
合理的减重速度为每月减2—4千克

来源:摄图网
照着本文做的人都瘦了
建议马上行动起来!
免责声明
我们重在分享,但也尊重原创,版权原作者所有,如有侵权请联系我们,我们将在24小时之内删除。
原标题:《官方“减肥食谱”发布!“华南F3”可以这样吃→》